——原标题:重磅!2023年中国及31省市烧碱行业政策汇总及解读(全)大力支持产业数字化、绿色化发展
行业主要上市公司:主要有镇洋发展(603213.SH);鄂尔多斯(600295.SH);北元集团(601568.SH);华塑股份(600935.SH);氯碱化工(600618.SH)等
本文核心观点:大力支持产业数字化、绿色化发展
1、政策历程图
近年来,我国政府在烧碱化工行业的政策着重强调绿色化发展。“十一五”时期,提出优化发展,淘汰高污染企业;“十二五”时期,提出有序推进环保搬迁,促进上下游一体化发展;“十三五”-“十四五”规划,均着重强调了产业的绿色发展。

2、国家层面政策汇总及解读
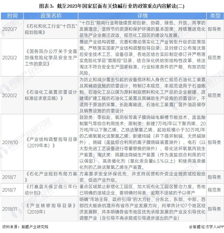
——国家层面烧碱行业政策汇总
我国烧碱行业的政策规划主要涉及碳排放标准制定,行业绿色化发展等方面,具体汇总如下:



——国家层面烧碱行业重点政策解读
在2022年3月28日,工业和信息化部等六部门联合发布《关于“十四五”推动石化化工行业高质量发展的指导意见》,明确到2025年,大宗化工产品生产集中度进一步提高,产能利用率达到80%以上。“十四五”期间行业发展围绕创新、产业结构和布局、数字化转型和绿色安全等方面开展。

3、各省市层面的政策汇总及解读
——31省市烧碱行业政策汇总
除国家层面的政策外,我国31省市也针对烧碱行业出台了当地的政策规划。




——31省市烧碱行业发展目标解读
依据各省市“十四五”规划,各省市在绿色发展等方面对烧碱行业提出目标。

更多本行业研究分析详见前瞻产业研究院《
中国烧碱(氢氧化钠)行业市场前瞻与投资战略规划分析报告》,同时前瞻产业研究院还提供产业大数据、产业研究、产业规划、园区规划、产业招商、产业图谱、产业链咨询、技术咨询、IPO募投可研、IPO业务与技术撰写、IPO工作底稿咨询等解决方案。