行业主要上市公司:宋城演艺(300144);三湘印象(000863);华侨城A(000069);国旅联合(600358);曲江文旅(600706);丽江股份(002033)等
本文核心数据:国家文旅政策目标;地方文旅政策目标
1、政策历程图
文旅产业是文化和旅游行业的融合,属于国家战略性产业,资源消耗低,带动系数大,就业机会多,综合效益好。改革开放以来,随着国内工业化、城镇化的快速发展,日益增长的大众化、多样化消费需求为文旅产业发展提供了良好的机遇,我国文旅产业也由此得以快速发展。
根据我国国民经济“八五”计划至“十四五”规划,国家对文旅行业的支持政策经历了从“大力发展旅游业”到“深度开发文化旅游”再到“文化和旅游融合发展”的变化。在“十二五”时期,国家政策首次提出了“文化旅游”的概念,到“十四五”时期,国家政策提出要坚持以文塑旅、以旅彰文,打造独具魅力的中华文化旅游体验,文旅融合发展进入高水平阶段。

2、国家层面政策汇总及解读
——国家层面文旅行业政策汇总
在文旅产业快速崛起的同时,国家政策层面也陆续出台各类市场经营规范、市场监管政策等,保障旅游者和文旅产业经营者的合法权益,规范文旅产业市场秩序,保护和合理利用文旅资源,促进文旅业持续健康发展。

文旅产业是国家重点关注的产业,国家不断发布政策,推进文旅产业的发展。2014年,国务院发布的《关于促进旅游业改革发展的若干意见》指出,要创新文化旅游产品,扩张旅游发展空间。之后的国家政策力度加大,《关于进一步促进旅游投资和消费的若干意见》、《关于促进全局旅游发展的指导意见》)、《关于进一步激发文化和旅游消费潜力的意见》等一系列重量级、促进文化和旅游产业发展的纲领性文件出台。在政策春风利好下,我国文旅产业得以快速发展。


——国家层面文旅行业规划汇总
近几年,为推动旅游产业实现快速目标,国家相关产业规划层面大力推进旅游产业与三产融合发展,重点推动旅游与文化产业共同发展,推动构建类型多样、分布均衡、特色鲜明、品质优良的文旅供给体系,推动文化和旅游业态融合、产品融合、市场融合,文旅融合已经上升为国家文化及旅游业发展的重要方向。

——国家层面文旅行业发展方向解读
《“十四五”文化和旅游发展规划》对“十四五”期间我国文旅行业发展重点工作做出了具体部署,坚持以文塑旅、以旅彰文,推动文化和旅游深度融合、创新发展,不断巩固优势叠加、双生共赢的良好局面。

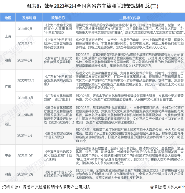
3、各省市层面的政策汇总及解读
——31省市文旅行业政策汇总
随着国家《“十四五”文化和旅游发展规划》的发布,我国各省市亦全面开展推动文旅行业高质量发展相关工作,落实国家对文旅行业的战略定位,北京、山东、海南、江苏等地均发局了文旅行业“十四五”发展规划,为地区文旅行业发展描绘了未来五年的方向。




——31省市文旅行业发展目标解读
“十四五”期间,我国大部分省份均已发布地区文旅行业的发展要点及目标,例如北京市提出要率先实现文化和旅游高质量发展,世界文化名城和世界旅游目的地城市建设取得重大进展,文化铸魂、文化赋能和旅游为民、旅游带动作用全面突显,2025年旅游业总收入达到9000亿元;江苏省明确到2025年,新增国家文化和旅游消费示范城市2-3个、试点城市3个、省级文化和旅游消费示范单位15个,培育国家级、省级夜间文旅消费集聚区40个以上,旅游业总收入达到1.7万亿元等等。

更多本行业研究分析详见前瞻产业研究院《
中国文旅融合行业市场前景预测与投资战略规划分析报告》,同时前瞻产业研究院还提供产业大数据、产业研究、产业规划、园区规划、产业招商、产业图谱、产业链咨询、技术咨询、IPO募投可研、IPO业务与技术撰写、IPO工作底稿咨询等解决方案。