——原标题:重磅!2022年中国及31省市特高压行业政策汇总及解读(全)特高压建设迈入高速发展阶段
行业主要上市公司:特变电工(600089)、中国西电(601179)、保变电气(600550)、许继电气(000400)、平高电气(600312)、国电南瑞(600406)、思源电气(002028)、神马电力(603530)等
本文核心数据:特高压行业政策、政策目标等
1、政策历程图
2009年我国第一条特高压线路——1000kV晋东南—南阳—荆门特高压交流试验示范工程正式投运,特高压行业自此迈入快速发展阶段。“十二五”规划首次提出要发展特高压等大容量、高效率、远距离先进输电技术;“十三五”电力规划中强调建设特高压输电的“西电东送”输电通道,计划“十三五”期间新增输电规模1.3亿千瓦;“十四五”现代能源体系规划中提出要完善华北、华东、华中区域内特高压交流网架结构,为特高压直流送入电力提供支撑,建设川渝特高压主网架,完善南方电网主网架。

2、国家层面特高压政策汇总及解读
特高压行业的发展,有利于优化我国电网和电源布局,促进电力工业整体和区域经济协调发展,能够有效的实现能源和资源的配置,因此我国出台多项政策推动特高压行业的持续发展。如2022年5月国务院在《关于促进新时代新能源高质量发展的实施方案》中提出要加大力度规划建设以大型风光电基地为基础、以其周边清洁高效先进节能的煤电为支撑、以稳定安全可靠的特高压输变电线路为载体的新能源供给消纳体系。



3、特高压行业“十四五”发展目标解读
根据国家电网的规划情况,“十四五”期间,我国将规划建设特高压工程“24交14直”共38条特高压线路,总计投资额3800亿元。
2022年,我国计划开工的13条特高压线路,占“十四五”规划总数38条的近1/3。远超2018-2021年特高压增设条数,预计将带来特高压上游高压电气开关设备、新材料、换流阀、线缆、变压设备、机械等相关产业规模大幅度增长。

4、地方层面政策汇总及解读
——重点省市特高压相关政策汇总与解读
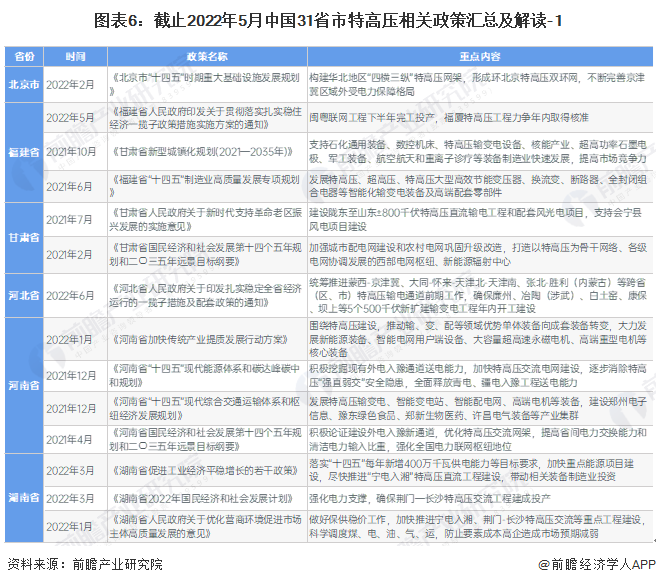
随着我国特高压行业的快速发展,近年来,各大省市纷纷推出相关政策鼓励并推动地区电网发展。例如北京市在2022年2月发布的《北京市“十四五”时期重大基础设施发展规划》中提出要构建华北地区“四横三纵"特高压网架,形成环北京特高压双环网,不断完善京津冀区域外受电力保障格局;福建省在2021年6月发布的《福建省“十四五”制造业高质量发展专项规划》中提出要发展特高压、超高压、特高压大型高效节能变压器、换流变、断路器、全封闭组合电器等智能化输变电装备及高端配套零部件。



——重点省市特高压相关政策规划
“十四五”期间,天津、北京、山东、上海等多个省市均在相关能源电力规划中提出特高压产业发展目标,例如《北京市“十四五”时期能源发展规划》提出推动胜利(锡盟)-张北特高压通道建设,形成环北京特高压环网;《天津市能源发展“十四五”规划》提出要新建大同-怀来-天津北-天津南双回特高压交流通道和天津北特高压变电站,变电容量1200万千伏安,天津境内线路长度470公里,总投资约69亿元,预计2024年投产;《青海省“十四五”能源发展规划》提出“十四五”期间要建成投产青海至河南±800千伏特高压直流工程二期配套电源,实现满负荷送电。
