小家电行业主要上市公司:目前国内小家电行业的上市公司主要有苏泊尔(002032)、九阳股份(002242)、小熊电器(002959)、美的集团(000333)、飞科电器(603868)、科沃斯(603486)
本文核心数据:中国国民经济规划-小家电政策的演变
1、政策历程图
小家电是我国家电行业的重要分支,也是智慧家居产业的重要组成部分。根据我国国民经济“十一五”计划至“十四五”规划,国家对小家电行业的支持政策经历了从“保证行业可持续发展”到“由家电大国发展成为家电强国”再到“积极推进创新发展”的变化。

2、国家层面政策汇总及解读
——国家层面小家电行业政策汇总
自2015年以来,国务院、国家发改委、国家能源局等多部门都陆续印发了支持、规范小家电行业的发展政策,内容涉及小家电发展质量、小家电消费、小家电技术路线和小家电关税政策等内容:




——小家电智能化政策解读
在小家电智能化发展方面,这主要是随着我国新一代信息技术的发展所提出的。随着5G技术、物联网技术以及
人工智能技术等新一代技术的快速发展和普及,我国小家电行业发展也趋于智能化。根据2021年4月《关于加快发展数字家庭提高居住品质的指导意见》明确提出到2025年年底,构建比较完备的数字家庭标准体系;新建全装修住宅和社区配套设施,全面具备通信连接能力,拥有必要的智能产品。

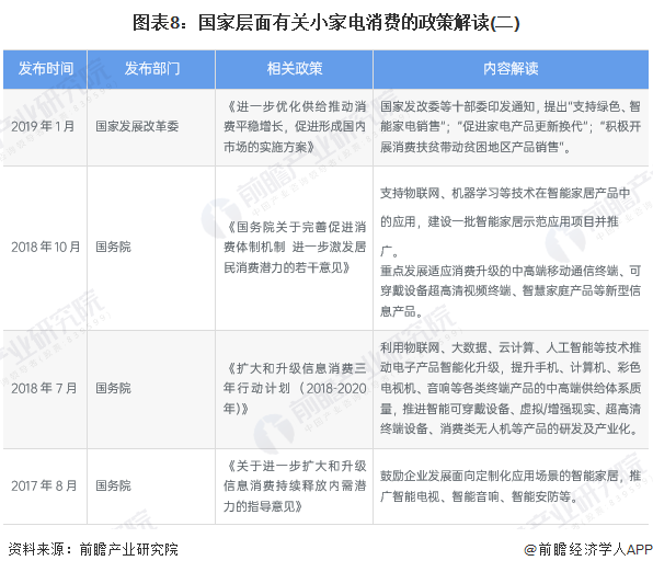
——小家电消费政策解读
在小家电消费政策方面,“十三五”以来,国务院、国家发改委、工信部等相关部门也陆续出台相关政策促进小家电消费工作,具体内容包括促进升级消费、以旧换新、家电下乡和绿色化、智能化产品的替代消费等。


——国家层面小家电行业发展目标解读
根据《中国家电工业“十四五”发展指导意见》,明确了“十四五”时期我国家电工业的总体发展目标为,持续提升行业的全球竞争力、创新力和影响力,到2025年,成为全球家电科技创新的引领者。

3、各省市层面的政策汇总及解读
——31省市小家电行业政策汇总
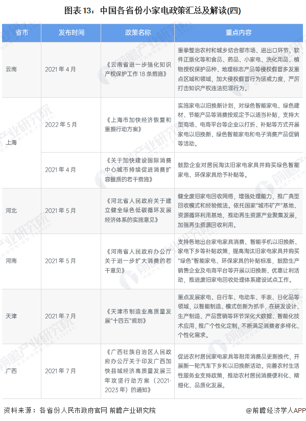
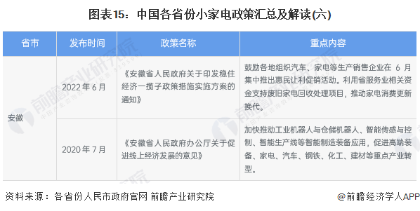
我国的小家电制造企业主要集中于广东省和东部沿海省市;因此从政策层面来看,除广东省的行业政策主要围绕生产供给端以外,其余绝大部分省份主要围绕于需求端的促进消费。






——31省市小家电行业发展目标解读
具体来看现有省市已出台的相关小家电行业政策来看,绝大部分均是围绕家电回收、家电下乡、促进更新消费为主,由于2022年以来新冠肺炎疫情和乌克兰危机导致风险挑战增多,2022年5月国务院颁布《关于印发扎实稳住经济一揽子政策措施的通知》,各省市政府均落实出台具体政策通过实行家电补贴促进消费。广东省作为我国小家电生产主要省份,其政策则主要围绕绿色生产和智能化发展,并积极探索建立电商平台促进小家电流通。云南省则更注重小家电行业的知识产权保护。
