行业主要上市公司:目前国内新能源行业的上市公司主要有隆基股份(601012)、晶澳科技(002459)、横店东磁(002056)、金风科技(002202)和宝新能源(000690)等。
本文核心内容:新能源行业政策历程、国家层面新能源行业政策、31省市新能源行业政策、31省市新能源行业发展目标。
1、政策历程图
新能源行业在促进社会经济可持续发展方面发挥了重要作用,根据我国“十五”规划至“十四五”规划期间,国家对新能源行业的支持政策经历了从“加快技术进步和机制创新”到“因地制宜,多元发展”再到“加快壮大新能源产业成为新的发展方向”的变化。
“十五”计划(2001-2005年)时期,国家层面提出加快技术进步和机制创新,推动新能源和可再生能源产业迅速发展;从“十一五”规划(2006-2010年)开始,规划提出按照“因地制宜,多元发展”的原则,在继续加快小型水电和农网建设的同时,大力发展适宜村镇、农户使用的风电、生物质能、太阳能等可再生能源;“十二五”(2011-2015年)时期,国家层面提出以风能、太阳能、生物质能利用为重点,大力发展可再生能源;至“十三五”期间(2016-2020年),合理把握新能源发展节奏,着力消化存量,优化发展增量,新建大型基地或项目应提前落实市场空间;到“十四五”时期,根据《关于促进新时代新能源高质量发展的实施方案》,国家在新能源的开发利用模式、加快构建适应新能源占比逐渐提高的新型电力系统、完善新能源项目建设管理、保障新能源发展用地用海需求和财政金融手段支持新能源发展等方面,对我国新能源行业的发展做出了全面指引。

2、国家层面政策汇总及解读
——国家层面新能源行业政策汇总
近年来,国务院、国家发改委、国家能源局等多部门都陆续印发了支持、规范新能源行业的发展政策,内容涉及新能源行业的发展技术路线、产地建设规范、安全运行规范、能源发展机制和标杆上网电价等内容,2014-2022年6月,我国新能源行业重点政策及政策解读汇总如下:

注:查询时间截至2022年6月20日,下同。



——新能源行业重点政策解读
(1)《关于促进新时代新能源高质量发展的实施方案》
近年来,我国以风电、光伏发电为代表的新能源发展成效显著,装机规模稳居全球首位,发电量占比稳步提升,成本快速下降,已基本进入平价无补贴发展的新阶段。同时,新能源开发利用仍存在电力系统对大规模高比例新能源接网和消纳的适应性不足、土地资源约束明显等制约因素。2022年5月14日,国家发展改革委、国家能源局发布《关于促进新时代新能源高质量发展的实施方案》(以下简称“《实施方案》”)《实施方案》在新能源的开发利用模式、加快构建适应新能源占比逐渐提高的新型电力系统、完善新能源项目建设管理、保障新能源发展用地用海需求和财政金融手段支持新能源发展等方面做出了全面指引:
《实施方案》坚持统筹新能源开发和利用,坚持分布式和集中式并举,突出模式和制度创新,在四个方面提出了新能源开发利用的举措,推动全民参与和共享发展。

传统电力系统是以化石能源为主来打造规划设计理念和调度运行规则等。实现碳达峰碳中和,必须加快构建新型电力系统,适应新能源比例持续提高的要求,在规划理念革新、硬件设施配置、运行方式变革、体制机制创新上做系统性安排:

鉴于新能源项目点多面广、单体规模小、建设周期短等,《实施方案》立足新能源项目建设的规模化、市场化发展需求,继续深化“放管服”改革,重点在简化管理程序、提升服务水平上:

经过多年发展,我国已经形成了较为完善并具有一定优势的新能源产业链体系。新形势下,我国新能源产业必须强化创新驱动,统筹发展与安全,促进形成以国内大循环为主体、国内国际双循环相互促进的新发展格局。为此,《实施方案》从提升技术创新能力、保障产业链供应链安全、提高国际化水平等方面支持引导新能源产业健康有序发展:

与传统能源相比,新能源能量密度较低,占地面积大。随着新能源规模快速扩大,土地资源已经成为影响新能源发展的重要因素。《实施方案》进一步强化新能源发展用地用海保障,通过明确用地管理政策、规范税费征收、提高空间资源利用率、推广生态修复类新能源项目等措施,推动解决制约新能源行业发展的用地困境:

“十四五”风光等主要新能源已实现平价无补贴上网,财政政策支持的方向和模式需要与时俱进,金融支持政策力度需要加大,进一步发挥财政、金融政策的作用。《实施方案》提出三方面政策举措:

(2)《新时代的中国能源发展》
2020年12月21日,国务院发布《新时代的中国能源发展》白皮书(以下简称白皮书)。白皮书系统介绍了党的十八大以来中国推进能源革命的历史性成就,全面阐述了新时代新阶段中国能源安全发展战略的主要政策和重大举措,旨在让国内外社会全面了解中国能源政策和发展状况。

——国家层面新能源行业发展目标解读
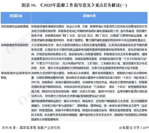
当前国内外形势错综复杂,能源安全风险不容忽视,落实碳达峰、碳中和目标,实现绿色低碳转型发展任务艰巨。为持续推动能源高质量发展,2022年3月17日,国家能源局印发了《2022年能源工作指导意见》。

为顺利实现上述目标,《指导意见》还提出以下重点任务:


3、各省市层面的政策汇总及解读
——31省市新能源行业政策汇总
截至2022年6月20日,全国各省、市、自治区已基本出台当地第十四个五年规划和二〇三五年远景目标纲要。北京市、上海市、广东省、浙江省、江苏省、福建省等全国绝大多数省、市、自治区在“十四个五年规划”中,对新能源因地制宜地发展和绿色节能减排提出了具体的发展目标及规划:



——31省市新能源行业发展目标解读
“十四五”期间,我国主要省份都提出了新能源行业的发展目标。其中,北京、上海、广东、江苏等重点省市提出了至2025年末的可再生能源新增发电装机容量、新能源产业营业收入以及风电、光伏发电等装机量目标。“十四五”期间中国代表性省自治区及直辖市新能源行业发展目标汇总如下:
