全部版块 我的主页
论坛 经济学论坛 三区 能源经济学
1144 3
2022-11-04

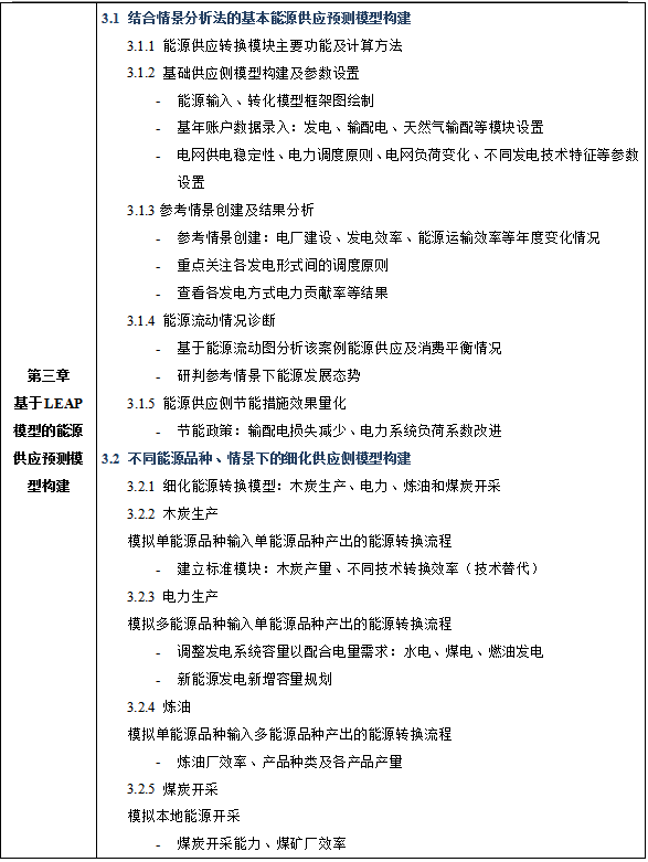
LEAP模型允许研究者根据研究目的、数据可获取度、研究对象特点等灵活构建模型结构,十分适用于能源数据不全面情况,现已广泛应用于国家、区域、部门、行业的能源战略研究中。掌握该模型不仅有助于高校及科研院所工作人员从事能源系统评价诊断、低碳节能发展技术研判等能源系统工程相关工作,也可为政府决策提供技术支持。特别是可应用于风光储、氢能一体化利用策略在全社会能源供应系统中的作用、电动汽车对终端能源需求及碳排放的影响等热点问题。

  突出与实例结合,紧密结合国家能源统计制度及《省级温室气体排放编制指南》,深入浅出地介绍针对不同级别研究对象时如何根据数据结构、可获取性、研究目的,构建合适的能源生产、转换、消费、温室气体排放(以碳排放为主)预测模型并设计情景以量化不同低碳化能源发展政策效果,并且采用蒙特卡洛法进行预测结果的不确定性分析。结合软件自带例子,对关键部门及重点关注技术,如能源结构清洁转型、重点领域如工业、交通节能减排降耗、新能源发电系统及发电成本最优化、区域碳达峰碳中和实现路径设计及政策评估等,进行了重点解析示范。

111.png 22.png 44.png 55.png

66.png

77.png

88.png

99.png

10.png

11.png

12.png

12.png

13.png

14.png



附件列表
14.png

原图尺寸 61.97 KB

14.png

12.png

原图尺寸 58.62 KB

12.png

13.png

原图尺寸 41.1 KB

13.png

12.png

原图尺寸 58.62 KB

12.png

11.png

原图尺寸 52.85 KB

11.png

10.png

原图尺寸 18.99 KB

10.png

10.png

原图尺寸 18.99 KB

10.png

88.png

原图尺寸 83.66 KB

88.png

111.png

原图尺寸 22.77 KB

111.png

55.png

原图尺寸 63.71 KB

55.png

55.png

原图尺寸 63.71 KB

55.png

44.png

原图尺寸 34.24 KB

44.png

44.png

原图尺寸 34.24 KB

44.png

44.png

原图尺寸 34.24 KB

44.png

333.png

原图尺寸 39.69 KB

333.png

333.png

原图尺寸 39.69 KB

333.png

22.png

原图尺寸 37.46 KB

22.png

二维码

扫码加我 拉你入群

请注明:姓名-公司-职位

以便审核进群资格,未注明则拒绝

全部回复
2022-11-4 23:05:16
二维码

扫码加我 拉你入群

请注明:姓名-公司-职位

以便审核进群资格,未注明则拒绝

2022-11-14 09:01:18
点个赞感谢分享
二维码

扫码加我 拉你入群

请注明:姓名-公司-职位

以便审核进群资格,未注明则拒绝

2022-12-18 17:20:32
二维码

扫码加我 拉你入群

请注明:姓名-公司-职位

以便审核进群资格,未注明则拒绝

相关推荐
栏目导航
热门文章
推荐文章

说点什么

分享

扫码加好友,拉您进群
各岗位、行业、专业交流群