行业主要上市企业:京沪高铁(601816.SH)、广深铁路(601333.SH)、铁龙物流(600125.SH)、大秦铁路(601006.SH)、中铁特货(001213.SZ)、西部创业(000557.SZ)、江泉实业(600212.SH)
本文核心数据:铁路行业政策历程、国家层面铁路行业政策、31省市铁路行业政策、31省市铁路行业发展目标
政策历程图
铁路是国家战略性、先导性、关键性重大基础设施,是国民经济大动脉、重大民生工程和综合交通运输体系骨干,在经济社会发展中的地位和作用至关重要。根据我国国民经济“十五”计划至“十四五”规划,国家对铁路的支持政策经历了从“以增加铁路运输能力为重点”到“改造‘八纵八横’铁路主通道”再到推进“高速铁路成网”建设的变化。
“十五”规划提出要完善“八纵八横”铁路主干道建设,加快线路技术改造;“十一五”至“十三五”期间,重点聚焦客运高速铁路网建设,全国高铁建设进入高潮;到“十四五”时期,提出要基本贯通“八纵八横”高速铁路,加快铁路电气化改造,铁路行业进入降速提质的新时期。

国家层面政策汇总及解读
铁路是国民经济大动脉、关键基础设施和重大民生工程,是综合交通运输体系的骨干和主要运输方式之一,在我国经济社会发展中的地位和作用至关重要。轨道交通行业作为国民经济的基础性行业之一,一直受到中央和各级地方政府的高度重视和国家产业政策的重点支持。截至2022年11月21日,我国铁路行业重点发展政策汇总如下:


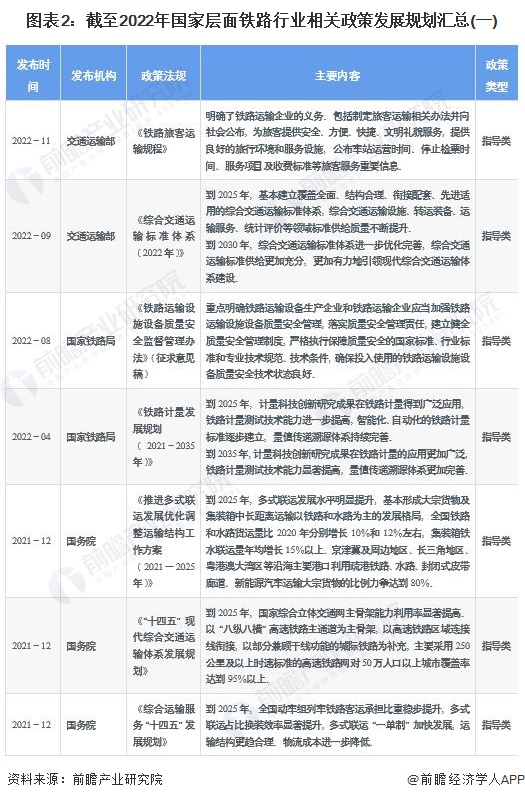
国家层面铁路行业重点政策及规划解读
为解决我国综合交通运输发展不平衡、不充分,综合交通网络布局不够均衡、结构不尽合理、衔接不够顺畅,重点城市群、都市圈的城际和市域(郊)铁路存在较明显短板,货物多式联运、旅客联程联运比重偏低,定制化、个性化、专业化运输服务产品供给与快速增长的需求不匹配等问题,2021年12月9日国务院印发《“十四五”现代综合交通运输体系发展规划》,从提高国家综合立体交通网主骨架能力利用率、形成交通运输领域绿色生产生活方式、加强战略骨干通道建设、建设现代化铁路网、强化重点城市群城际交通建设、建设都市圈多层次轨道交通网络等方面持续推进铁路行业安全、快速、高质量发展:

为大力发展多式联运,推动各种交通运输方式深度融合,进一步优化调整运输结构,提升综合运输效率,降低社会物流成本,促进节能减排降碳,2021年12月25日,国务院办公厅发布《推进多式联运发展优化调整运输结构工作方案(2021—2025年)》,提出到2025年,多式联运发展水平明显提升,基本形成大宗货物及集装箱中长距离运输以铁路和水路为主的发展格局,全国铁路和水路货运量比2020年分别增长10%和12%左右,集装箱铁水联运量年均增长15%以上。重点区域运输结构显著优化,京津冀及周边地区、长三角地区、粤港澳大湾区等沿海主要港口利用疏港铁路、水路、封闭式皮带廊道、新能源汽车运输大宗货物的比例力争达到80%;晋陕蒙煤炭主产区大型工矿企业中长距离运输(运距500公里以上)的煤炭和焦炭中,铁路运输比例力争达到90%。

轨道交通控制系统作为轨道交通建设中的重要组成部分,行业的发展与轨道交通行业的发展息息相关,尤其在新建线路市场,行业的发展主要取决于国家及地方轨道交通建设计划及需求。近年来,国内轨道交通建设发展迅速,为轨道交通控制系统行业提供了广阔的发展空间。
在具体发展目标方面,根据《“十四五”现代综合交通运输体系发展规划》,规划总体目标为到2025年铁路网规模达到16.5万公里,其中高速铁路5万公里,更好发挥对经济社会发展的保障作用。

31省市自治区铁路行业重点政策及规划汇总
除了中央政府层面的大力支持,地方政策也积极跟进,全国大部分省份均在2021年陆续发布有关铁路建设发展的指导意见或发展目标,促进各地区铁路在全国交通运输网络中发挥骨干枢纽的作用,引领朝向国际领先的现代化铁路强国迈进。



31省市自治区铁路行业发展目标解读
截至2022年11月22日,全国各省、市、自治区已基本出台当地“十四五”时期铁路行业发展建设规划。北京市、上海市、广东省、浙江省、江苏省、福建省等全国绝大多数省、市、自治区,均对“十四五”期间铁路营业里程,高速铁路营业里程,铁路行业完成投资额等重点指标作出预期性指导指标:

更多本行业研究分析详见前瞻产业研究院《
中国铁路行业市场前瞻与投资战略规划分析报告》,同时前瞻产业研究院还提供产业大数据、产业研究、政策研究、产业链咨询、产业图谱、产业规划、园区规划、产业招商引资、IPO募投可研、IPO业务与技术撰写、IPO工作底稿咨询等解决方案。