行业主要上市企业:盐田港(000088)、粤高速A(000429)、湖南投资(000548)、山西路桥(000755)、东莞控股(000828)、城发环境(000885)、海南高速(000886)、招商公路(001965)、皖通高速(600012)、中原高速(600020)、福建高速(600033)、楚天高速(600035)等
本文核心数据:高速公路行业政策历程、国家层面高速公路行业政策、31省市高速公路行业政策、31省市高速公路行业发展目标
政策历程图
纵观中国高速公路建设历程,可将其划分为五个发展阶段。
改革开放以来的起步阶段:1988年是我国内地高速公路的“元年”。10月31日,全长20.5公里(达到高速公路标准的路段长15.9公里)的沪嘉高速公路一期工程通车;11月4日,辽宁沈大高速公路沈阳至鞍山和大连至三十里堡两段共131公里建成通车。到1988年底,我国内地高速公路总里程达到147公里,高速公路实现了零的突破,彻底结束了中国内地没有高速公路的历史。
稳步发展阶段:1993年6月,“全国公路建设工作会议”在山东济南召开。这是高速公路发展史上迄今为止规模最大、规格最高、效果最佳、影响最深远的一次会议。会议确定了我国公路建设将以高等级公路为重点实施战略转变,同时明确了2000年前我国公路建设的主要目标是:集中力量抓好高等级公路建设,“两纵两横”(两纵为北京至珠海、同江至三亚,两横为连云港至霍尔果斯、上海至成都)国道主干线应基本以高等级公路贯通,“三个重要路段”(北京至沈阳、北京至上海和重庆至北海)力争建成通车,形成几条对国民经济和社会发展具有重要战略意义的大通道。
加快发展阶段:1998年,为应对东南亚金融危机对我国的不利影响,党中央、国务院做出了“实施积极财政政策和较为宽松的货币政策、加快各项基础设施建设”、扩大内需,稳定经济增长的决策,公路建设是重中之重。到2007年底,高速公路里程迈上了5万公里的台阶,达到5.39万公里。
跨越式发展阶段:2008年,为应对美国次贷危机对我国的不利影响,党中央、国务院又一次做出扩大内需、促进经济增长的重大决策部署,又一次为交通运输业实现新的发展提供了机遇。为应对金融危机,贯彻落实国家“促内需、保增长”的战略部署,公路行业以国家高速公路建设为重点,进一步加快了高速公路建设步伐。随着京哈、京沪、青银、沪渝等一批长距离、跨省际的高速公路大通道相继贯通,拥挤路段相继扩容改造完成,我国主要公路运输通道交通运输紧张状况得到明显缓解,长期存在的运输能力紧张状况得到明显改善。
全面规范和高质量发展阶段:经过改革开放以来四十余年的发展,我国公路交通运输历经了从“瓶颈制约”到“总体缓解”,再到“基本适应”“适度超前”的发展历程,公路规模总量已位居世界前列,其中高速公路里程已稳居世界第一位。

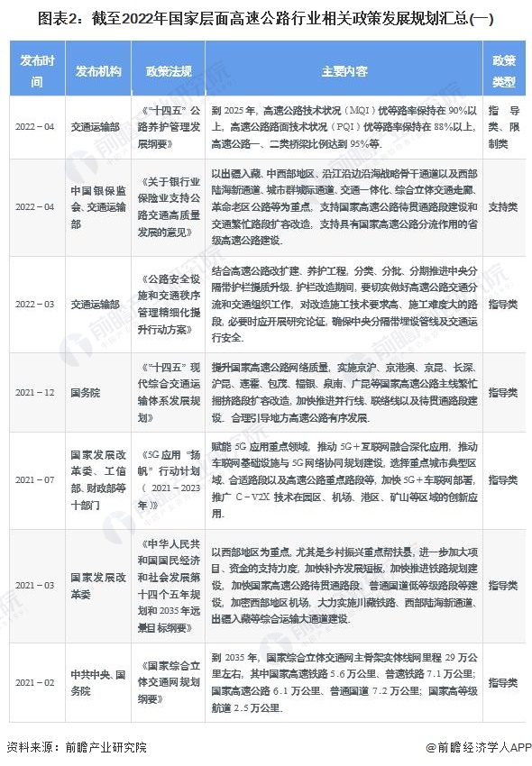
国家层面政策汇总及解读
中国幅员辽阔,高速公路作为重要的基础交通设施一直受到国家的重点关注与支持,根据我国国民经济“八五”计划至“十四五”规划,国家对高速行业的支持政策经历了从主干线建设到国道系统建设再到交通网优化建设的变化,政策内容涉及高速公路应用联网电子化、高速线道建设、服务区建设、高速公路通行费政策等内容,截至2022年12月5日,我国高速公路行业重点发展政策汇总如下:



国家层面高速公路行业重点政策解读
完善“政府主导、分级负责、多元筹资、风险可控”的交通运输资金保障和运行管理体制,提高公路建设融资的市场化和可持续性,鼓励银行保险机构依法合规支持公路交通建设,推动公路交通高质量发展,2022年4月15日,中国银保监会及交通运输部印发《关于银行业保险业支持公路交通高质量发展的意见》:

国家层面高速公路行业发展目标解读
为适应新的形势要求,促进公路养护管理高质量发展,更好地服务公众安全便捷出行,服务加快建设交通强国,2022年4月3日交通运输部印发《“十四五”公路养护管理发展纲要》,全面加强“十四五”公路养护管理,推动公路养护管理高质量发展:

31省市自治区高速公路行业重点政策及规划汇总
截至2022年12月5日,全国各省、市、自治区已基本出台当地“十四五”时期高速公路发展规划。北京市、上海市、广东省、浙江省、江苏省、福建省等全国绝大多数省、市、自治区在“十四五”交通发展建设规划中,对高速公路总里程数、高速公路固定资产投资和高速公路优等路率(MQI)等方面制定了具体的发展目标及规划:




31省市自治区高速公路行业发展目标解读
截至2022年12月5日,全国各省、市、自治区已基本出台当地“十四五”时期交通运输体系发展规划。北京市、上海市、广东省、浙江省、江苏省、福建省等全国绝大多数省、市、自治区在“十四五交通运输体系发展规划”中,对高速公路通车总里程、高速公路总体技术状况平均优等路率等指标提出了具体的发展目标及规划:

更多本行业研究分析详见前瞻产业研究院《
中国高速公路行业市场前瞻与投资战略规划分析报告》,同时前瞻产业研究院还提供产业大数据、产业研究、政策研究、产业链咨询、产业图谱、产业规划、园区规划、产业招商引资、IPO募投可研、IPO业务与技术撰写、IPO工作底稿咨询等解决方案。