——原标题:【行业深度】洞察2023:中国元宇宙行业竞争格局及市场份额(附竞争梯队、企业竞争排名等)
行业主要上市公司:腾讯(00700)、百度(BIDU)、中青宝(300052)等
本文核心数据:元宇宙企业排名评分等
1、中国元宇宙行业竞争梯队
总体来看,中国元宇宙行业市场竞争格局可以大致分为三大层次,即注册资金高于1000万元公司,如华为、腾讯、阿里巴巴、哔哩哔哩、米哈游、小鸟看看;注册资本位于500-1000万元之间的公司,如星空链、天元数字、小派科技、元意科技、安途智行、公图网络为代表;第三梯队为注册资本小于500万元的中小型企业。

从企业整体数量分布情况来看,中国元宇宙行业区域市场主要集中在中国的华东、华中、华南和西南地区,其中广东和河南省元宇宙相关行业企业数量超过100家,其余区域如上海、江苏和山东,元宇宙相关行业企业数量超过50家,上述省市元宇宙行业发展情况处于领先地位。
从代表行企业分布情况来看,中国元宇宙行业内主要竞争者主要有原VR企业、互联网企业、通信企业等。代表性企业主要分布在东部沿海省市,如北京(梦想绽放、云知声、抖音)、山东(浪潮、小鸟看看Pico)、上海(宽娱哔哩哔哩、米哈游)等。

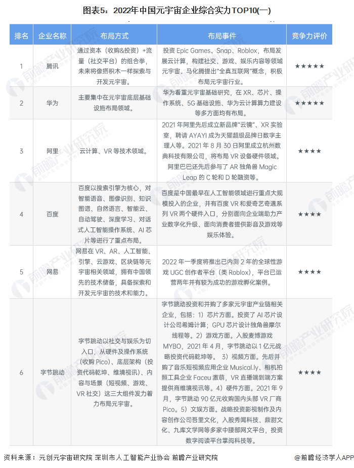
2、中国元宇宙行业市场排名
元创元宇宙研究院联合深圳市
人工智能产业协会,通过对国内主要知名互联网企业、科技企业、游戏企业在元宇宙相关领域的行动、布局等进行详细研究、梳理。结合各企业的营业规模,元宇宙技术实力、元宇宙相关软硬件产品收入、元宇宙品牌知名度、元宇宙发展潜力等指标,评选出2022年中国元宇宙企业综合实力TOP10企业。相关市场排行榜情况如下:

3、中国元宇宙行业市场集中度
总体来看,元宇宙产业囊括细分行业较多,不同行业龙头企业均通过不同入局途径布局元宇宙各细分行业,众多中小企业也通过不同途径入局元宇宙产业,产业整体市场集中度相对较低,行业竞争较为激烈。

4、中国元宇宙行业企业布局及竞争力评价
中国元宇宙行业企业基于自身不同主营业务,以不同的布局方式入局元宇宙产业,其中腾讯通过资本+流量同步布局元宇宙领域,发展元宇宙娱乐产业;华为基于5G技术优势,重点布局元宇宙基础设施领域,夯实元宇宙产业发展算力、通信等基础保障。相关企业布局和竞争力评价如下:


注:满分5★,☆代表半星。
5、中国元宇宙行业竞争状态总结
从波特五力分析模型来看,元宇宙属于技术导向型产业,其核心部件的专用性程度一般,但国内元宇宙相关设施保障和硬件设备的核心元器件生产能力较低,产品主要依赖于进口,因此元宇宙行业供应商的议价能力较强;元宇宙产品大多为技术壁垒较高的细分产业,行业整体处在发展初期阶段,消费者主要面向C端,较为分散,消费者议价能力不高;元宇宙产业现有企业对行业总体关键资源具备一定的控制力,且现有企业的品牌优势明显,但由于元宇宙产业细分领域众多,因此不同细分领域均有不同数量的潜在进入者进入,进而使得元宇宙产业潜在进入者威胁相对较大;元宇宙暂无明显替代品,因此目前行业替代品威胁较小;目前元宇宙处于发展初期阶段,竞争者除了龙头企业外,还有众多不同类型企业入局,行业现有企业竞争程度较高。
