经管之家App
让优质教育人人可得
立即打开
全部版块
我的主页
›
论坛
›
提问 悬赏 求职 新闻 读书 功能一区
›
经管文库(原现金交易版)
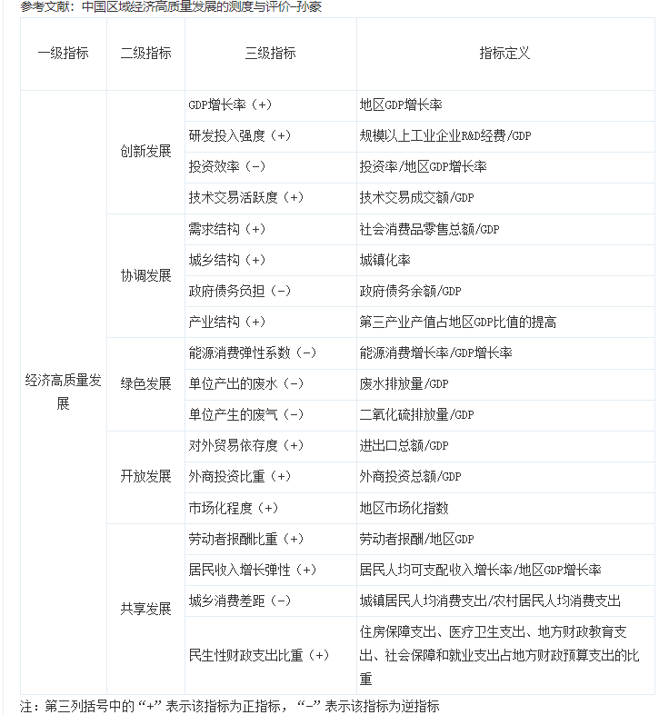
全国31个省份经济高质量发展2000-2021开放发展对外贸易依存度外商投资比重市场化程度
楼主
yusb
871
0
收藏
2023-02-15
全国31个省份经济高质量发展2000-2021开放发展对外贸易依存度外商投资比重市场化程度
数据来源:基于中国统计年鉴及各省统计年鉴等数据计算
数据范围:全国31个省
数据期间:2000-2021
主要指标:
id 省份 year 对外贸易依存度 外商投资比重 市场化程度 经济高质量综合指数
全国31个省份经济高质量发展2000-2021开放发展对外贸易依存度外商投资比重市场化程度.xlsx
大小:(48.52 KB)
只需: RMB 29元
马上下载
扫码加我 拉你入群
请注明:姓名-公司-职位
以便审核进群资格,未注明则拒绝
相关推荐
对外贸易依存度在哪里查啊
对外贸易依存度
急求:对外贸易依存度解答!!谢谢
我国纺织品服装业对外贸易依存度的资料
对外贸易依存度的数据
关于对外贸易依存度的计算
请问,对外贸易依存度是适度指标还是逆向指标?
计算对外贸易依存度需要换算单位吗
对外贸易依存度或国际贸易依存度是什么、对外贸易依存度或国际贸易依存度的含义
全国31个省份各省级对外开放程度数据2000-2021对外贸易依存度货物进出口总额GDP
栏目导航
经管文库(原现金交易版)
数据分析与数据科学
麦田创投
量化投资
经管高考
Stata专版
热门文章
CDA数据分析师实战核心:假设检验的逻辑、方 ...
Deep Learning for Finance by Sofien Kaab ...
免费交流----整数分拆书籍
2026年全球投资展望
计算机:英伟达Vera Rubin重构AI存储层级, ...
AI泡沫系列研究之电子行业篇:AI硬件的理性 ...
【24热点,自用整理!】2007-2024上市公司长期 ...
【24更新,热点指标!】2007-2024上市公司数字 ...
2026年Stata初高级寒假班—AI赋能+原理+操作 ...
一文了解11种最常见的机器学习算法应用场景
推荐文章
26年寒假天津站|Gemini论文写作&数据分析 ...
2026JG学术冬训营:从Stata初高到Python机器 ...
关于如何利用文献的若干建议
关于学术研究和论文发表的一些建议
关于科研中如何学习基础知识的一些建议 (一 ...
一个自编的经济学建模小案例 --写给授课本科 ...
AI智能体赋能教学改革: 全国AI教育教学应用 ...
2025中国AIoT产业全景图谱报告-406页
关于文献求助的一些建议
几种免费下载文献的方法----我的文献应助经
说点什么
分享
微信
QQ空间
QQ
微博
扫码加好友,拉您进群
各岗位、行业、专业交流群