华为汽车的儿子就是小康汽车,而现在改名为
赛力斯,而当他认了华为这个好父亲之后,身价一度爆涨了16倍。超超过了1500亿市,而现在也还有536亿,而下一个新儿子将会是谁呢?就是
江淮汽车,而他现在只有347亿,从这一点来看我认为是存在很大的空间可以作为,而今日我们重点来讲一下江淮汽车为什么会成为
华为汽车的另一个新儿子!

一、事件逻辑:
1、 2月16日,据中建集团消息,中建六局联合体近日中标了安徽肥西
新能源汽车智能产业园EPC项目,中标额约15.44亿元。而这个项目位于肥西县新港南区江淮新港工业园区,总建筑面积约51万平方米,主要建设内容包括冲焊联合厂房、涂装车间、总装车间、办公场所、餐厅及相关公用辅助设施。(时间周期1年完工,也就是23年12月完工,24年将正常投入应用)

2、实锤合作关系:以前都是传闻江淮和华为造车,现在
中国建筑作为央企和江淮工厂的建设方直接说明安徽肥西
新能源汽车智能产业园项目建成后将用于华为与江淮集团在合肥共同开发新一代高端智能电动汽车!

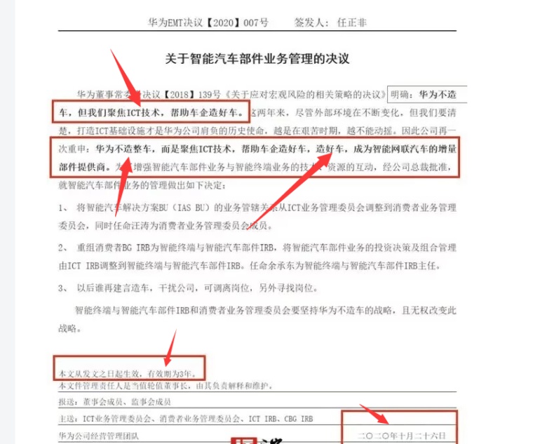
3、华为不造车时间到期:华为三年不造车之约即将到期,2020年11月25日发文件3年不造车,到今年11月25日到期,余承东已经全面掌管HW造车业务!如今距离这一“封印”的解除,只剩下8个月了。而这个时间刚好是在12月19完工之前到时间。

最关键当年华为也说了不做手机,最后把任老认错之后拿出10亿去造手机成为了第一个中国手机销量超过
苹果的唯一王者。而本次也一样的情况不造车,未来是否成为第一呢?而且以从赛力斯身上看到了成功的身影,试刀已完成。而余成东大权在手,可能会是下一个张利华。如果是这个样,赛力斯可能只能干儿子,而江淮汽车可能才是正儿子,而且赛力斯是民企,而江淮是国企,而这一点是符合国企
混改,盘活国企资产这个重要意提的,而且地方政府也会全力扶持这样的混改企业的成长,因这个是很大的业绩。
二、估值预期:
1、公司情况:2022年江淮汽车销量50.04万辆,同比下降4.54%。其中,江淮纯电动销量为19.3万辆,同比增长44%。2022年,江淮汽车预计亏损14.37亿元左右,为公司历史亏损之最,近六年累计亏损超91亿元。
2、当下合作公司:
第一、
蔚来:成立“江来”布局新能源领域,打造全新“江来制造”商业模式,采用先进制造+
工业互联网”模式,其拥有国内自主品牌首条高端全铝车身生产线,焊装整体自动化率高达97.5%,已达到世界一流水平。蔚来汽车2023年销量目标同比接近翻倍增长,江淮将明显受益产品放量;
第二、大众:2017年合作成立大众安徽,建立大众安徽MEB平台,大众集团承诺授予江淮大众4-5个纯电动汽车品牌,2025、2029年产量目标分别是20-25万辆和35-40万辆,预计届时总收入分别达到300亿、500亿元。大众安徽MEB工厂首款车型将于2023年下半年投产,最大年产能预计可达35万辆。且集团计划将大众安徽打造成下一代纯电平台SSP的本土生产基地,可以说与江淮合作是大众全球新能源核心战略之一。
3、总成:
预计公司 23-24 年实现营收466、524 亿元,实现归母净利润
4.1、6.1 亿元。 23-24年PE分别为75、50倍(预期今年将扭亏为盈)
按照分部估值(5块主营),江淮市值=商用车100亿+蔚来100亿+思皓150亿+出口100亿+安徽大众50至100亿=550亿+华为赛力斯估值550亿=1100亿。
从当下基本估值空间550,而未来华为合作成为新儿子的情况下,也就是预期达到1100亿的概率比较大,而当下只有347亿。正式有这个预期性,为什么赛力斯持续下跌,而他持续定在300持续震荡。并没有出现持续下跌,这个就是关键。