——原标题:【建议收藏】重磅!2023年中山市生物医药产业链全景图谱(附产业政策、产业链现状图谱、产业资源空间布局、产业链发展规划)
行业主要上市公司:天坛生物(600161)、华兰生物(002007)、智飞生物(300122)、康泰生物(300601)、沃森生物(300142)等
本文核心数据:全国生物医药行业市场规模;中山市健康医药产业产值规模;中山市生物医药企业数量
生物医药产业发展现状及价值链分布
——全国生物医药产业发展规模
受老龄化加剧、社会医疗卫生支出增加和行业研发投入增多等因素的推动,近年来中国生物医药行业市场规模保持较快增长。据Frost & Sullivan报告数据显示,从2016年到2022年,中国生物医药行业市场规模从1836亿元增长到5162亿元,年均复合增长率达到18.80%。根据中国发改委印发的《“十四五”生物经济发展规划》,提出顺应“以治病为中心”转向“以健康为中心”的新趋势,发展面向人民生命健康的生物医药,满足人民群众对生命健康更有保障的新期待,重点发展药品、疫苗、先进诊疗技术和装备、生物医用材料、精准医疗、检验检测及生物康养等方向。

——生物医药产业价值链分布
生物医药产业链上游为基础研究,包括独立医学研究室、医药外包等等;中游是生物医药制造,包括疫苗、血液制品、诊断试剂、单克隆抗体等细分产品;下游主要是医疗机构、医药零售渠道等。根据生物医药各产业链环节的毛利率状况可知,目前,生物医药中游的疫苗、血液制品、单克隆抗体等毛利率较高,其中疫苗的代表性上市公司毛利率高达50%-90%、血液制品代表性上市公司毛利率高达45%-60%,这体现了医药行业特性是高投入、高利润回报。

注:上述毛利率区间以行业代表性上市公司2019-2021年毛利率区间填列
中山市生物医药产业政策环境
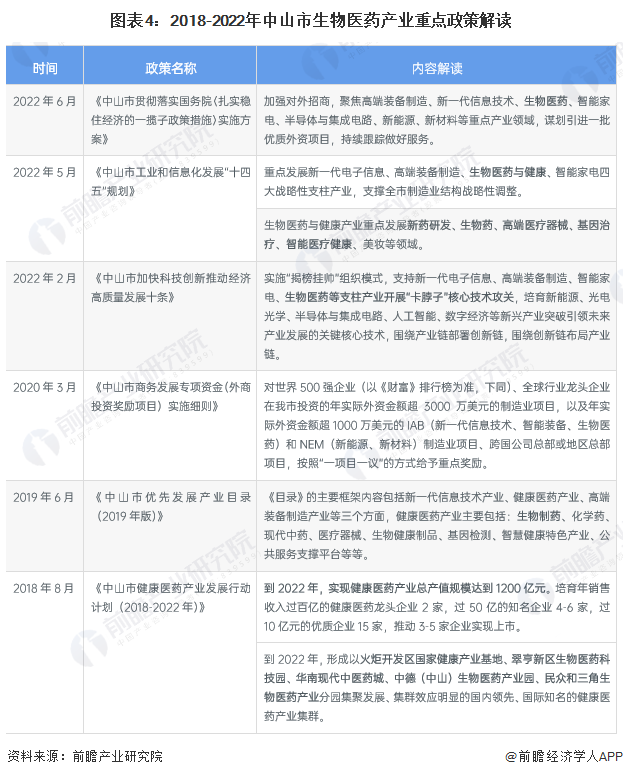
2014-2022年,中山市每年均制定了生物医药推广应用财政支持政策,鼓励和支持生物医药在制造领域的应用;2022年,中山市共有2条相关政策公布。
2018年8月,中山市发布《中山市健康医药产业发展行动计划(2018-2022年)》,提出到2022年,实现健康医药产业总产值规模达到1200亿元。2019年6月,中山市发改局发布《中山市优先发展产业目录(2019年版)》,将健康医药产业纳入优先发展产业之一,具体包括生物制药、化学药、现代中药、医疗器械、生物健康制品、基因检测、智慧健康特色产业、公共服务支撑平台等等。2022年5月,中山市工信局发布《中山市工业和信息化发展“十四五”规划》,提出重点发展新一代电子信息、高端装备制造、生物医药与健康、智能家电四大战略性支柱产业,支撑全市制造业结构战略性调整。生物医药与健康产业重点发展新药研发、生物药、高端医疗器械、基因治疗、智能医疗健康、美妆等领域。


中山市生物医药产业链现状图谱
——中山市生物医药产业链图谱
在政策指引和市场需求的驱动下,中山市生物医药产业链不断完善,其中,在上游独立医学实验室、医药外包;中游疫苗、血液制品、诊断试剂、单克隆抗体;下游销售渠道等环节均有企业布局:

——中山市生物医药产业链企业地图
从产业链各环节的代表性企业分布地图来看,目前中山市多个镇街有医药外包、生物医药产品制造、生物医药流通等环节的企业分布,而生物医药产业代表企业主要分布在火炬高技术产业开发区,以及周边的翠亨新区、南朗镇,该片区聚集了产业链上下游多家企业,产业聚集效应较好。

——中山市生物医药产业发展载体图谱
生物医药产业是中山市规划的战略性支柱产业之一,中山市在《中山市工业和信息化发展“十四五”规划》政策中鼓励推动生物医药推广应用,当前已形成了国家健康科技产业基地、翠亨新区生物医药智创中心为主的产业聚集区域。其中,中山国家健康科技产业基地于1994年由国家科技部、广东省政府和中山市政府联合创办,是我国首个按国际认可的GLP、GMP和GSP标准建设的国家级健康产业园区,也是全国首批创新型产业集群试点园区,具备火炬智慧健康小镇、翠亨医疗器械科技园、中德(中山)生物医药产业园和火炬大数据中心等发展载体。

中山市生物医药产业发展现状
——中山市健康医药产值规模
2018年,中山市健康医药产值总体规模约在800亿元左右,根据《中山市健康医药产业发展行动计划》(2018—2022),到2022年全市健康医药产业规模达1200亿元。2018-2022年健康医药产值规模年均复合增速约为10.67%。

——中山市生物医药增加值增速触底反弹
根据中山市统计局公报数据,2019-2021年,中山市生物医药及高性能医疗器械增加值增速实现由同比下降至同比增长的反弹态势。2021年,中山市生物医药及高性能医疗器械业增加值同比增长14.3%,高于中山市全部工业增加值10.7%的增速,生物医药产业发展势头良好。

——生物医药产业新增企业数量不断增长
根据企查猫查询数据显示,近年来生物医药产业新注册企业数量也快速增长。截至2023年2月13日,中山市生物医药产业相关的注册企业超2600家,自2018年后新注册企业数量突破新台阶,2021年新注册企业达291家;2022年新注册企业数量为117家,目前中山市生物医药产业的发展较为火热。

——国家健康产业基地运营情况
中山的健康产业起步较早,1994年就有了当时国内首个、目前大湾区唯一一个国家级健康基地,现在中山生物医药领域的创新研发平台众多,成为以健康医药为三大支柱产业之一的湾区城市。根据调研数据显示,目前健康基地已经集聚了637家企业,包括50亿级以上企业1家,30亿级以上企业2家,10亿级(工业)企业8家。园区内生物医药企业包括山德士制药、安士制药、辉凌制药、中智药业、三才医药等。

中山市生物医药产业发展前景及规划
——中山市生物医药产业发展前景
根据2022年5月中山市工业和信息化局出台的《中山市工业和信息化发展“十四五”规划》,中山市将重点发展新一代电子信息、高端装备制造、生物医药与健康、智能家电四大战略性支柱产业,支撑全市制造业结构战略性调整。到2024年,培育形成1个产值1000亿元健康医药产业集群。到2025年,中山市生物医药等支柱产业集群营业收入年均增速不低于10%。

——中山市生物医药产业发展规划
2021-2025年,中山市发展生物医药产业,主要规划涉及明确重点发展领域、培育生物医药产业集群、加强与广深港澳对接合作。中山市将重点发展新药研发、生物药、高端医疗器械、基因治疗、智能医疗健康、美妆等领域,依托火炬区健康医药基地和翠亨新区华南现代中医药城,建设相关生物医药产业集群。此外,在对外合作方面,主要是引进深圳高端生物医药产业、与香港共建生物医药合作创新区。

更多本行业研究分析详见前瞻产业研究院《中山市生物医药与健康产业大数据招商指南(两链两图两池两库两平台两清单两报告)》,同时前瞻产业研究院还提供产业大数据、产业研究、产业规划、园区规划、产业招商、产业图谱、产业链咨询、技术咨询、IPO募投可研、IPO业务与技术撰写、IPO工作底稿咨询等解决方案。