全部版块 我的主页
论坛 提问 悬赏 求职 新闻 读书 功能一区 经管文库(原现金交易版)
1015 0
2023-04-12
Forward-Lookoing Model理论说明
企业的总应计利润(会计利润)可分为两个部分,第一个部分非操作性应计利润,这一部分主要由企业的实际经营状况决定,第二部分为非可操作性应计利润,主要通过在财务报告制作和发布过程中,企业可以通过会计手段或其他方式调整的部分。
通过财务报告,观察者只能获知企业在既定会计期间的总应计利润。因此需要通过对不可操作应计利润进行估计,进而识别可操作性应计利润。
截屏2023-04-12 10.33.07.png
基本Jones模型(1991)认为非可操作性应计利润为:
\[NDA_{i,t}=\alpha_{0}\frac{1}{A_{i,t-1}}+\alpha_1\frac{\Delta REV_{i,t}}{A_{i,t-1}}+\alpha_2 \frac{PPE_{it}}{A_{i,t-1}}\]

其暗含假设:营业收入是不可操作的。当企业应用盈余管理进行会计操作时,总应计利润和可操作性应计利润会改变,但不可操作性应计利润不会受影响。因此,可以应用总应计利润对营业收入变动额、企业固定资产进行回归,从而识别总应计利润中的不可操作部分。企业固定资产主要用于识别非可操作性应计利润受经济周期、投资周期的影响程度。
回归方程为:
\[\frac{TA_{i,t}}{A_{i,t-1}}=\beta_{0}\frac{1}{A_{i,t-1}}+\beta_1\frac{\Delta REV_{i,t}}{A_{i,t-1}}+\beta_2 \frac{PPE_{it}}{A_{i,t-1}}+\epsilon_{i,t}\]

基本Jones模型的非可操作性应计利润估计公式为:
\[NDA_{i,t}=\widehat{\beta}_{0}\frac{1}{A_{i,t-1}}+\widehat{\beta}_1\frac{\Delta REV_{i,t}}{A_{i,t-1}}+\widehat{\beta}_2 \frac{PPE_{it}}{A_{i,t-1}}\]

Dechow(1995)认为,由于信用销售收入的变动额(即应收账款)的存在,基本Jones模型会高估非操作性应计利润,因此,他们将应收账款考虑在非操作性应计利润的估计中。但Dechow(1995)认为在估计期(企业不存在盈余管理行为的样本期)不存在系统性的盈余管理行为;而在估计期(存在盈余管理行为的样本期),所有信用收入变动均来自于盈余管理行为。因此,Dechow(1995)修正Jones模型对非可操作应计利润应用基本Jones模型回归方程(1),仅在具体的非可操作性应计利润测算方程中考虑信用收入额的变动:
\[NDA_{i,t}=\widehat{\beta}_{0}\frac{1}{A_{i,t-1}}+\widehat{\beta}_1\frac{(\Delta REV_{i,t}-\Delta REC_{i,t})}{A_{i,t-1}}+\widehat{\beta}_2 \frac{PPE_{it}}{A_{i,t-1}}\]
上式暗含事件期所有的信用销售均是盈余管理行为导致的。Dechow(2003)对这一点进行了重新修正,将信用销售变动额与营业收入变动的关系假设为:信用销售变动额中存在一部分是由于营业收入变动导致的,这一部分不应该计入盈余管理的部分。因此,Dechow(2003)首先进行了一下的回归:
截屏2023-04-12 10.52.59.png
例如,估计结果中k等于0.07,那么若营业收入变动额为100元,在修正Jones模型(Dechow,1995)这7元是盈余管理的结果,而在forward-looking model中,这7元不是盈余管理导致的。因此模型应该转变为: 截屏2023-04-12 10.53.48.png
由于公司的部分盈余是受其上一期的盈余所决定(Chambers,1999),同时由于预期的营业额变动会导致当期企业存货的变动,这部分存货的变动不是来自于盈余管理,因此,也需要将预期未来的营业增长考虑在模型中,在Dechow(2003)的文献中,直接采用下一年的营业收入增长率:

截屏2023-04-12 10.53.56.png
在以上公式(中,除营业收入增长率之外,均需要用上一期的总资产进行调整,营业收入增长率需要用当期的营业收入进行调整。


测算结果说明:
剔除金融行业,分是否剔除被特别处理的公司两种情况分别计算了五种板块分组的盈余管理结果:

1.全A股板块:沪深A股,北证A股、科创板、创业板;
2.沪深A;
3.科创板;
4.全A股板块剔除北证A。


截屏2023-04-12 10.39.24.png


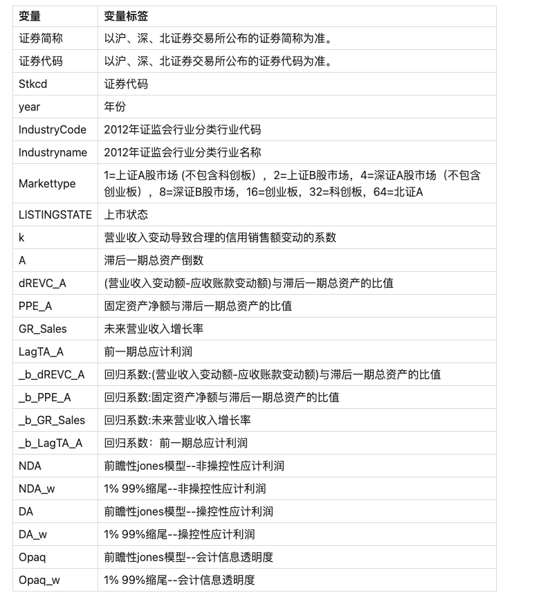
导出数据变量说明
截屏2023-04-12 10.41.23.png


参考文献
[1]Dechow, P. M., Richardson, S. A., Tuna, I. Why Are Earnings Kinky? An Examination of the Earnings Management Explanation. Reviewof Accounting Studies, 2003.
[2]Dechow, P. M., Sloan, R. G., Sweeney, A. P. Detecting Earnings Management. Accounting Review, 1995(2).
[3]Jones, J. J. Earnings Management During Import Relief Investigations. Journal of Accounting Research, 1991(2).
[4]Chambers, D. J. (1999). ‘‘Earnings Management and Capital Market Misallocation.’’ Working Paper,University of Illinois.



附件列表
二维码

扫码加我 拉你入群

请注明:姓名-公司-职位

以便审核进群资格,未注明则拒绝

相关推荐
栏目导航
热门文章
推荐文章

说点什么

分享

扫码加好友,拉您进群
各岗位、行业、专业交流群