全部版块 我的主页
论坛 数据科学与人工智能 数据分析与数据科学 数据分析与数据挖掘
670 1
2023-04-25
行业主要上市公司:光大环境(00257.HK)、启迪环境(000826)、上海环境(601200)、瀚蓝环境(600323)、兴蓉环境(000598)、粤丰环保(01381.HK)、伟明环保(603568)等。
本文核心内容:中国垃圾发电市场规模
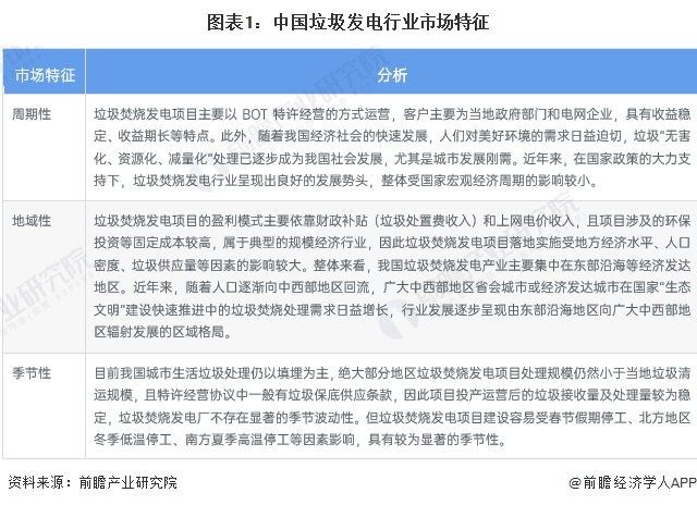
2022年中国垃圾发电行业市场特征

20230424-6755c85a69d23ca7.png


2021年中国生活垃圾焚烧无害化处理量为18019.67万吨
根据中国国家统计局公布的数据,2015-2021年中国生活垃圾焚烧无害化处理量呈现逐年上升趋势,2021年中国生活垃圾焚烧无害化处理量为18019.67万吨,同比增长23.4%。

20230424-a8a0db00962f45f8.png



2022年中国生活垃圾焚烧发电新增装机257万千瓦
统计数据来看,2015-2022年我国垃圾焚烧发电累计、新增装机容量呈现逐年上升趋势。根据中国产业发展促进会生物质能产业分会公布的数据,2022年全年,生物质发电新增装机容量334万千瓦,累计装机达4132万千瓦。其中,生活垃圾焚烧发电新增装机257万千瓦,累计装机达到2386万千瓦。生活垃圾焚烧发电累计装机占生物质发电累计装机占比约58%。

20230424-7b2ab510f50e5299.png


2022年广东省生活垃圾发电量最高
2022年全国生活垃圾焚烧发电累计装机达到2386万千瓦,同比增长11%;累计发电量1268亿千瓦时,同比增长17%;新增装机量较多的省份为广东、广西、河南、贵州、湖南等,发电量较多的省份为广东、浙江、山东、江苏、河北。

20230424-6e34c55da7e1ea6b.png


2022年中国垃圾发电市场规模约为522亿元
从垃圾发电行业的营收途径来看,垃圾发电行业收入主要来源于垃圾焚烧处理收益和垃圾发电售电收益,因此前瞻对于垃圾发电行业市场规模测算也从这两个方面入手。
在垃圾焚烧处理单间层面,通过整理行业统计资讯获悉,2016年之前我国垃圾发电行业低价竞争态势明显,在竞标过程中垃圾焚烧处理单价被压低,当时的行业分析师在进行市场测算时认为垃圾焚烧发电的处理单价仅为60元/吨左右,2016-2017年在经历过一系列行业整治之后,在2018年垃圾焚烧处理平均单价重新升至66.7元/吨,之后行业平均单价则保持在了70元/吨以上,2021年垃圾焚烧处理平均单价达到89元。
在上网电价定价层面,我国垃圾发电上网电价基本稳定在0.65元/千瓦时,假定我国每吨垃圾发电量在统计区间内保持在280千瓦时,上网比例为90%,基于此定价模式测算我国垃圾发电售电收入规模。
通过对上述两个层面进行分别测算并加总,最终得出我国垃圾发电行业市场规模情况,从测算数据来看,2018-2022年我国垃圾发电行业市场规模呈现逐年上升趋势,2022年我国垃圾发电市场规模为522亿元。

20230424-343a09113b74a129.png



更多本行业研究分析详见前瞻产业研究院《中国垃圾发电行业市场前瞻与投资战略规划分析报告》,同时前瞻产业研究院还提供产业大数据、产业研究、产业规划、园区规划、产业招商、产业图谱、产业链咨询、技术咨询、IPO募投可研、IPO业务与技术撰写、IPO工作底稿咨询等解决方案。
二维码

扫码加我 拉你入群

请注明:姓名-公司-职位

以便审核进群资格,未注明则拒绝

全部回复
2023-4-27 20:15:32
感谢分享!
二维码

扫码加我 拉你入群

请注明:姓名-公司-职位

以便审核进群资格,未注明则拒绝

相关推荐
栏目导航
热门文章
推荐文章

说点什么

分享

扫码加好友,拉您进群
各岗位、行业、专业交流群