全部版块 我的主页
论坛 提问 悬赏 求职 新闻 读书 功能一区 经管文库(原现金交易版)
342 0
2023-04-05

数据集——全国31省绿色发展指数和子指数2011-2019excel版本已整理好


数据集——全国31省绿色发展指数和子指数2011-2019excel版本已整理好
数据集——全国31省绿色发展指数和子指数2011-2019excel版本已整理好




数据说明:

数据年份:2011-2019

数据范围:全国31省

数据来源:《中国绿色发展指数报告——区域比较》

数据用途:用于衡量中国各地区的绿色发展

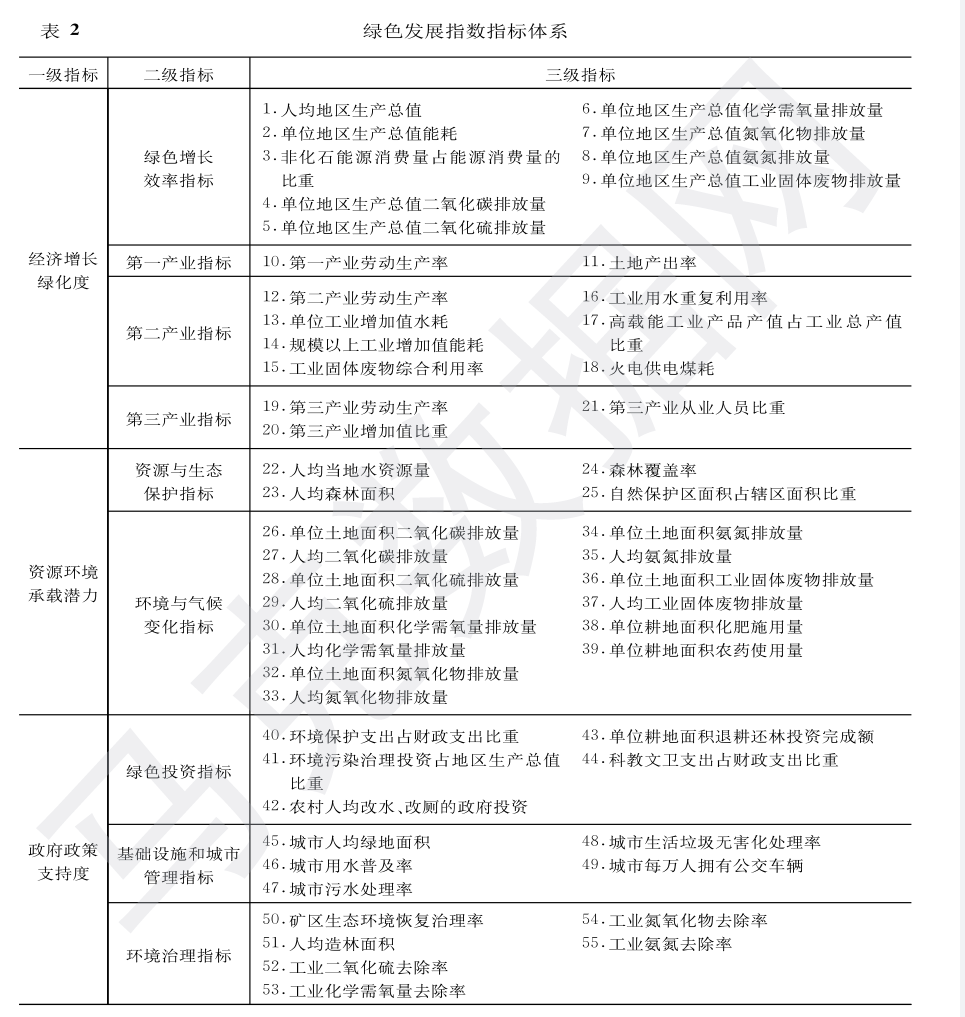
数据一级指标:经济增长绿色化、资源环境承载力、ZF政策支持度(指标体系详情看图,只有一级指标的数据)
附件列表
绿色发展指数-指标体系.png

原图尺寸 278.09 KB

绿色发展指数-指标体系.png

二维码

扫码加我 拉你入群

请注明:姓名-公司-职位

以便审核进群资格,未注明则拒绝

栏目导航
热门文章
推荐文章

说点什么

分享

扫码加好友,拉您进群
各岗位、行业、专业交流群