全部版块 我的主页
论坛 数据科学与人工智能 数据分析与数据科学 数据分析与数据挖掘
900 1
2023-05-08
行业主要上市公司:光大环境(00257.HK)、启迪环境(000826)、上海环境(601200)、瀚蓝环境(600323)、兴蓉环境(000598)、粤丰环保(01381.HK)、伟明环保(603568)等。
本文核心数据:垃圾发电行业上市公司汇总;垃圾发电行业上市公司基本信息;垃圾发电行业上市公司垃圾发电业务布局。
1、垃圾发电行业产业链上市公司汇总
垃圾发电是指通过特殊的焚烧锅炉燃烧城市固体垃圾,再通过蒸汽轮机发电机组发电的一种发电形式。垃圾发电分为垃圾焚烧发电和垃圾填埋气发电两大类。
从产业链来看,中国垃圾发电行业上游参与者由设备供应商组成;中游参与者为垃圾发电工程设计承包商,下游为垃圾发电站运营和维护商。但实际上,目前国内垃圾发电行业中游和下游区别度不高,大多数拥有工程承包资质的垃圾发电上市企业兼有运营业务,故前瞻将中下游企业归为一类汇总。具体的汇总如下:

20230506-1b99384a9efdf053.png


20230506-17d7a1c290c73915.png


20230506-39ee3fc504bde345.png


20230506-004d76fa77e591c2.png



从上市公司的区域分布来看,广东省垃圾发电行业的上市企业数量全国领先,具体有绿色动力、长青集、瀚蓝环境、东江环保、顺控发展等;浙江和江苏省有旺能环境、江苏新能、中国天楹、中电环保、世茂能源、华光环能等企业。

20230506-e899282287b7fcf1.jpg


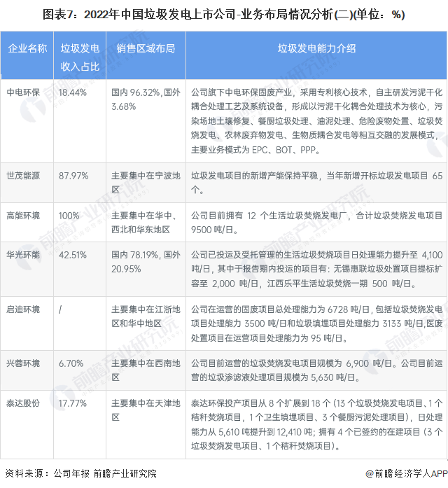
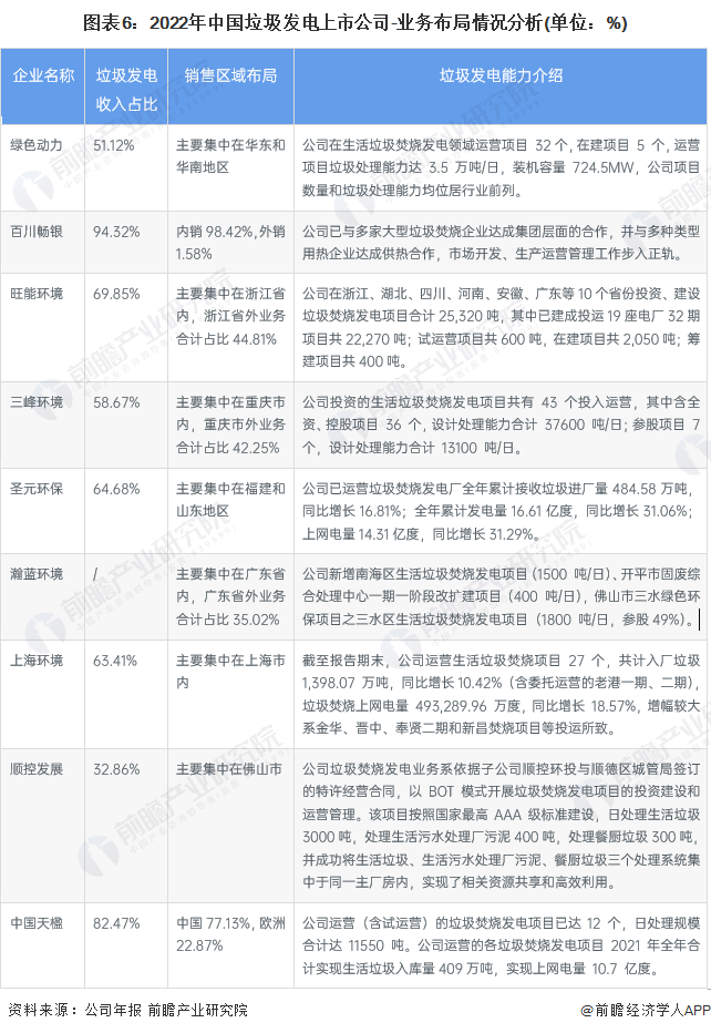
2、垃圾发电行业上市公司业务布局对比
垃圾发电行业的上市公司中,基本均以国内业务为主。由于垃圾发电的区域性特征较强,行业上市企业的重点布局区域基本围绕公司所在地展开。如重庆市的三峰环境,重庆地区的业务占比高达57.75 %。整体来看,我国垃圾发电企业在加强布局垃圾发电站,增强处理能力方面较为重视。

20230506-d593f08d6ca4af52.png


20230506-d3f391a1e26913c7.png


3、垃圾发电行业上市公司业务业绩对比
从垃圾发电业务收入及毛利率来看,三峰环境、上海环境、高能环境、中国天楹的营收规模较大,其中高上海环境在2022年业务收入为39.86亿元;世茂能源和顺控发展的垃圾发电业务毛利率水平较高,均超过60%。

20230506-a3ec9336008372e7.png



注:除括号标注外,垃圾发电产品营业收入及毛利率为2022年上半年数据,产销量为2021年全年数据。
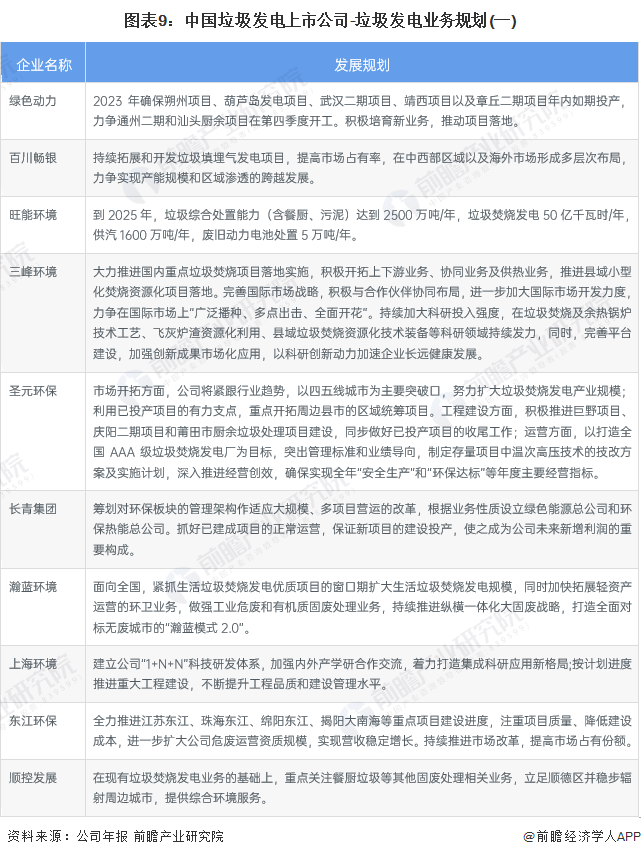
4、垃圾发电行业上市公司业务规划对比
根据《2030年前碳达峰行动方案》,我国到2025年,城市生活垃圾分类体系基本健全,生活垃圾资源化利用比例提升至60%左右。垃圾发电企业的上市公司积极响应,明确其垃圾发电业务的发展布局。

20230506-956dd7467d9bd30b.png


20230506-8403be8feb132340.png


更多本行业研究分析详见前瞻产业研究院《中国垃圾发电行业市场前瞻与投资战略规划分析报告》,同时前瞻产业研究院还提供产业大数据、产业研究、产业规划、园区规划、产业招商、产业图谱、产业链咨询、技术咨询、IPO募投可研、IPO业务与技术撰写、IPO工作底稿咨询等解决方案。

二维码

扫码加我 拉你入群

请注明:姓名-公司-职位

以便审核进群资格,未注明则拒绝

全部回复
2023-5-11 20:10:06

谢谢分享呀
二维码

扫码加我 拉你入群

请注明:姓名-公司-职位

以便审核进群资格,未注明则拒绝

相关推荐
栏目导航
热门文章
推荐文章

说点什么

分享

扫码加好友,拉您进群
各岗位、行业、专业交流群