——原标题:重磅!2023年中国及31省市CMP抛光液行业政策汇总及解读(全)产业优化升级和国产替代成为发展重点
行业主要上市公司:安集科技(688019)、上海新阳(300236)、鼎龙股份(300054)、万华化学(600309)等
本文核心数据:规划目标
1、政策历程图
CMP抛光液作为半导体的重要材料之一,由于其具有人才要求高、投资风险大、技术积累周期长和规模经济效应强等的特征,决定了CMP抛光液行业的发展壮大不可能一蹴而就,而且发展周期相对一般产业较长,在这一过程中为了保障其良好地发展,针对且有效的扶持政策不可或缺。从“十二五”时期开始,我国的CMP抛光液行业政策发展演变情况如下:

2、国家层面政策汇总及解读
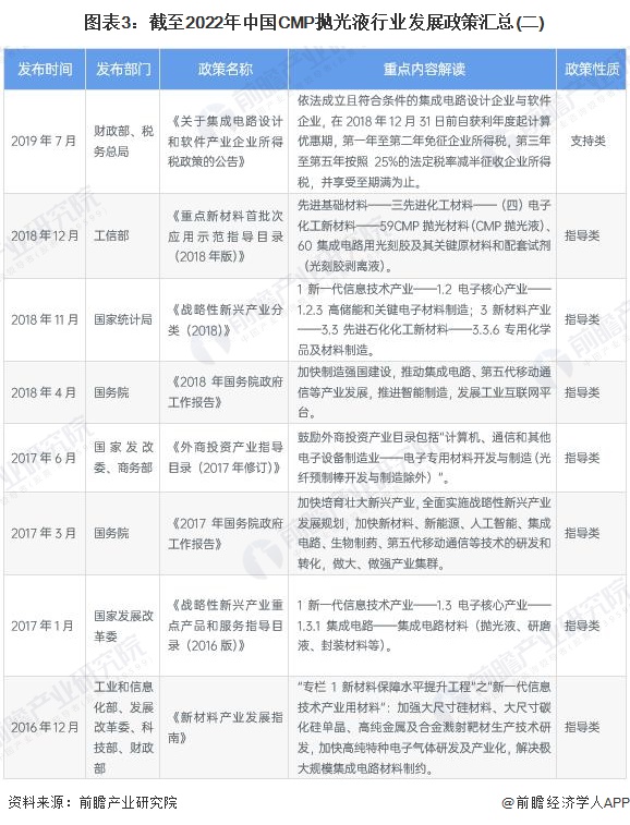
——国家层面CMP抛光液行业政策汇总
为鼓励CMP抛光液的发展、突破行业瓶颈,国家给予了大量政策支持,为CMP抛光液行业的发展提供了良好的环境氛围。



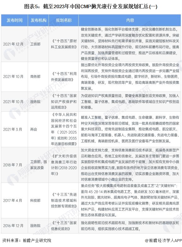
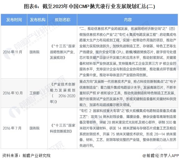
——国家层面CMP抛光液行业规划汇总
国家“十四五”规划中对CMP抛光液行业的具体表述主要集中在推动半导体制造业优化升级和加强原创性引领性科技攻关。在推动制造业优化升级方面,培育先进制造业集群,推动半导体等产业创新发展。在加强原创性引领性科技攻关,国家“十四五”规划中提出要瞄准集成电路等前沿领域,实施一批具有前瞻性、战略性的国家重大科技项目。


3、国家层面重点政策解读
——《新时期促进集成电路产业和软件产业高质量发展的若干政策》
集成电路产业和软件产业是信息产业的核心,是引领新一轮科技革命和产业变革的关键力量。为进一步优化集成电路产业和软件产业发展环境,深化产业国际合作,提升产业创新能力和发展质量,国务院于2020年7月发布《新时期促进集成电路产业和软件产业高质量发展的若干政策》,《政策》在财税、投融资、研究开发、进出口、人才、知识产权、市场应用以及国际合作八个方面阐述了支持举措。其中与半导体材料相关的内容如下:

——《重点新材料首批次应用示范指导目录(2019版)》
为进一步做好重点新材料首批次应用保险补偿试点工作,工信部于2019年12月发布的《重点新材料首批次应用示范指导目录(2019版)》(自2020年1月1日起施行),其中关于CMP抛光液的入选情况如下:

4、各省市层面的政策汇总及解读
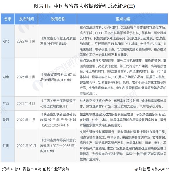
——31省市CMP抛光液行业政策汇总
各省市在大数据领域也积极布局,自2015年以来,陆续推出系列CMP抛光液行业相关政策。十四五期间,部分省市已经发布CMP抛光液行业相关的“十四五”规划。当前,随着5G、云计算、
人工智能等新一代信息技术快速发展,信息技术与传统产业加速融合,数字经济蓬勃发展,各省市的大数据政策规划也主要从数字经济的整体发展方向出发。



——31省市CMP抛光液行业发展目标解读
从具体目标规划来看,大部分省市公布了“十四五”期间CMP抛光液行业发展相关的具体规划,其中主要以半导体材料等新兴产业的发展规模为主。具体总结如下:

更多本行业研究分析详见前瞻产业研究院《
中国半导体CMP材料(抛光液/垫)行业发展前景预测与投资战略规划分析报告》,同时前瞻产业研究院还提供产业大数据、产业研究、产业规划、园区规划、产业招商、产业图谱、产业链咨询、技术咨询、IPO募投可研、IPO业务与技术撰写、IPO工作底稿咨询等解决方案。