全部版块 我的主页
论坛 提问 悬赏 求职 新闻 读书 功能一区 经管文库(原现金交易版)
1399 6
2023-04-26
2021-2000中国全国420个城市地级市州盟碳排放-地级市交通建筑农林业工业碳排放(数据+计算方法+参考文献)
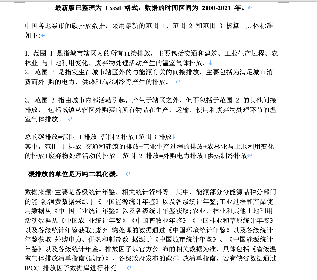
      中国各地级市碳排放数据是对中国各大城市碳排放情况的统计分析,涵盖了中国的城市范围。对于经济学研究者而言,这些数据具有参考意义。首先,这些数据可以帮助研究者了解中国经济发展中的环境问题,对于研究城市发展战略和环保政策制定具有重要的指导作用。其次,这些数据可以为研究者提供一些实际的参考指标,帮助其预测未来发展趋势,评估政策措施的效果并制定合理的政策建议。地级市的碳排放测算数据不一定非常精确,但可为经济学的研究提供丰富的素材和参考,为研究人员提供交流学习的机会。



一、数据介绍
数据名称:中国全国420个城市地级市州盟碳排放-地级市交通建筑农林业工业碳排放(数据+计算方法+参考文献)
数据年份:年度数据2000-2021年
数据范围:每年含全国31省份的420个城市地级市、直辖市的区县、自治州盟,总数据量
9262条
数据来源:见“计算说明文件”
数据整理:内含Excel格式数据+可复制Pdf参考文献+word数据说明
更新时间:2023年5月






二、指标说明

共计13个指标:省份、地区、年份、总碳排放_万吨二氧化碳、范围1排放、交通和建筑、工业生产过程、农林业和土地利用变化、废弃物处理、范围2排放、外购电力、供热和制冷、范围3排放


三、部分数据文件展示:

420地级市碳排放1.jpeg

420地级市碳排放2.jpeg


参考文献:

参考文献.jpeg


计算说明:

计算说明.jpeg





二维码

扫码加我 拉你入群

请注明:姓名-公司-职位

以便审核进群资格,未注明则拒绝

全部回复
2023-5-29 21:26:42
购买资料主要是用的放心,我们出售的资料都是包售后的。
本店同类数据,购买一次后续更新可凭购买记录免费领取最新版(每年单独计价类除外),请大家放心购买!
二维码

扫码加我 拉你入群

请注明:姓名-公司-职位

以便审核进群资格,未注明则拒绝

2023-6-20 19:54:03
请问范围1中工业生产碳排放能作为整个工业碳排放数据吗?这是如何计算出来的,是通过工业能源消耗计算的吗?谢谢!
二维码

扫码加我 拉你入群

请注明:姓名-公司-职位

以便审核进群资格,未注明则拒绝

2023-6-20 21:41:18
explore高山流水 发表于 2023-6-20 19:54
请问范围1中工业生产碳排放能作为整个工业碳排放数据吗?这是如何计算出来的,是通过工业能源消耗计算的吗 ...
您好,具体计算方法请参考附件参考文献~
二维码

扫码加我 拉你入群

请注明:姓名-公司-职位

以便审核进群资格,未注明则拒绝

2023-6-20 21:41:22
explore高山流水 发表于 2023-6-20 19:54
请问范围1中工业生产碳排放能作为整个工业碳排放数据吗?这是如何计算出来的,是通过工业能源消耗计算的吗 ...
您好,具体计算方法请参考附件参考文献~
二维码

扫码加我 拉你入群

请注明:姓名-公司-职位

以便审核进群资格,未注明则拒绝

2024-5-12 10:13:44
已购买,为什么压缩包里什么数据文件都没有,压缩包是空的???请补发我邮箱一份1145757977@qq.com
二维码

扫码加我 拉你入群

请注明:姓名-公司-职位

以便审核进群资格,未注明则拒绝

点击查看更多内容…
相关推荐
栏目导航
热门文章
推荐文章

说点什么

分享

扫码加好友,拉您进群
各岗位、行业、专业交流群