——原标题:聚焦中国产业:2023年珠海市特色产业之印制电路板(PCB)产业全景分析(附产业空间布局、发展现状及目标、竞争力分析)
行业主要上市公司:崇达技术(002815.SZ);中京电子(002579.SZ)等
本文核心数据:产业空间布局;发展现状及目标;竞争力分析
1、珠海市印制电路板(PCB)产业空间布局
根据《珠海市制造业高质量发展“十四五”规划》,斗门区(富山工业园)重点布局高端PCB。因此,可以看到珠海市PCB产业项目大多数布局在斗门区富山工业园,而金湾区主要布局在高栏港经济区,香洲区的项目较少,主要布局在高新区内。

2、珠海市印制电路板(PCB)产业发展现状
(1)总体规模:保持较好发展势头
根据珠海市统计局发布的2023年1-3月“4+3”产业增加值,珠海市2023年1-3月新一代信息技术产业增加值为46.24亿元,同比下降3.3%。根据《2022年珠海市国民经济和社会发展统计公报》,2022年珠海市新一代信息技术业产业增加值较2021年增长了3.1%(注:2022年以前珠海市统计公报中并无新一代信息技术产业这一统计口径)。
从电子信息产业的发展情况来看,根据珠海市统计局官网的数据,2018年电子信息产业累计规上工业增加值203.65亿元,同比增长7.2%;2019年累计完成209.04亿元,同比下降2.1%;2020年累计完成208.88亿元,同比增长2.9%;2021年累计完成226.37亿元,同比增长5.6%;2022年累计完成247.70亿元,同比增长6.8%。可见珠海市电子信息产业近年来保持较好发展势头。(注:因印制电路板产业相关数据缺失,故以电子信息产业估计印制电路板产业的发展情况)

(2)企业规模:企业数量逐渐增长
根据企查猫所查询的珠海市印制电路板(PCB)产业相关企业数量,珠海市印制电路板(PCB)相关企业共538家,其中2005年之前成立企业99家,2006-2011年期间成立的企业100家,2012-2017年期间成立企业155家,2018年至今成立企业184家,可见近五年来珠海市印制电路板(PCB)产业相关企业数量在逐渐增长。

从行政区分布看,538家企业中有47.96%的企业注册地址在香洲区,金湾区和斗门区分别占总数的21.75和30.30%。

根据珠海市科技创新局公布的2022年珠海市创新百强企业名单,珠海市印制电路板(PCB)产业代表企业有宏昌电子、越亚半导体、方正科技、金安国纪、乐健科技、能动科技、紫翔电子等,具体的地区分布如下:

(3)产业链布局分析:已基本形成产业链
目前,印制电路板(PCB)产业链主要分为上游原材料,中游制造以及下游应用三个方面,珠海市目前已基本形成产业链,上游覆铜板代表企业有华正新材料、宏昌电子等,中游制造代表企业有方正、崇达电路等,下游应用范围广,包括通讯、计算机、汽车电子、消费电子等领域,具体产业链全景图如下:

3、珠海市印制电路板(PCB)产业竞争力分析
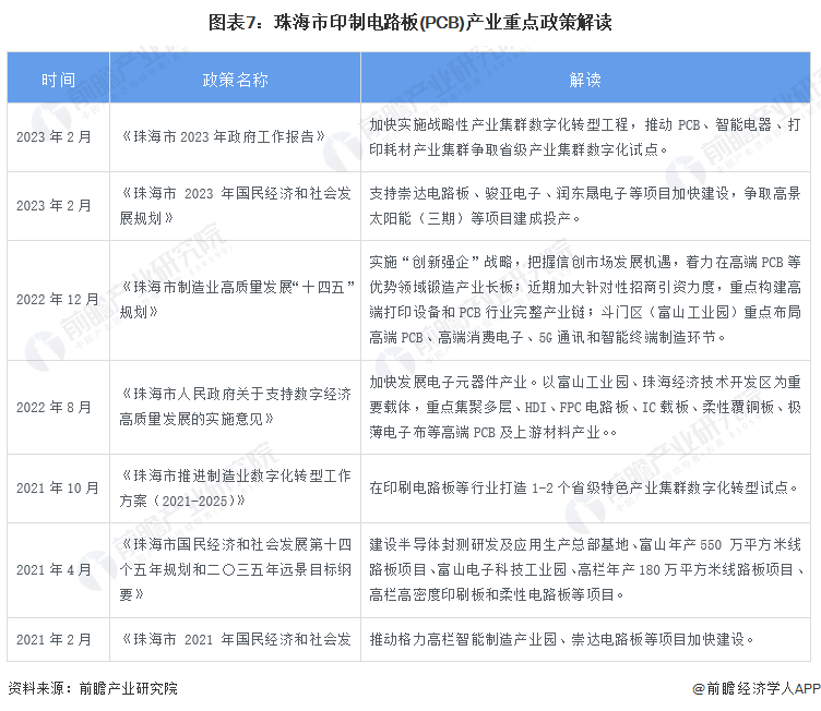
(1)政策支持:出台力度加大
印制电路板早在《珠海市科技发展“十二五”规划》中便有提及,可见在珠海PCB产业有一定的发展历史。2021年以来珠海市发布的规划类的政策开始提及印制电路板(PCB)产业,可见近年来政策的出台力度加大。

(2)资源优势:部分PCB项目已入驻“5.0产业新空间”
2022年4月,珠海市产业发展大会明确提出两年内珠海将统筹建设2000万平方米的高质量标准厂房——“5.0产业新空间”项目正式启动。“5.0产业新空间”具有低租金(不超过20元/月·平方米)、高标准(模块化、定制化)、规模化(不少于5万平方米)、配套全(生产与生活并重)、运营优(专业化团队)五大优势,有利于珠海市产业的聚集,加速珠海市产业集群的构建。
2022年7月7日,金湾区5.0产业新空间推介会在东莞举行,本次签约项目中的PCB企业有:智锐科技、新业电子、诺华电子、万和兴电子、众耀电子等;2022年12月23日,富山工业城5.0产业新空间入驻项目集中签约,共4个新一代信息技术产业项目落户,分别是华秋电子PCB生产基地、华升鑫电路板项目、启成兴线路板生产基地以及珠海精毅电路有限公司项目。

(3)创新能力:近年来有所增强
根据智慧芽所查询的广东省涉及印制电路板(PCB)产业的254279条专利中,广东省内专利申请数量排名前五的城市分别是深圳(119274条)、东莞(41271条)、广州(23880条)和惠州(11369条),珠海排名全省第六,专利数为10676条,可见其创新能力在广东省内也具有一定的发展空间,有望超过惠州和佛山。

从申请年份来看,珠海市2016年以来专利申请数量逐渐增加,2019-2021年专利申请量维持在较高水准,可见近年来珠海市印制电路板(PCB)产业创新能力的进步。

4、珠海市印制电路板(PCB)产业发展目标
根据《珠海市制造业高质量发展“十四五”规划》,珠海市PCB发展路径一是加大针对性招商引资力度,重点构建高端打印设备完整产业链,二是实施“创新强企”战略,把握信创市场发展机遇,着力在高端PCB等优势领域锻造产业长板。
根据珠海市人民政府信息公开目录,珠海市电路板产业发展明确了三个战略定位:一是打造国内外知名的千亿级电路板产业基地;二是构建5G信息产业生态圈;三是打造高质量电路板产业“无废示范区”。珠海市电路板产业主要集聚在富山工业园和高栏港经济区,至2025年产值发展目标分别为500亿元和390亿元,合计890亿元,产量目标分别为3851万平方米/年和2800万平方米/年,合计6651万平方米/年。

更多本行业研究分析详见前瞻产业研究院《
珠海市集成电路产业大数据招商指南(两链两图两库两清单)》。
同时前瞻产业研究院还提供产业大数据、产业研究报告、产业规划、园区规划、产业招商、产业图谱、智慧招商系统、IPO募投可研、IPO业务与技术撰写、IPO工作底稿咨询等解决方案。