——原标题:【建议收藏】重磅!2023年珠海市氢能产业链全景图谱(附产业政策、产业链现状图谱、产业资源空间布局、产业链发展规划)
行业主要上市公司:中国石化(600028.SH);中国石油(601857.SH)等
本文核心数据:全国氢能产业发展规模;氢能产业价值链分布;氢能产业企业数量
1、氢能产业发展现状及价值链分布
(1)全国氢能产业发展规模
2021年,我国制氢产量3300万吨。根据国家能源局的数据,作为全球最大氢气生产国,2022年中国氢气产量3781万吨,制氢产量大。

(2)氢能产业价值链分布
由于氢源禀赋,氢应用规模、形式等因素的影响,氢能产业主要构建出三种产业价值链:在可再生能源或传统化石能源资源富集地区,大型氢供应中心采用就地制氢并直接应用,储运成本几乎为零;而较小的采购商(如加氢站、建筑和家庭供能等),则需要以区域内短途氢运输的方式供氢;在缺少氢源的地区,采购商将依赖进口或长途氢能运输网络进行储运。

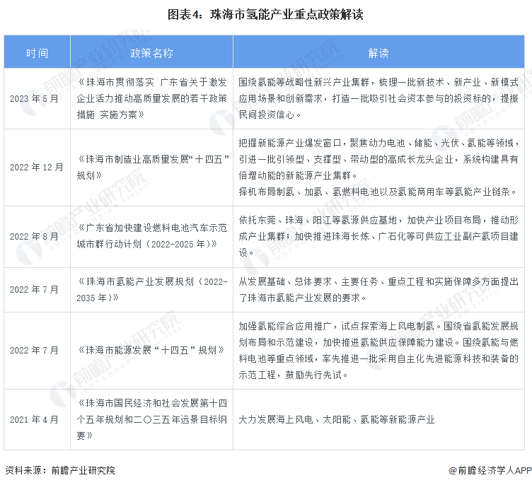
2、珠海市氢能产业政策环境
珠海市自2020年开始在相关政策中提及氢能产业,起步较晚,但是近年来出台的力度有所加强,到2022年已有四条政策提及氢能产业。2022年7月,珠海市印发《珠海市氢能产业发展规划(2022-2035年)》,这是珠海市在氢能产业印发的专项规划,足以看出珠海市对发展氢能产业的重视。


3、珠海市氢能产业链现状图谱
(1)珠海市氢能产业链图谱
氢能产业链主要环节有上游制氢、中游储运氢以及下游应用(加氢、氢燃料电池)。根据企查猫查询的珠海市氢能产业链相关企业,珠海市在氢能产业链各环节均有企业分布,其中分布企业数量较多的环节为中游储运氢以及下游加氢。

(2)珠海市氢能产业链企业地图
珠海市三个行政区均有氢能产业上中下游企业分布。其中,制氢主要代表企业有天汇能源、格力钛、中国石化等,储运氢的主要代表企业有国联氢能、中国石油、中国石化,加氢主要代表企业有长炼石化、中国石油、中冠石油等,氢燃料电池主要代表企业有广通汽车、冠宇电池、格力钛等。

(3)珠海市氢能产业链发展载体图谱
根据《珠海市氢能产业发展规划(2022-2035年)》,香洲区主要在东北部布局西坑尾新宝电力制氢工厂以及氢气储运项目,斗门区在西南部布局垃圾焚烧发电厂沼气制氢工厂以及制氢加氢一体化站想项目,金湾区在高栏港片区布局加氢母站、制氢工厂以及氢气管道输送示范项目,在西北部布局长炼副产氢工厂、氢气储运项目以及制氢加氢一体化项目。

4、珠海市氢能产业发展现状
(1)未来年产能可达3.9万吨
根据《珠海市氢能产业发展规划(2022-2035年)》,珠海市长炼副产氢回收充装项目、西坑尾新宝电力“光伏+储能+制氢+加氢”一体化项目以及垃圾焚烧发电厂沼气制氢项目建成后,制氢年产能合计可达3.9万吨/年。

(2)近两年企业数增长迅速
根据企查猫所查询的珠海市氢能产业相关企业,2015年之前成立的企业有54家,2016-2020年期间成立的企业54家,2021至今成立企业68家,可见近两年来珠海市氢能产业相关企业数量迅速增长。

5、珠海市氢能产业发展前景及规划
(1)珠海市氢能产业发展前景
根据《珠海市氢能产业发展规划(2022-2035年)》,珠海市近期(2022-2025年)发展目标如下图。

(2)珠海市氢能产业发展规划
根据《珠海市氢能产业发展规划(2022-2035年)》,珠海市对氢能产业的发展设定了主要的任务以及重点工程,具体内容如下。

更多本行业研究分析详见前瞻产业研究院《
珠海市氢能产业大数据招商指南(两链两图两库两清单)》。
同时前瞻产业研究院还提供产业大数据、产业研究报告、产业规划、园区规划、产业招商、产业图谱、智慧招商系统、IPO募投可研、IPO业务与技术撰写、IPO工作底稿咨询等解决方案。