经管之家App
让优质教育人人可得
立即打开
全部版块
我的主页
›
论坛
›
提问 悬赏 求职 新闻 读书 功能一区
›
经管文库(原现金交易版)
【重磅】2022-1990年上市公司企业劳动密集型数据、资本密集型、技术密集型
楼主
科研小能手
1288
2
收藏
2023-07-28
1.资料名称
:2022-1990年上市公司企业劳动密集型数据、资本密集型、技术密集型
2.测算方式
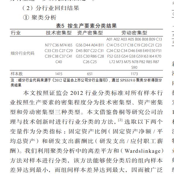
:参考《南开管理评论》尹美群(2022)老师的研究,本文按照证监会 2012 行业分类标准对所有样本行业按照生产要素的密集程度分为技术密集型、资产密集型和劳动密集型三种类型,具体为
3.资料范围
:包括原始数据、计算代码和计算结果
4.参考文献
:尹美群,盛磊,李文博.高管激励、创新投入与公司绩效——基于内生性视角的分行业实证研究[J].南开管理评论,2018,21(01):109-117.
附件列表
【重磅】2022-1990年上市公司企业劳动密集型数据、资本密集型、技术密集型
大小:76 Bytes
只需: RMB 58 元
马上下载
扫码加我 拉你入群
请注明:姓名-公司-职位
以便审核进群资格,未注明则拒绝
全部回复
沙发
科研小能手
2023-8-7 08:00:04
2021-2000年上市公司内部设立党组织数据、企业设立党组织数据
https://bbs.pinggu.org/forum.php?mod=viewthread&tid=11293513&from^^uid=15952051
扫码加我 拉你入群
请注明:姓名-公司-职位
以便审核进群资格,未注明则拒绝
藤椅
科研小能手
2023-8-31 08:17:42
欢迎大家购买
扫码加我 拉你入群
请注明:姓名-公司-职位
以便审核进群资格,未注明则拒绝
相关推荐
资本密集型产品和劳动密集型产品的划分
如何度量“劳动密集型”、“资本密集型”及“专用性投资”三个指标
SITC中REV3怎样分类劳动密集型产品、资本密集型产品、资源密集型产品?
上市公司劳动密集型、技术密集型、资本密集型行业分组1990-2020年
沪深上市公司产业类型(劳动密集型,资本密集型,技术密集型)
上市公司劳动密集型、技术密集型、资本密集型行业分组1990-2021年
上市公司劳动密集型、技术密集型、资本密集型行业分组1990-2022年
2000-2022年上市公司行业异质性数据(是否制造业、技术、劳动、资本密集型、高科技)
【自用整理!】2000-2022上市公司要素密集度(资本密集型、劳动密集型)合集!
2009-2023上市公司要素密集度(资本密集型、劳动密集型),企业和行业两个维度
栏目导航
经管文库(原现金交易版)
学道会
经管在职研
管理科学与工程
求助成功区
市场行情分析
热门文章
2026年Stata初高级寒假班—AI赋能+原理+操作 ...
一文了解11种最常见的机器学习算法应用场景
CDA数据分析脱产就业班于2025年12月08日开班 ...
江苏统计年鉴2025(Excel格式)
卢麒元《韩昌黎文集》24讲文稿全
2026年中国经济展望:大国博弈,科技领航
数据要素市场观察年刊(2025)
【24重磅,自用整理!】2003-2024上市公司战略 ...
现代数学译丛29整数分拆,(美)GeorgeE.And ...
【24更新,自用整理!】2003-2024上市公司劳动 ...
推荐文章
26年寒假天津站|Gemini论文写作&数据分析 ...
2026JG学术冬训营:从Stata初高到Python机器 ...
关于如何利用文献的若干建议
关于学术研究和论文发表的一些建议
关于科研中如何学习基础知识的一些建议 (一 ...
一个自编的经济学建模小案例 --写给授课本科 ...
AI智能体赋能教学改革: 全国AI教育教学应用 ...
2025中国AIoT产业全景图谱报告-406页
关于文献求助的一些建议
几种免费下载文献的方法----我的文献应助经
说点什么
分享
微信
QQ空间
QQ
微博
扫码加好友,拉您进群
各岗位、行业、专业交流群