全部版块 我的主页
论坛 提问 悬赏 求职 新闻 读书 功能一区 经管文库(原现金交易版)
581 6
2023-12-21
1954-2023年中国全国中央政府工作报告各省级地级市政府工作报告原文-Excel文本长度词频总数
      政府工作报告文本数据覆盖国务院、省级政府、市级政府在内的三级政府部门,代表了政府在各个阶段的工作情况和成果,是极有价值的文本分析数据;
      本次将报告原始文本整理成了Excel面板数据,时间跨度为中央(1954-2023)、省级(2002-2023)、市级(2002-2023)。


一、数据介绍
数据名称:中国全国中央政府工作报告各省级地级市政府工作报告原文-Excel文本长度词频总数
数据年份:中央(1954-2023)、省级(2002-2023)、市级(2002-2023)
样本范围:中央、全国各省、城市地级市

数据来源:地方政府网
数据格式:Excel面板格式


提供打包购买合集链接及分别购买链接:





二、整理说明

从地方政府网爬取工作报告原始文件

将报告文本整理为面板数据

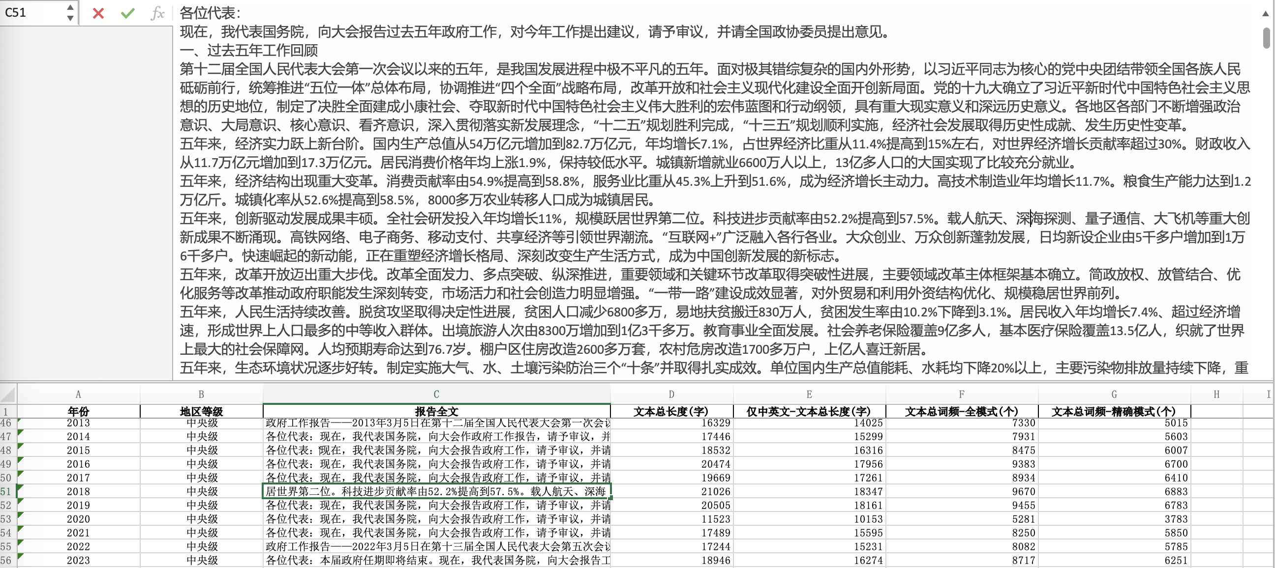
去除停顿词,利用python的jieba库进行精确模式和全模式分词,统计词频和保留中英文、数字,统计全文文本总长度,保存原始文本、文本长度、词频总数。




三、指标说明

一共8个指标,如下

年份

地区等级

地区

报告全文

文本总长度(字)

仅中英文-文本总长度(字)

文本总词频-全模式(个)

文本总词频-精确模式(个)

四、数据参数及部分概览

WechatIMG10321.jpg


1.中央政府工作报告1964-2023年:

WechatIMG10322.jpg

WechatIMG10323.jpg


2.全国31省份(含直辖市)省级政府工作报告2002-2023年:

WechatIMG10324.jpg


WechatIMG10325.jpg


3.全国285个地级市城市政府工作报告2002-2023年:

含全国285地级市城市,注意:地级市城市政府工作报告存在客观披露缺失(全网都是),并非所有地级市都有2002-2023年齐全报告!!

为避免交易双方理解歧义,现将每年含有的数据量列明如下,介意勿买,谢谢!(如:2002年,仅有4个地级市有政府工作报告,2023年有285个地级市有政府工作报告。)

年份

当年含工作报告的地级市数量

2002

4

2003

166

2004

187

2005

211

2006

229

2007

239

2008

249

2009

253

2010

262

2011

266

2012

273

2013

265

2014

278

2015

280

2016

284

2017

282

2018

282

2019

286

2020

286

2021

286

2022

285

2023

285

总计

5438

WechatIMG10326.jpg

WechatIMG10327.jpg







二维码

扫码加我 拉你入群

请注明:姓名-公司-职位

以便审核进群资格,未注明则拒绝

全部回复
2023-12-21 12:45:46
购买资料主要是用的放心,我们出售的资料都是包售后的。
本店同类数据,购买一次后续更新可凭购买记录免费领取最新版(每年单独计价类除外),请大家放心购买!

若有问题也可以留言私信,我们会在第一时间进行回复~
二维码

扫码加我 拉你入群

请注明:姓名-公司-职位

以便审核进群资格,未注明则拒绝

2023-12-26 09:09:25
购买资料主要是用的放心,我们出售的资料都是包售后的。
本店同类数据,购买一次后续更新可凭购买记录免费领取最新版(每年单独计价类除外),请大家放心购买!

若有问题也可以留言私信,我们会在第一时间进行回复~
二维码

扫码加我 拉你入群

请注明:姓名-公司-职位

以便审核进群资格,未注明则拒绝

2024-1-9 22:44:10
购买资料主要是用的放心,我们出售的资料都是包售后的。
本店同类数据,购买一次后续更新可凭购买记录免费领取最新版(每年单独计价类除外),请大家放心购买!

若有问题也可以留言私信,我们会在第一时间进行回复~
二维码

扫码加我 拉你入群

请注明:姓名-公司-职位

以便审核进群资格,未注明则拒绝

2024-1-23 22:58:09
购买资料主要是用的放心,我们出售的资料都是包售后的。
本店同类数据,购买一次后续更新可凭购买记录免费领取最新版(每年单独计价类除外),请大家放心购买!

若有问题也可以留言私信,我们会在第一时间进行回复~
二维码

扫码加我 拉你入群

请注明:姓名-公司-职位

以便审核进群资格,未注明则拒绝

2024-8-12 11:36:14
数据已全面更新至2024年,中央-省级-地级市。购买均可私信免费领取最新数据~
二维码

扫码加我 拉你入群

请注明:姓名-公司-职位

以便审核进群资格,未注明则拒绝

栏目导航
热门文章
推荐文章

说点什么

分享

扫码加好友,拉您进群
各岗位、行业、专业交流群