经管之家App
让优质教育人人可得
立即打开
全部版块
我的主页
›
论坛
›
站务区 十一区
›
新手入门区
阿里巴巴国际站发布关于电池销往欧盟合规要求(内含上传指引)
楼主
cc147258
417
0
收藏
2024-01-12
近日阿里巴巴国际站发布新增《关于电池销往欧盟合规要求》公告,公告如下:
一、背景
根据欧盟相关法律法规及指令的要求,向欧盟市场销售的电池类商品须符合安全 、环保等一系列法律法规及指令的要求。阿里巴巴国际站要求商家,销往欧盟的电池类商品必须确保有关商品符合欧盟法律法规及相关指令的合规要求。
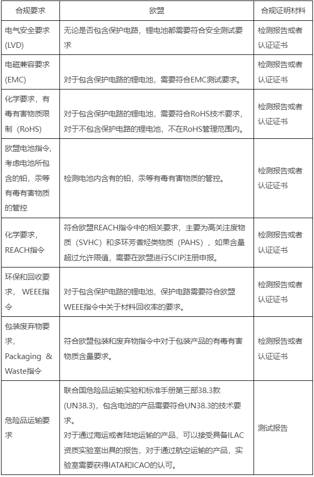
二、合规要求
其他限制
三、商家动作
1、商家通过阿里巴巴国际站平台销售电池产品至欧盟市场,必须向平台提交真实有效的CE资质证书,证书须能关联对应到相应的商品,阿里巴巴国际站保留向发证机构查验证书真实性及有效性的权利。
2、其他检测报告或证书(如Reach、RoHs、UN38.3)等采取自愿性提供),平台如有需要,商家需要配合随时提供销往欧盟的有关合格资质证书。
3、商家取得相应欧盟合格资质后,须遵守欧盟相关法律法规及指令要求,合规贴标,包括但不限于在包装上印刷CE、产品名称、型号以及其他合规信息(如适用)。
四、CE资质上传平台具体操作指引
1、点击商家后台→认证中心→证书管理→证书上传
2、进入上传证书界面
认证类型选择:国别限售准入
管控范围选择:(根据经营的电池类别选择)电池欧盟CE证书。
证书名称选择:(根据经营的电池类别选择)电池欧盟CE证书。
信息填写(非红*可不填写)
证书编号:填写资质证书上可查询的证书号码
颁发机构:如有请勾选,没有可以选择other后填写机构
颁证/检测日期:请选择证书办证日期
到期时间:可不填写
范围:请填写对应的电池类型(英文);
3、证书上商品如何进行品证关联?
商家上传的资质证书通过审核后,可以参照以下路径对相关商品进行品证关联:
方式1:【认证中心—证书管理—证书列表-证书名称—关联商品】
方式2:【商品管理-编辑商品页面—产品证书—关联商品资质,选择对应商品的资质证书进行关联】
五、处置措施
平台提醒广大商家合规发品及合规交易,商家有责任遵守任何本国及销售目的国适用的法律法规和监管政策。阿里巴巴国际站将通过不定时巡检等方式,检查商家发品及交易的合规情况。如发现任何涉及上述存在安全风险产品的违规情况,平台将视违规情节严重程度,依照平台规则对商家会员采取包括但不限于限制向某个目的国售卖全部商品、下架商品、删除商品、商品扣分、店铺扣分、限制店铺使用网站产品功能、关闭账号等处罚。
扫码加我 拉你入群
请注明:姓名-公司-职位
以便审核进群资格,未注明则拒绝
相关推荐
阿里巴巴10周年庆典马云演讲全文
ST东航(600115)牵手阿里巴巴提速信息化
阿里巴巴授出1220万份期权激励员工
不要加入阿里巴巴的四个理由
阿里巴巴B2B从港股退市
Lex专栏:雅虎兑现阿里巴巴股份之后
外传俞敏洪或联手阿里巴巴收购新东方
阿里巴巴CEO陆兆禧升迁路线图【采访】投资人
【讨论】阿里巴巴 vs 企鹅腾讯 谁的市场营销战略更具优势 积极发帖哦 好贴有奖
栏目导航
新手入门区
经管文库(原现金交易版)
休闲灌水
互联网金融与Fintech版
真实世界经济学(含财经时事)
一带一路
热门文章
CDA考试模拟题库:新增章节练习题(更新于1 ...
文本分析:从经管顶刊“加分项”到学术发表 ...
【AI Agent可靠性】 智能体Agent记忆系统: ...
CDA 认证考试大纲 2025 重磅更新:一二级考 ...
股市操练大全PDF版
25秋投资学回忆
PromptCoT-2.0-SFT-4.8M 监督微调提示 SFT ...
哈耶克作品集 6本 含通往奴役之路、自由宪章 ...
博观研究院2025年中国跨境进口保健品市场分 ...
全球260多个国家的年通货膨胀率(1961-2024 ...
推荐文章
AI狂潮席卷学术圈,不会编程也能打造专属智 ...
10月重磅来袭|《打造Coze/Dify专属学术智能 ...
最快1年拿证,学费不足5W!热门美国人工智能 ...
关于如何利用文献的若干建议
关于学术研究和论文发表的一些建议
关于科研中如何学习基础知识的一些建议 (一 ...
一个自编的经济学建模小案例 --写给授课本科 ...
AI智能体赋能教学改革: 全国AI教育教学应用 ...
2025中国AIoT产业全景图谱报告-406页
关于文献求助的一些建议
说点什么
分享
微信
QQ空间
QQ
微博
扫码加好友,拉您进群
各岗位、行业、专业交流群