全部版块 我的主页
论坛 经济学论坛 三区 马克思主义经济学
1893 31
2024-01-29
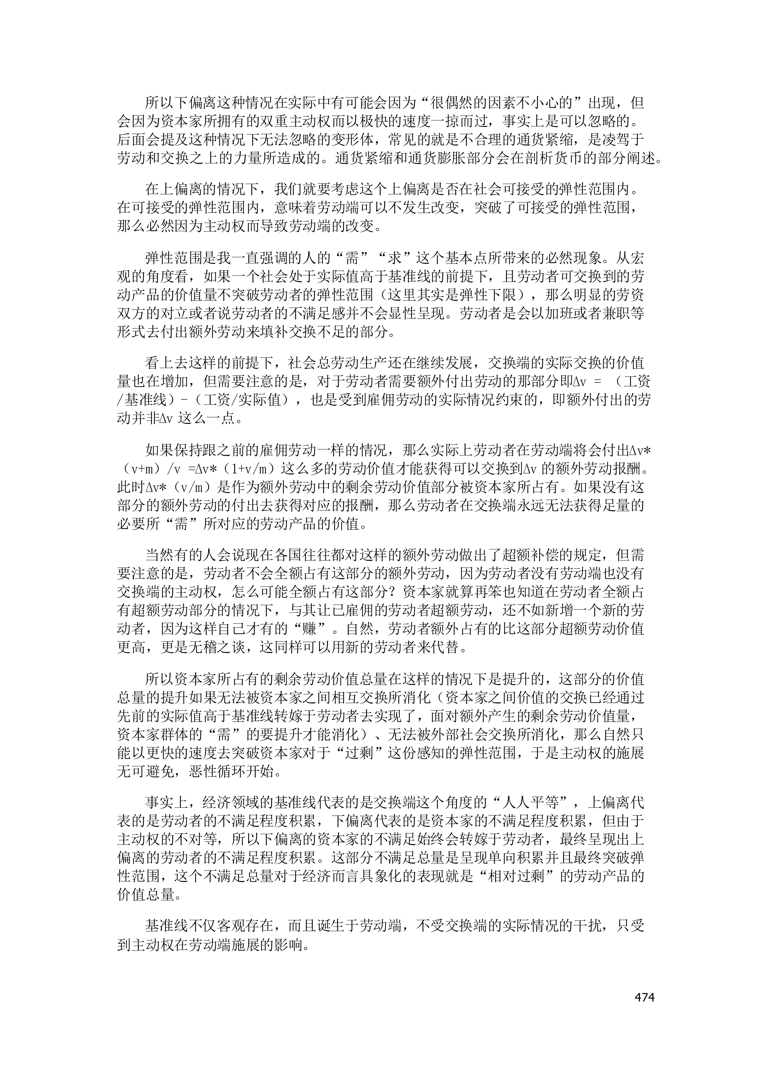
马克思主义的核心是价值,无论是维护还是攻击,不触及到价值的概念都是无意义的,但马克思对价值的阐述过于模糊,这种模糊导致了价格和价值世人混淆的太久,也导致了很多人并不真正理解马克思主义所包含的一切。真正要看清楚经济的一切,只能回归到价值,要明确何为价值、价值何来、如何延展开去这些问题。原因其实很简单,只需要自问这样的问题:当货币不存在的时候,交换还在不在?劳动还在不在?回归到物物交换可不可以?所以包含了交换和劳动两部分的经济还在不在?当劳动产品不存在的时候,交换还在不在?劳动还在不在?拿什么回归到物物交换?所以经济还在不在?所以价格或者说货币是经济的表象还是本质?价值或者说劳动产品是经济的表象还是本质?表象是可以蒙蔽人双眼的,本质所在才是根本。


本文是我所写完的一本书(尚未出版)的一小部分,关于价值关于经济(看清楚经济危机的一切其实就能看清楚经济的一切)并不是刻意写的。书是从何为人这个哲学概念入手的,当你看清楚人的规律之后看清楚马克思主义看清楚经济、政治以及其他所有领域的一切都不会太难,这一百多页的对经济的阐述是顺手而为的。因为人类社会所有好的坏的喜欢的讨厌的变化都因人而起,所以人类社会的一切都不可能脱离了人的规律去看清楚,经济或者马克思主义也是如此。
文中会阐述到的关于”需“关于”求“关于”平等“这些概念在我书的其他章节里,具体的阐述太长了,也不契合经济这个话题,如果有兴趣,版主也允许,我会考虑放上来共参之。简单点打个概念就是,需者,所欲也,在经济的领域里就是具体的劳动产品,资本家也好,劳动者也好,真正在追求的都是具体的劳动产品而不是花花绿绿的货币;求者,所欲如何得也,在经济领域内就是对应劳动,没有这个,挥舞着再多的钱也是无用功。求是为了实现对需的匹配满足而生的,包括主动降低所欲这种方式亦是为了实现对需的匹配满足。平等二字并非一般人脑海里的概念,很多人脑海里的只能称为平均或者追求某种形式的结果等量。人的所有行为反馈都会不自觉地靠向于”人人平等“,不管抱有何种心态和认知,最后的归宿逃离不开,否则被置于低位者的抗争早晚会出现,也永不会停歇。

最后很抱歉的说一下,由于内容比较长,所以我转成了图片形式放上来,以每楼放五到六张图的形式进行更新,会造成一定的阅读不便,希望大家见谅。
二维码

扫码加我 拉你入群

请注明:姓名-公司-职位

以便审核进群资格,未注明则拒绝

全部回复
2024-1-29 12:21:29
需求平等的世界_400.png 需求平等的世界_401.png 需求平等的世界_402.png 需求平等的世界_403.png 需求平等的世界_404.png 需求平等的世界_405.png
二维码

扫码加我 拉你入群

请注明:姓名-公司-职位

以便审核进群资格,未注明则拒绝

2024-1-29 12:26:07
需求平等的世界_406.png 需求平等的世界_407.png 需求平等的世界_408.png 需求平等的世界_409.png 需求平等的世界_410.png 需求平等的世界_411.png
二维码

扫码加我 拉你入群

请注明:姓名-公司-职位

以便审核进群资格,未注明则拒绝

2024-1-29 12:31:00
需求平等的世界_441.png 需求平等的世界_442.png 需求平等的世界_443.png 需求平等的世界_444.png 需求平等的世界_445.png
二维码

扫码加我 拉你入群

请注明:姓名-公司-职位

以便审核进群资格,未注明则拒绝

2024-1-29 12:35:59
需求平等的世界_446.png 需求平等的世界_447.png 需求平等的世界_448.png 需求平等的世界_449.png 需求平等的世界_450.png 需求平等的世界_451.png
二维码

扫码加我 拉你入群

请注明:姓名-公司-职位

以便审核进群资格,未注明则拒绝

2024-1-29 12:37:45
需求平等的世界_452.png 需求平等的世界_453.png 需求平等的世界_454.png 需求平等的世界_455.png 需求平等的世界_456.png
二维码

扫码加我 拉你入群

请注明:姓名-公司-职位

以便审核进群资格,未注明则拒绝

点击查看更多内容…
相关推荐
栏目导航
热门文章
推荐文章

说点什么

分享

扫码加好友,拉您进群
各岗位、行业、专业交流群