经管之家App
让优质教育人人可得
立即打开
全部版块
我的主页
›
论坛
›
计量经济学与统计论坛 五区
›
计量经济学与统计软件
›
Stata专版
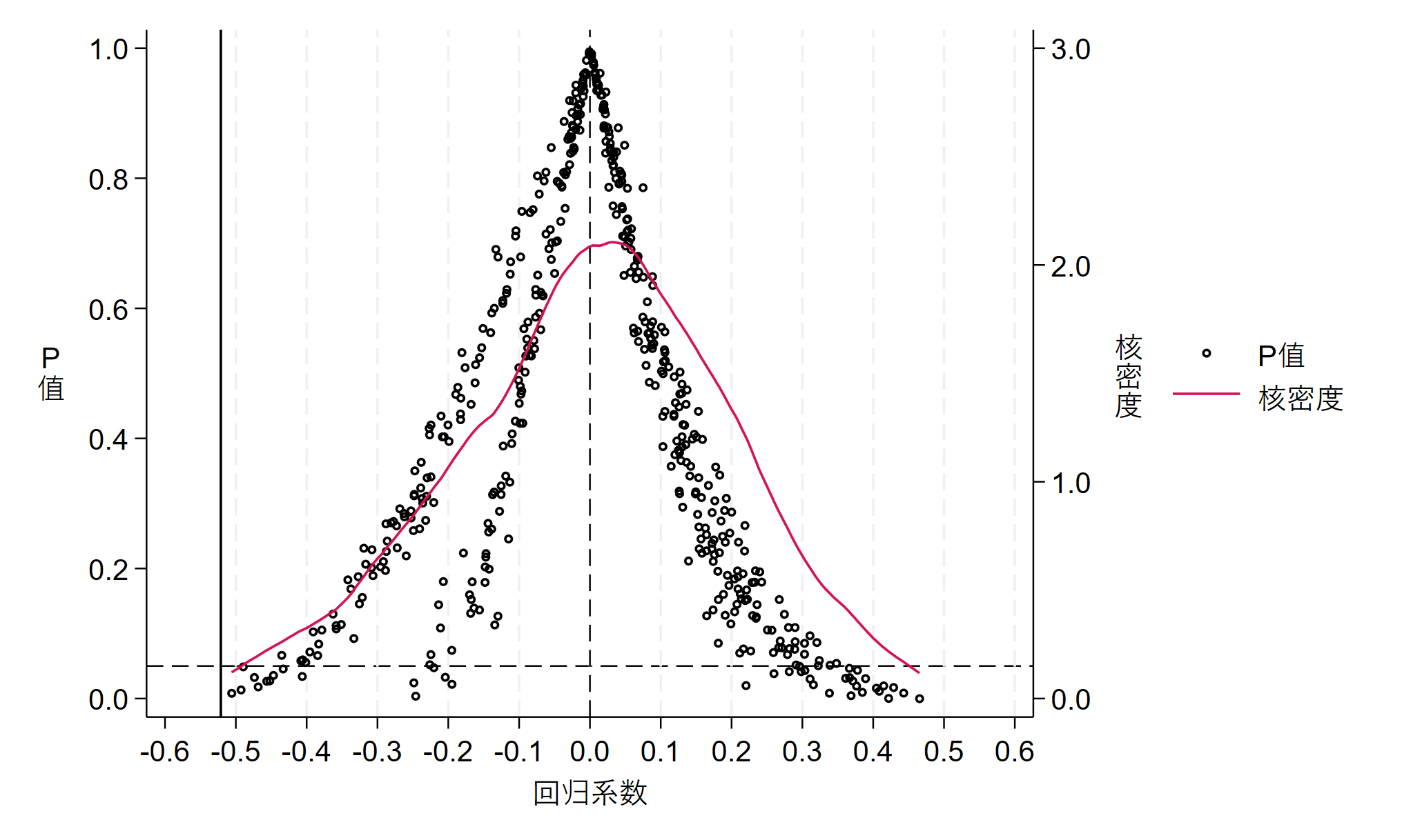
求问安慰剂检验长这个样子算通过吗?
楼主
2365510067
1137
3
收藏
2024-04-06
感觉有点怪怪的
附件列表
安慰剂检验抽取.png
原图尺寸 228.93 KB
扫码加我 拉你入群
请注明:姓名-公司-职位
以便审核进群资格,未注明则拒绝
全部回复
沙发
wdlbcj
2024-4-7 13:03:37
也通过了 可以的
扫码加我 拉你入群
请注明:姓名-公司-职位
以便审核进群资格,未注明则拒绝
藤椅
JODELLA
2024-4-21 22:25:38
看着还行,估计系数那条线离伪处理组估计值比较远,算通过了。
扫码加我 拉你入群
请注明:姓名-公司-职位
以便审核进群资格,未注明则拒绝
板凳
耶耶耶野
2024-5-13 10:56:09
你好,请问你图上显示图例的代码是什么呀,我也想弄一个图例,但是我不知道代码是什么,谢谢您的解答
扫码加我 拉你入群
请注明:姓名-公司-职位
以便审核进群资格,未注明则拒绝
相关推荐
安慰剂检验介绍、操作及举例
当去除掉比加州过大的均方差,是重新安慰剂合成还是删除就可以了呢
虚构处理组做安慰剂检验,需要做重复实验
安慰剂检验图--对应图的纵坐标值很大
这个安慰剂检验结果是属于还可以的吗?
安慰剂检验问题,求大神指点
安慰剂检验
安慰剂检验求助
安慰剂检验问题求助
求助安慰剂检验图这样算通过吗?
栏目导航
Stata专版
经管文库(原现金交易版)
经管在职研
量化投资
行业分析报告
悬赏大厅
热门文章
告别熬夜头秃!3天论文特训,实现从“无从下 ...
一点写代码的心得:“你可别再重构了!”
助力高阶认证备考!CDA 三级新上线第一套官 ...
CDA数据分析脱产就业班于2025年12月08日开班 ...
《财经论丛》投稿与录用过程
英伟达CES+2026PPT:计算的炼金术PART1:物 ...
人工智能—历史、现状和未来
贾俊平《统计学》考点精讲+讲义
全球高校名单数据
现代数学译丛18变分分析与广义微分I 基础理 ...
推荐文章
26年寒假天津站|Gemini论文写作&数据分析 ...
2026JG学术冬训营:从Stata初高到Python机器 ...
关于如何利用文献的若干建议
关于学术研究和论文发表的一些建议
关于科研中如何学习基础知识的一些建议 (一 ...
一个自编的经济学建模小案例 --写给授课本科 ...
AI智能体赋能教学改革: 全国AI教育教学应用 ...
2025中国AIoT产业全景图谱报告-406页
关于文献求助的一些建议
几种免费下载文献的方法----我的文献应助经
说点什么
分享
微信
QQ空间
QQ
微博
扫码加好友,拉您进群
各岗位、行业、专业交流群