经管之家App
让优质教育人人可得
立即打开
全部版块
我的主页
›
论坛
›
提问 悬赏 求职 新闻 读书 功能一区
›
经管文库(原现金交易版)
内控风控清单/矩阵式内控风控清单
楼主
2023Hua
329
0
收藏
2024-06-06
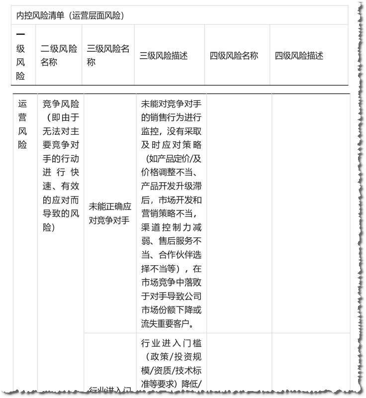
内控风控清单/矩阵式内控风控清单 P71
内控风控清单/矩阵式内控风控清单:是以表格矩阵的形式将内部控制、风险控制、合规管理整合在一起,分为一级风险、二级风险、三级风险和四级风险描述。
内控风险清单.pdf
大小:(49.55 MB)
只需: RMB 29元
马上下载
扫码加我 拉你入群
请注明:姓名-公司-职位
以便审核进群资格,未注明则拒绝
栏目导航
经管文库(原现金交易版)
教师之家与经管教育
麦田创投
行业分析报告
SAS专版
经济社会统计专版
热门文章
CDA数据分析师:商业数据分析体系构建的核心 ...
人机共生· 智启未来 - 2026AI内容营销六大 ...
springer book-Teaching Econometrics
中国商务环境调查报告2026
【自用整理,24更新!】2000-2024新能源汽车上 ...
【热点指标,24更新!】2004-2024上市公司高管 ...
现代数学译丛25算子理论的Banach代数方法 2 ...
对扩散语言模型开启了一次深度思考
CDA 认证考试大纲 2025 重磅更新:一二级考 ...
CDA数据分析脱产就业班于2025年12月08日开班 ...
推荐文章
【必看】【本版版规,欢迎发悬赏贴求助】
26年寒假天津站|Gemini论文写作&数据分析 ...
2026JG学术冬训营:从Stata初高到Python机器 ...
关于如何利用文献的若干建议
关于学术研究和论文发表的一些建议
关于科研中如何学习基础知识的一些建议 (一 ...
一个自编的经济学建模小案例 --写给授课本科 ...
AI智能体赋能教学改革: 全国AI教育教学应用 ...
2025中国AIoT产业全景图谱报告-406页
关于文献求助的一些建议
说点什么
分享
微信
QQ空间
QQ
微博
扫码加好友,拉您进群
各岗位、行业、专业交流群