全部版块 我的主页
论坛 提问 悬赏 求职 新闻 读书 功能一区 悬赏大厅 文献求助专区
1230 4
2024-07-08
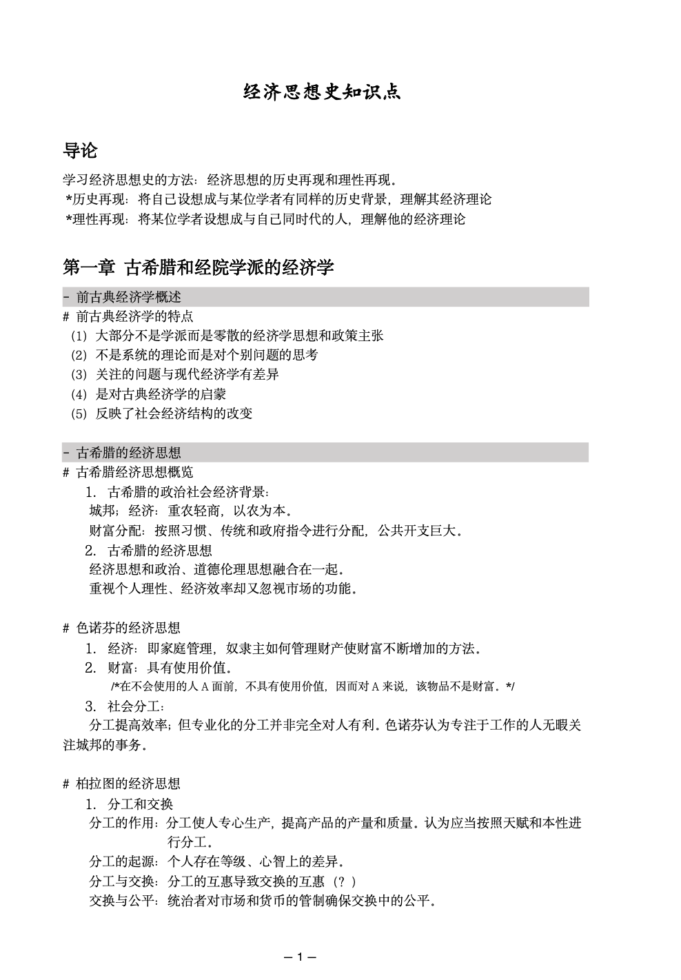
期末周结束了,顺便把自己的期末复习笔记分享给大家~只收取一点点论坛币(因为孩子整理大半学期……)
适用于经济系的宝子们复习参考~~
5631720405325_.pic.jpg
附件列表

有趣的思想史~~🍭🌈.pdf

大小:689.74 KB

只需: 3 个论坛币  马上下载

二维码

扫码加我 拉你入群

请注明:姓名-公司-职位

以便审核进群资格,未注明则拒绝

全部回复
2024-7-8 11:04:13
经济思想史的上游,就是文明思想史。一神信仰文明有仇商的教条,多神信仰文明没有教条,中原文明反而有勤商的传统。几百年前的欧洲还是一神教统治下的欧洲,中原人通过商旅活动把丝绸茶叶陶瓷这几样奢侈品贩卖到欧洲,也把勤商的好处带给了欧洲。按理说,经济思想史就应该由中原人来写,而不是由凯尔特,日耳曼,斯拉夫人(欧洲三大蛮族)来写。
二维码

扫码加我 拉你入群

请注明:姓名-公司-职位

以便审核进群资格,未注明则拒绝

2024-7-13 16:10:54
下载打开楼主提供两个资料《中级政治经济学(张宇版本~)的期末复习笔记整理!》和这《经济思想史期末复习笔记整理~》阅读了,从这两份笔记整理上大概反映现在高校的经济理论观点了。
多谢楼主
二维码

扫码加我 拉你入群

请注明:姓名-公司-职位

以便审核进群资格,未注明则拒绝

2024-7-15 15:13:56
uvwx 发表于 2024-7-13 16:10
下载打开楼主提供两个资料《中级政治经济学(张宇版本~)的期末复习笔记整理!》和这《经济思想史期末复习 ...
不客气!能帮到您就好~
二维码

扫码加我 拉你入群

请注明:姓名-公司-职位

以便审核进群资格,未注明则拒绝

2024-7-15 16:37:54
支持一下
二维码

扫码加我 拉你入群

请注明:姓名-公司-职位

以便审核进群资格,未注明则拒绝

栏目导航
热门文章
推荐文章

说点什么

分享

扫码加好友,拉您进群
各岗位、行业、专业交流群