全部版块 我的主页
论坛 提问 悬赏 求职 新闻 读书 功能一区 经管文库(原现金交易版)
753 7
2024-07-09
2000-2023年省级经济高质量发展指数、经济高质量发展水平、经济高质量发展数据

时间区间:2000-2023年
地区范围:31个省份
仅有结果,不含原始数据和计算过程,介意者勿买!
经济高质量发展指数.png

经济高质量发展指数1.png
附件列表

2000-2023年省级经济高质量发展数据.zip

大小:1.33 MB

只需: RMB 18 元  马上下载

本附件包括:

  • 指标说明.xlsx
  • 2000-2023经济高质量发展指数.dta
  • 2000-2023经济高质量发展指数.xls
  • 参考文献-中国省域经济高质量发展的测度与评价_孙豪.pdf

二维码

扫码加我 拉你入群

请注明:姓名-公司-职位

以便审核进群资格,未注明则拒绝

全部回复
2024-7-17 08:57:43
金融柯达 发表于 2024-7-9 10:48
2000-2023年省级经济高质量发展指数、经济高质量发展水平、经济高质量发展数据

时间区间:2000-2023年
这个参照哪篇文献,孙豪的吗
二维码

扫码加我 拉你入群

请注明:姓名-公司-职位

以便审核进群资格,未注明则拒绝

2024-7-17 11:19:33
远远的太阳 发表于 2024-7-17 08:57
这个参照哪篇文献,孙豪的吗
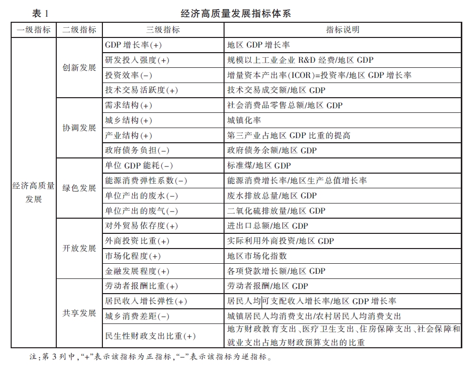
你好,是的,参照孙豪的方法,指标体系如图中所示
二维码

扫码加我 拉你入群

请注明:姓名-公司-职位

以便审核进群资格,未注明则拒绝

2025-3-13 19:10:31
您好,请问这份数据是自己整理的吗?
二维码

扫码加我 拉你入群

请注明:姓名-公司-职位

以便审核进群资格,未注明则拒绝

2025-6-19 15:49:24
您好,有原始数据吗
二维码

扫码加我 拉你入群

请注明:姓名-公司-职位

以便审核进群资格,未注明则拒绝

2025-6-19 17:00:30
付恩琦 发表于 2025-6-19 15:49
您好,有原始数据吗
抱歉,原始数据数据指标过多,也是我一份一份整理来的,暂不提供
二维码

扫码加我 拉你入群

请注明:姓名-公司-职位

以便审核进群资格,未注明则拒绝

点击查看更多内容…
栏目导航
热门文章
推荐文章

说点什么

分享

扫码加好友,拉您进群
各岗位、行业、专业交流群