全部版块 我的主页
论坛 数据科学与人工智能 数据分析与数据科学 数据分析与数据挖掘
1024 0
2024-09-27

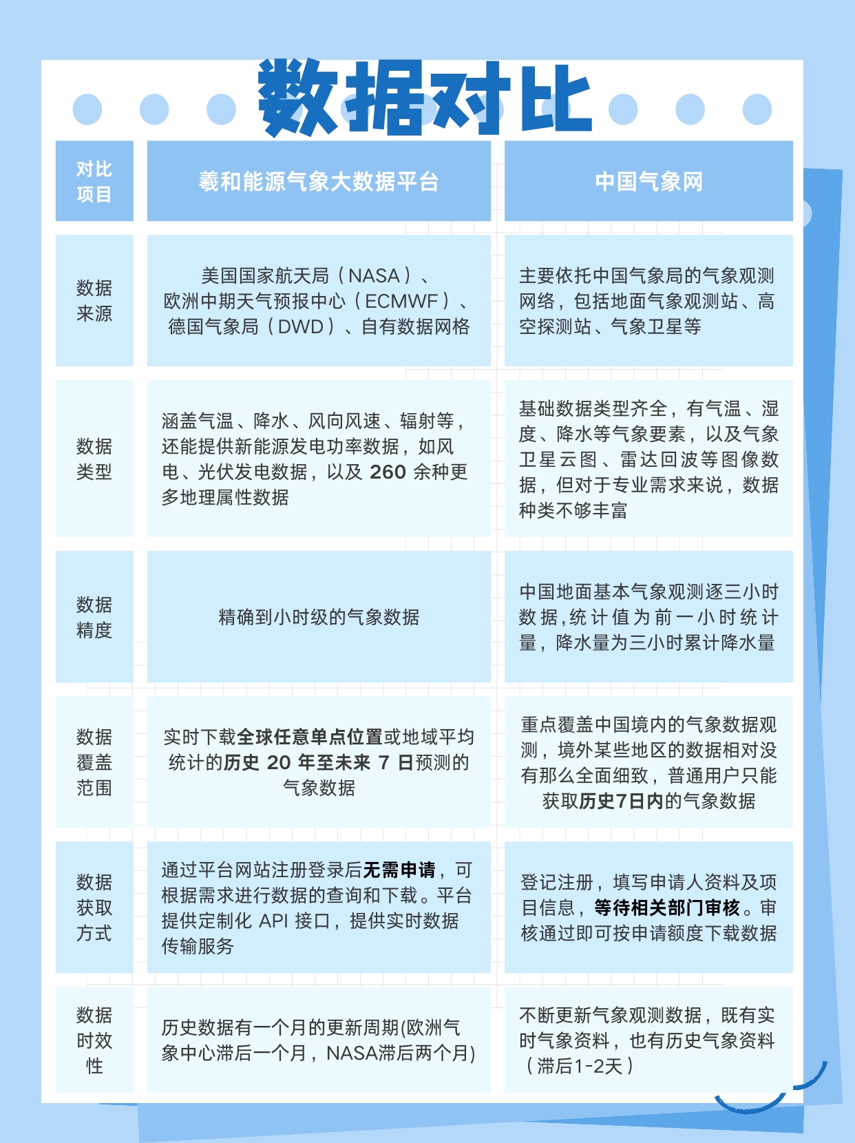
中国气象网和羲和能源气象大数据平台两个平台当然没有“绝对”哪个好的说法,各自特点都在下图进行总结,到底用哪个还是根据自己需求自己抉择。

希望可以帮助到大家~

20240927-103611.jpg 20240927-103628.jpg

附件列表
20240927-103611.jpg

原图尺寸 633.12 KB

20240927-103611.jpg

二维码

扫码加我 拉你入群

请注明:姓名-公司-职位

以便审核进群资格,未注明则拒绝

相关推荐
栏目导航
热门文章
推荐文章

说点什么

分享

扫码加好友,拉您进群
各岗位、行业、专业交流群