全部版块 我的主页
论坛 提问 悬赏 求职 新闻 读书 功能一区 经管文库(原现金交易版)
379 0
2024-10-08
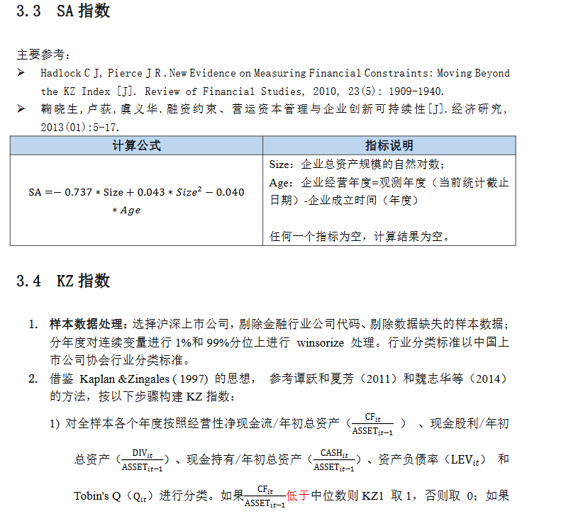
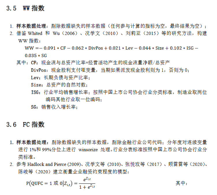
数据名称: 融资约束
时间范围:2000-2023年包含内容:SA指数 KZ指数 WW指数 FC指数 (包含具体指标+数据说明+计算方式!!!)反映公司融资约束程度
全网最新最全!!!权威来源!!!
附件列表
微信图片_20241008233458.png

原图尺寸 121.64 KB

微信图片_20241008233458.png

微信图片_20241008233455.png

原图尺寸 73.49 KB

微信图片_20241008233455.png

微信图片_20241008233417.png

原图尺寸 51.94 KB

微信图片_20241008233417.png

微信图片_20241008233415.png

原图尺寸 55.01 KB

微信图片_20241008233415.png

微信图片_20241008233413.png

原图尺寸 48.11 KB

微信图片_20241008233413.png

微信图片_20241008233404.png

原图尺寸 54.61 KB

微信图片_20241008233404.png

微信图片_20241008233407.png

原图尺寸 4.93 KB

微信图片_20241008233407.png

二维码

扫码加我 拉你入群

请注明:姓名-公司-职位

以便审核进群资格,未注明则拒绝

相关推荐
栏目导航
热门文章
推荐文章

说点什么

分享

扫码加好友,拉您进群
各岗位、行业、专业交流群