经管之家App
让优质教育人人可得
立即打开
全部版块
我的主页
›
论坛
›
提问 悬赏 求职 新闻 读书 功能一区
›
经管文库(原现金交易版)
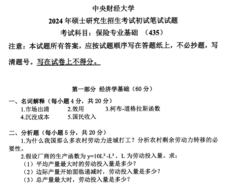
中财中央财经大学435保险专业基础考研真题(无答案)
楼主
saraexam88
405
0
收藏
2024-11-04
中财中央财经大学435保险专业基础2022(无答案)中财中央财经大学435保险专业基础2023(无答案)
中财中央财经大学435保险专业基础2024(无答案)
中财中央财经大学435保险专业基础2022(无答案).pdf
大小:(213.26 KB)
只需: RMB 2元
马上下载
中财中央财经大学435保险专业基础2024(无答案).pdf
大小:(215.07 KB)
只需: RMB 5元
马上下载
中财中央财经大学435保险专业基础2023(无答案).pdf
大小:(252.64 KB)
只需: RMB 3元
马上下载
扫码加我 拉你入群
请注明:姓名-公司-职位
以便审核进群资格,未注明则拒绝
相关推荐
On the Robustness of Unit Root Tests in the Presence of Double Unit Roots
论坛开张并诚招版主
庆祝论坛开张并诚招版主
有志于报考人大经济学院的同学朋友们看过来
庆祝论坛开张并诚招各分论坛版主
On the Robustness of Unit Root Tests in the Presence of Double Unit Roots
双单位根存在情况下单位根检验的稳健性研究
Local Power Functions of Tests for Double Unit Roots
周小川:调利率还需观察 息口盯住5%通胀率
栏目导航
经管文库(原现金交易版)
经管高考
经管在职研
学道会
产业经济学
能源经济学
热门文章
《那年2003:我双手插兜,搞钱不知什么叫对 ...
国家新纪元:人工智能时代的力量与优势
大势与抉择:关键趋势20讲(马江博)
CDA数据分析脱产就业班于2026年3月7日开班! ...
参数估计:CDA数据分析师的核心推断工具,用 ...
通用指标与场景指标:CDA数据分析师的核心分 ...
GeoSaaS永久会员版
全国国土利用现状、耕地、园地、林地分布等 ...
2024年合集 ESG评级数据大全(彭博 华证 Wi ...
脑机接口行业系列报告:Neuralink带来的启示 ...
推荐文章
2026JG学术冬训营:从Stata初高到Python机器 ...
【必看】【本版版规,欢迎发悬赏贴求助】
【新课】26年3月|Gemini辅助论文写作与数据 ...
关于如何利用文献的若干建议
关于学术研究和论文发表的一些建议
关于科研中如何学习基础知识的一些建议 (一 ...
一个自编的经济学建模小案例 --写给授课本科 ...
AI智能体赋能教学改革: 全国AI教育教学应用 ...
2025中国AIoT产业全景图谱报告-406页
关于文献求助的一些建议
说点什么
分享
微信
QQ空间
QQ
微博
扫码加好友,拉您进群
各岗位、行业、专业交流群