全部版块 我的主页
论坛 提问 悬赏 求职 新闻 读书 功能一区 经管文库(原现金交易版)
143 0
2025-02-04
上市公司股票盈余惯性组合收益表1997-2023赢者组合不考虑现金红利再投资回报率等
(半年度数据)

数据来源:基于上市公司年报、公告数据整理,及相关省、市数据
数据范围:沪深北证 上市公司 A股,含主板、中小企业板、创业板、科创板、北京证券交易所的服务板块
主要指标:
市场类型        截止日期        分位数        检验期        是否剔除ST股        是否剔除金融股        检验开始日期        赢者组合考虑现金红利再投资回报率(等权平均法)        输者组合考虑现金红利再投资回报率(等权平均法)        赢者组合考虑现金红利再投资回报率(流通市值平均法)        输者组合考虑现金红利再投资回报率(流通市值平均法)        赢者组合考虑现金红利再投资回报率(总市值平均法)        输者组合考虑现金红利再投资回报率(总市值平均法)        赢者组合不考虑现金红利再投资回报率(等权平均法)        输者组合不考虑现金红利再投资回报率(等权平均法)        赢者组合不考虑现金红利再投资回报率(流通市值平均法)        输者组合不考虑现金红利再投资回报率(流通市值平均法)        赢者组合不考虑现金红利再投资回报率(总市值平均法)        输者组合不考虑现金红利再投资回报率(总市值平均法)        赢者组合股票个数        输者组合股票个数


其中:
MarketType [市场类型] - 1=上证A股市场;2=上证B股市场;4=深证A股市场;5=沪深A股市场;8=深证B股市场;10=沪深B股市场;15=沪深AB股市场;16=创业板;20=深证A股和创业板;21=沪深A股和创业板;31=沪深AB股和创业板;32=科创板;33=上证A股和科创板;37=沪深A股和科创板;47=沪深AB股和科创板;53=沪深A股和创业板和科创板;63=沪深AB股和创业板和科创板;64=北证A股市场;69=沪深京A股市场;79=沪深京AB股市场;85=沪深京A股和创业板;95=沪深京AB股和创业板;101=沪深京A股和科创板;111=沪深京AB股和科创板;117=沪深京A股和创业板和科创板;127=沪深京AB股和创业板和科创板。
EndDate [截止日期] - 截止日为YYYY-06-30则为上半年,截止日为YYYY-12-31则为下半年。
Quantile [分位数] - 10%、30%。
TestPeriod [检验期] - 6、12、18、24、30、36月。
ST [是否剔除ST股] - 0;未剔除ST股;1;剔除ST股;
Finance [是否剔除金融股] - 0;未剔除金融股;1;剔除金融股;
TestStart [检验开始日期] - 参考吴世农(2003),中报YYYY-08-31日,年报YYYY+1-04-30日,且均顺延5个交易日做为最终检验开始日期。
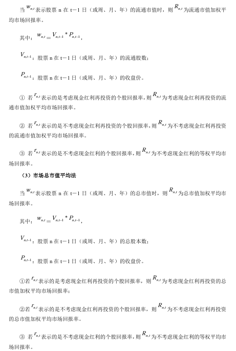
Wretwdeq [赢者组合考虑现金红利再投资回报率(等权平均法)] - 字段说明见说明书“3.1.4 市场回报率的计算-(1)等权平均法”。
Lretwdeq [输者组合考虑现金红利再投资回报率(等权平均法)] - 字段说明见说明书“3.1.4 市场回报率的计算-(1)等权平均法”。
Wretwdos [赢者组合考虑现金红利再投资回报率(流通市值平均法)] - 字段说明见说明书“3.1.4 市场回报率的计算-(2)流通市值平均法”。
Lretwdos [输者组合考虑现金红利再投资回报率(流通市值平均法)] - 字段说明见说明书“3.1.4 市场回报率的计算-(2)流通市值平均法”。
Wretwdtl [赢者组合考虑现金红利再投资回报率(总市值平均法)] - 字段说明见说明书“3.1.4 市场回报率的计算-(3)总市值平均法”。
Lretwdtl [输者组合考虑现金红利再投资回报率(总市值平均法)] - 字段说明见说明书“3.1.4 市场回报率的计算-(3)总市值平均法”。
Wretndeq [赢者组合不考虑现金红利再投资回报率(等权平均法)] - 字段说明见说明书“3.1.4 市场回报率的计算-(1)等权平均法”。
Lretndeq [输者组合不考虑现金红利再投资回报率(等权平均法)] - 字段说明见说明书“3.1.4 市场回报率的计算-(1)等权平均法”。
Wretndos [赢者组合不考虑现金红利再投资回报率(流通市值平均法)] - 字段说明见说明书“3.1.4 市场回报率的计算-(2)流通市值平均法”。
Lretndos [输者组合不考虑现金红利再投资回报率(流通市值平均法)] - 字段说明见说明书“3.1.4 市场回报率的计算-(2)流通市值平均法”。
Wretndtl [赢者组合不考虑现金红利再投资回报率(总市值平均法)] - 字段说明见说明书“3.1.4 市场回报率的计算-(3)总市值平均法”。
Lretndtl [输者组合不考虑现金红利再投资回报率(总市值平均法)] - 字段说明见说明书“3.1.4 市场回报率的计算-(3)总市值平均法”。
WCn [赢者组合股票个数] -
LCn [输者组合股票个数] -


包含了详细的数据说明:
0865413a085d2a0ce4398f512a7fb3b.png


a414d226eb6e4f6839aa68a5e8ccdd4.png

bf357e918cc5f6e5f8176fcb5ae3b91.png

二维码

扫码加我 拉你入群

请注明:姓名-公司-职位

以便审核进群资格,未注明则拒绝

相关推荐
栏目导航
热门文章
推荐文章

说点什么

分享

扫码加好友,拉您进群
各岗位、行业、专业交流群