经管之家App
让优质教育人人可得
立即打开
全部版块
我的主页
›
论坛
›
提问 悬赏 求职 新闻 读书 功能一区
›
经管文库(原现金交易版)
【首发】制造业企业新质生产力数据2015—2023年
楼主
のgmの
265
0
收藏
2025-02-20
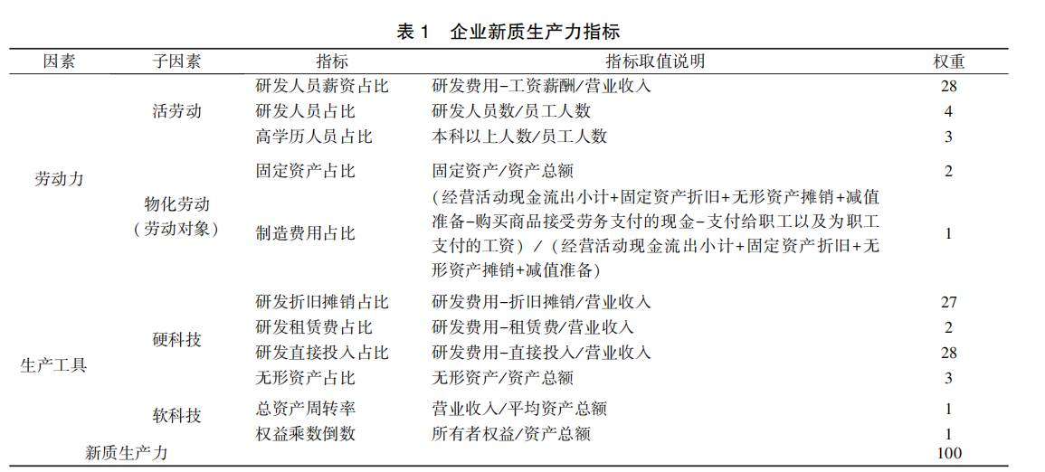
制造业2015—2023企业新质生产力
一手整理原值
论文已完成 保证准确 变量结果好!!!
已计算出指标权重(变异系数法)
为什么不用全部A股上市,因为全A股数据缺失值严重,引用论文也是用的制造业数据
制造业企业新质生产力数据2015—2023年.zip
大小:(19.4 MB)
只需: RMB 35元
马上下载
扫码加我 拉你入群
请注明:姓名-公司-职位
以便审核进群资格,未注明则拒绝
相关推荐
质凝边际生产力
[求助]边际生产力
苏联极权对生产力的破坏——舒尔茨作品推荐
制度和机制也是第一生产力
中国要如何进一步的释放生产力。
关于生产力的公理!
生产力的发展与交换的产生
坚持用生产力标准评价干部
作业与生产力
“开心”是第几生产力?
栏目导航
经管文库(原现金交易版)
数据交流中心
活动版
学道会
经济金融数学专区
商学院
热门文章
CDA数据分析师实战核心:假设检验的逻辑、方 ...
2026广西板材十大品牌权威发布:香德里国际 ...
共封装光学器件(CPO)手册——以光为介质实 ...
2026年人工智能将如何演变
青年科学基金项目(C类) 申请书填报说明 ( ...
广西板材十大品牌香德里国际:以环保科技, ...
【24重磅,顶刊方法!】2010-2024上市公司供应 ...
投资成长股
华为财务BP转型实战
奇瑞集团2025年新能源销量突破90万辆
推荐文章
德媒:生产力过剩 中国进入无法自拔的漩涡
没有人的自由和解放,就没有生产力的自由和解放
彩票是一种先进生产力
劳动是第一生产力
革命就是解放生产力,革命就是促进生产力的发展!
26年寒假天津站|Gemini论文写作&数据分析 ...
说点什么
分享
微信
QQ空间
QQ
微博
扫码加好友,拉您进群
各岗位、行业、专业交流群