全部版块 我的主页
论坛 计量经济学与统计论坛 五区 计量经济学与统计软件 Stata专版
4954 6
2012-07-08

求助各路大神:
在做倍差估计法(DID)之前首先要分出处理组和控制组来,比如说我要研究新农合实施的效应,选取新农合实施前后的2000年与2006的样本数据,处理组为在2000年没有参加新农合但在2006参加新农合的人,控制组为在2000年和2006年都没有参加新农合的人,问题是,2006年的处理组和控制组很好区分,可以直接赋值(如:处理组为NCMS=1控制组为NCMS=0),但是如何区分2000年的处理组和控制组呢?因为在2000年都没有参加新农合,怎样才能像2006年那样给处理组和控制组赋值呢?
问题有些啰嗦,不知能否看懂,万分感谢!!
二维码

扫码加我 拉你入群

请注明:姓名-公司-职位

以便审核进群资格,未注明则拒绝

全部回复
2012-7-13 07:32:42
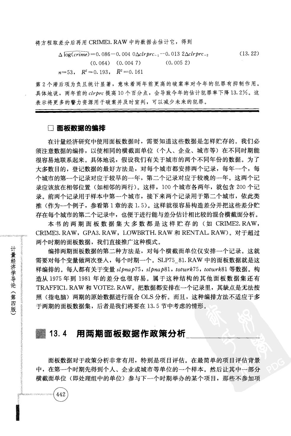
计量经济学导论_第四版_页面_463.jpg 计量经济学导论_第四版_页面_464.jpg 计量经济学导论_第四版_页面_465.jpg
二维码

扫码加我 拉你入群

请注明:姓名-公司-职位

以便审核进群资格,未注明则拒绝

2012-7-13 08:05:20
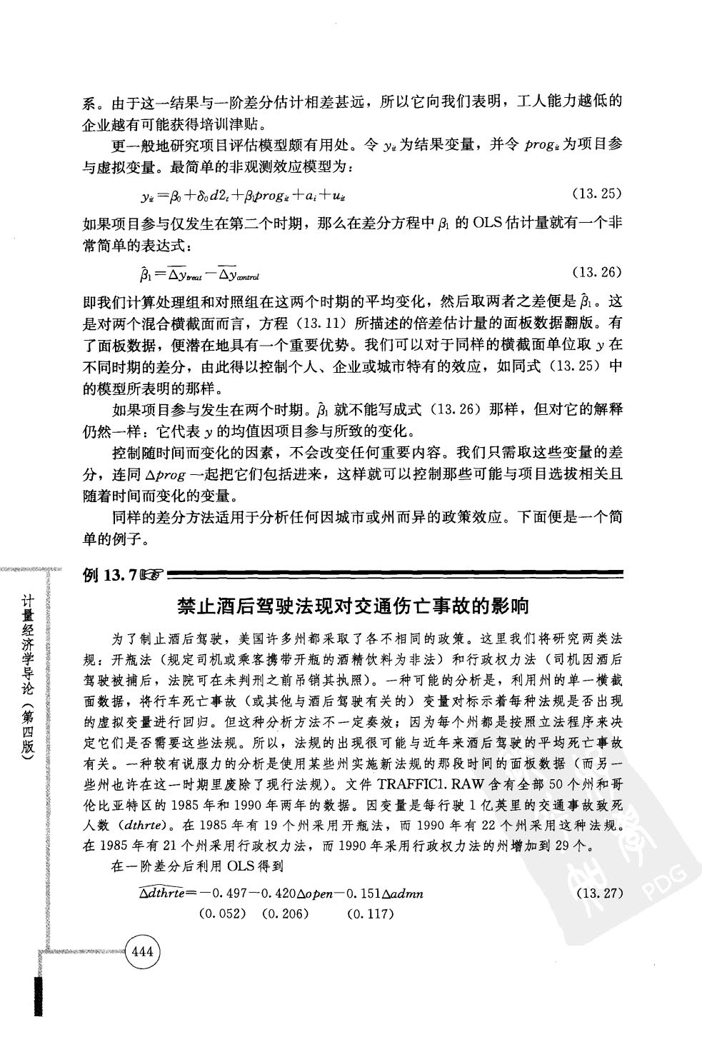
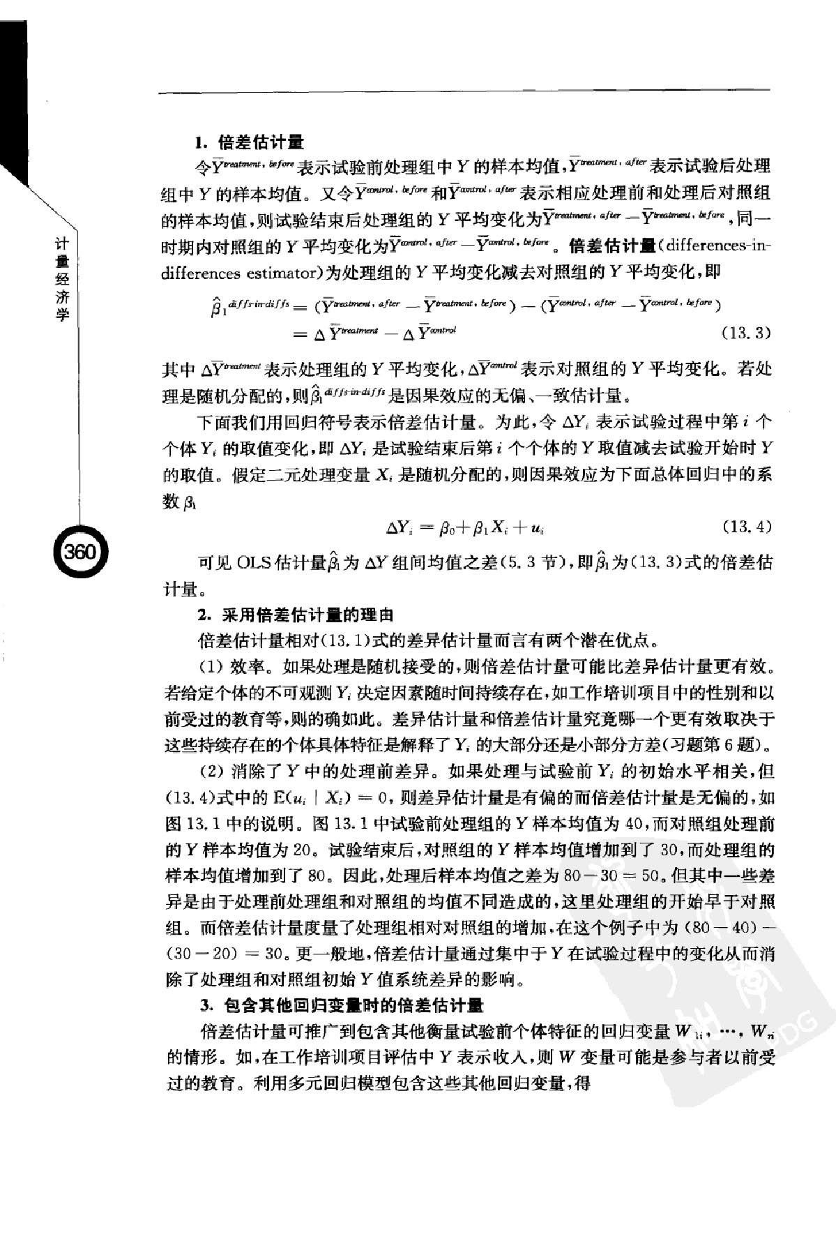
计量经济学(第二版)_页面_387.jpg 计量经济学(第二版)_页面_388.jpg 计量经济学(第二版)_页面_389.jpg 计量经济学(第二版)_页面_390.jpg
二维码

扫码加我 拉你入群

请注明:姓名-公司-职位

以便审核进群资格,未注明则拒绝

2012-7-23 13:56:56
蓝色 发表于 2012-7-13 08:05
谢谢你提供的资料,请问你用过这个倍差估计法吗?在stata里改如何实现呢? 非常感谢
二维码

扫码加我 拉你入群

请注明:姓名-公司-职位

以便审核进群资格,未注明则拒绝

2012-7-23 16:42:23
https://bbs.pinggu.org/thread-1310933-1-1.html

http://fmwww.bc.edu/gstat/examples/wooldridge/wooldridge13.html

没做过,但是伍德里奇的计量经济学导论的书有例子啊,你可以打开人家的数据看看是怎么设置的。

principles of econometrics那本书也是有例子的,

二维码

扫码加我 拉你入群

请注明:姓名-公司-职位

以便审核进群资格,未注明则拒绝

2012-7-24 09:27:18
蓝色 发表于 2012-7-23 16:42
https://bbs.pinggu.org/thread-1310933-1-1.html

http://fmwww.bc.edu/gstat/examples/wooldridge/woold ...
嗯嗯,非常非常感谢你的热心解答!
二维码

扫码加我 拉你入群

请注明:姓名-公司-职位

以便审核进群资格,未注明则拒绝

点击查看更多内容…
相关推荐
栏目导航
热门文章
推荐文章

说点什么

分享

扫码加好友,拉您进群
各岗位、行业、专业交流群