全部版块 我的主页
论坛 提问 悬赏 求职 新闻 读书 功能一区 经管文库(原现金交易版)
253 0
2025-07-21
韩文龙版全国各地级市城市新质生产力水平2009-2022机器人安装密度人工智能企业数量战略新兴行业从业人数等

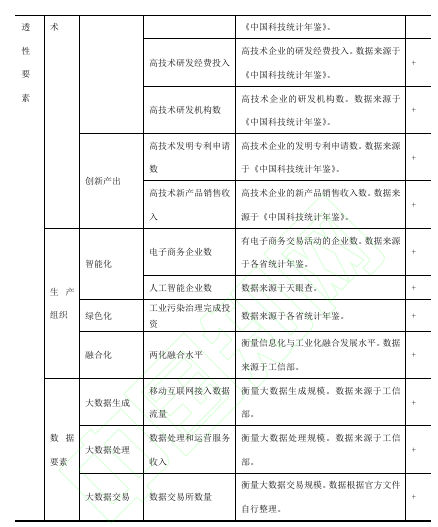
(韩文龙版)地级市-新质生产力水平(原始指标+测算dofile)2009-2022年


新质生产力是中国经济高质量发展的重要着力点。本文基于新质生产力的理论内涵构建了新质生产力的指标体系,利用2012~2022年省级面板数据测度了中国新质生产力水平,并探讨了新质生产力对经济增长的作用机制。研究发现,从时间趋势来看,中国的新质生产力水平正保持快速增长,新型劳动者、新型劳动资料和新型劳动对象等新质生产力的构成要素发展水平也呈稳步增长趋势。从空间分布来看,由于经济基础、产业基础、要素基础等禀赋不同,不同地区之间的新质生产力发展水平存在差异。新质生产力通过优化要素配置和提高产业竞争力等作用机制可以促进经济的显著增长。从地区异质性来看,发展新质生产力有助于缩小区域之间经济增长差距。进一步分析中,通过构建空间杜宾模型对新质生产力的空间效应进行了检验,发现新质生产力不仅能够直接促进经济增长,并且具有显著的空间溢出效应。基于以上研究结论,从政策支持来看,需要不断提高创新要素的供给质量和配置效率,加快发展和培育战略性新兴产业和未来产业;打造区域增长极,发挥新质生产力的溢出效应;锻长板、补短板,因地制宜发展新质生产力。

全国近300个地级市城市的数据

City        city        year        行政区划代码        战略新兴行业从业人数        在岗职工平均工资元        普通高等学校学校数所        互联网宽带接入用户_千户        电信业务总量亿元        机器人安装密度        环境污染治理投资亿元        碳交易用能权交易排污权交易亿元        生活垃圾无害化处理率        科学支出占地方财政支出的比重        当年申请的发明数量        当年申请的实用新型数量        人工智能企业数量        当年申请的绿色发明数量        当年申请的绿色实用新型数量        数据要素利用水平        有无数据交易平台        x_战略新兴行业从业人数        x_在岗职工平均工资元        x_普通高等学校学校数所        x_互联网宽带接入用户_千户        x_电信业务总量亿元        x_机器人安装密度        x_环境污染治理投资亿元        x_碳交易用能权交易排污权交易亿元        x_生活垃圾无害化处理率        x_科学支出占地方财政支出的比重        x_当年申请的发明数量        x_当年申请的实用新型数量        x_人工智能企业数量        x_当年申请的绿色发明数量        x_当年申请的绿色实用新型数量        x_数据要素利用水平        x_有无数据交易平台        战略新兴行业从业人数_sum        y_战略新兴行业从业人数        在岗职工平均工资元_sum        y_在岗职工平均工资元        普通高等学校学校数所_sum        y_普通高等学校学校数所        互联网宽带接入用户_千户_sum        y_互联网宽带接入用户_千户        电信业务总量亿元_sum        y_电信业务总量亿元        机器人安装密度_sum        y_机器人安装密度        环境污染治理投资亿元_sum        y_环境污染治理投资亿元        碳交易用能权交易排污权交易亿元_sum        y_碳交易用能权交易排污权交易亿元        生活垃圾无害化处理率_sum        y_生活垃圾无害化处理率        科学支出占地方财政支出的比重_sum        y_科学支出占地方财政支出的比重        当年申请的发明数量_sum        y_当年申请的发明数量        当年申请的实用新型数量_sum        y_当年申请的实用新型数量        人工智能企业数量_sum        y_人工智能企业数量        当年申请的绿色发明数量_sum        y_当年申请的绿色发明数量        当年申请的绿色实用新型数量_sum        y_当年申请的绿色实用新型数量        数据要素利用水平_sum        y_数据要素利用水平        有无数据交易平台_sum        y_有无数据交易平台        k        y_lny_战略新兴行业从业人数        y_lny_在岗职工平均工资元        y_lny_普通高等学校学校数所        y_lny_互联网宽带接入用户_千户        y_lny_电信业务总量亿元        y_lny_机器人安装密度        y_lny_环境污染治理投资亿元        y_lny_碳交易用能权交易排污权交易亿元        y_lny_生活垃圾无害化处理率        y_lny_科学支出占地方财政支出的比重        y_lny_当年申请的发明数量        y_lny_当年申请的实用新型数量        y_lny_人工智能企业数量        y_lny_当年申请的绿色发明数量        y_lny_当年申请的绿色实用新型数量        y_lny_数据要素利用水平        y_lny_有无数据交易平台        y_lny_战略新兴行业从业人数_sum        y_lny_在岗职工平均工资元_sum        y_lny_普通高等学校学校数所_sum        y_lny_互联网宽带接入用户_千户_sum        y_lny_电信业务总量亿元_sum        y_lny_机器人安装密度_sum        y_lny_环境污染治理投资亿元_sum        y_lny_碳交易用能权交易排污权交易亿元_sum        y_lny_生活垃圾无害化处理率_sum        y_lny_科学支出占地方财政支出的比重_sum        y_lny_当年申请的发明数量_sum        y_lny_当年申请的实用新型数量_sum        y_lny_人工智能企业数量_sum        y_lny_当年申请的绿色发明数量_sum        y_lny_当年申请的绿色实用新型数量_sum        y_lny_数据要素利用水平_sum        y_lny_有无数据交易平台_sum        e_战略新兴行业从业人数        e_在岗职工平均工资元        e_普通高等学校学校数所        e_互联网宽带接入用户_千户        e_电信业务总量亿元        e_机器人安装密度        e_环境污染治理投资亿元        e_碳交易用能权交易排污权交易亿元        e_生活垃圾无害化处理率        e_科学支出占地方财政支出的比重        e_当年申请的发明数量        e_当年申请的实用新型数量        e_人工智能企业数量        e_当年申请的绿色发明数量        e_当年申请的绿色实用新型数量        e_数据要素利用水平        e_有无数据交易平台        d_战略新兴行业从业人数        d_在岗职工平均工资元        d_普通高等学校学校数所        d_互联网宽带接入用户_千户        d_电信业务总量亿元        d_机器人安装密度        d_环境污染治理投资亿元        d_碳交易用能权交易排污权交易亿元        d_生活垃圾无害化处理率        d_科学支出占地方财政支出的比重        d_当年申请的发明数量        d_当年申请的实用新型数量        d_人工智能企业数量        d_当年申请的绿色发明数量        d_当年申请的绿色实用新型数量        d_数据要素利用水平        d_有无数据交易平台        d_sum        w_战略新兴行业从业人数        w_在岗职工平均工资元        w_普通高等学校学校数所        w_互联网宽带接入用户_千户        w_电信业务总量亿元        w_机器人安装密度        w_环境污染治理投资亿元        w_碳交易用能权交易排污权交易亿元        w_生活垃圾无害化处理率        w_科学支出占地方财政支出的比重        w_当年申请的发明数量        w_当年申请的实用新型数量        w_人工智能企业数量        w_当年申请的绿色发明数量        w_当年申请的绿色实用新型数量        w_数据要素利用水平        w_有无数据交易平台        Score_战略新兴行业从业人数        Score_在岗职工平均工资元        Score_普通高等学校学校数所        Score_互联网宽带接入用户_千户        Score_电信业务总量亿元        Score_机器人安装密度        Score_环境污染治理投资亿元        Score_碳交易用能权交易排污权交易亿元        Score_生活垃圾无害化处理率        Score_科学支出占地方财政支出的比重        Score_当年申请的发明数量        Score_当年申请的实用新型数量        Score_人工智能企业数量        Score_当年申请的绿色发明数量        Score_当年申请的绿色实用新型数量        Score_数据要素利用水平        Score_有无数据交易平台        NPRO





b0d6a43d4358e18ef23f6db63ed48d2.png 6e1bb97fc673c1aefca4cb52287a72c.png


01f5ecf9042e34c2903fc8f3db07cbb.png

711699084fd70a4b00c2d785b87b4f9.png

二维码

扫码加我 拉你入群

请注明:姓名-公司-职位

以便审核进群资格,未注明则拒绝

栏目导航
热门文章
推荐文章

说点什么

分享

扫码加好友,拉您进群
各岗位、行业、专业交流群