【摘要】
AIGC技术正深刻改变视觉内容的生产方式,推动漫剧产业迈入高速发展阶段。通过降低创作门槛、优化成本结构与提升制作效率,AI不仅重构了内容生产力模型,也促使平台构建起涵盖工具支持、智能分发与商业变现的完整生态体系,加速了整个赛道的价值释放与创新迭代。
引言
数字内容形态的演进始终与技术进步紧密相连。当真人短剧在题材创新和流量获取上逐渐触及天花板,市场竞争进入存量精细化运营阶段时,一种新兴内容形式——漫剧,开始以非线性增长的势头崭露头角。2025年被广泛认为是漫剧全面爆发的关键节点,这一趋势的背后并非偶然,而是由人工智能生成内容(AIGC)引发的一场系统性生产力跃迁。
这场变革的本质在于,AI彻底改变了传统动漫内容的生产函数。过去依赖高投入、长周期、重资产运作的模式,正在被一种更轻量化、敏捷化且具备显著成本优势的新范式所取代。这使得内容创作不再局限于少数专业机构,中小团队乃至个体创作者也能高效参与其中。
与此同时,主流内容平台迅速把握住这一结构性机遇,从单纯的渠道角色转型为产业链上游的重要参与者。它们通过打造集AIGC创作工具、智能推荐算法与多元商业化路径于一体的全链路生态,成为支撑漫剧规模化发展的核心基础设施。本文将围绕市场格局、技术逻辑、商业模式及未来走向四个维度,深入剖析AI驱动下的漫剧产业发展图景,并探讨其中潜藏的技术挑战与商业机会。
二、技术内核:AI如何重塑内容生产力
若说市场需求是拉动漫剧兴起的外力,那么AIGC技术则是其爆发的根本动力源。AI正对内容创作的各个环节进行深度改造,实现全流程的效率跃升与模式革新。
2.1 传统动漫制作面临的瓶颈
理解AI带来的突破,需先回顾传统二维或三维动画的制作流程。该领域长期属于劳动与资本双密集型产业,存在诸多制约因素:
| 痛点维度 |
具体表现 |
| 时间成本 |
项目周期常以年计,涉及剧本、分镜、原画、动画、合成等多个环节,流程复杂且难以并行推进。 |
| 资金成本 |
人力开支巨大,一部高品质动画电影的成本可达数千万甚至过亿,单分钟制作费用极高。 |
| 技术门槛 |
高度依赖专业动画师、建模师与渲染工程师等稀缺人才,培养周期长,供给不足。 |
| 试错风险 |
前期投入大,一旦市场反响不佳,极易造成严重亏损,导致内容趋于保守,新题材探索受限。 |
上述问题共同构筑了传统动漫行业的高壁垒,使大量创意与中小型团队难以入场。而AI的引入,则为打破这些限制提供了可能。
一、产业新格局:漫剧的崛起与市场定位
漫剧的兴起并非简单的内容形态迁移,而是技术成熟度、用户需求演变与商业机制协同作用下的必然产物。它精准填补了真人短剧与传统动画之间的市场空白,展现出独特的战略价值。
1.1 从流量红海到增量蓝海
近年来,真人短剧虽经历快速增长,但已显现出明显疲态:题材高度同质化、拍摄成本持续上涨、获客依赖高价流量投放,多重压力压缩了整体盈利空间。在此背景下,漫剧作为一种新型内容解决方案脱颖而出。
其核心优势体现在以下三个方面:
- 成本结构优化:相比真人短剧对演员、场地、服装道具的高度依赖,漫剧主要消耗算力与技术人力资源,边际成本更低,更适合规模化复制与快速迭代。
- 题材拓展能力增强:对于玄幻、修仙、科幻等需要大量特效与想象力支撑的类型,真人呈现难度大、风险高;而漫剧可通过虚拟化手段低成本实现视觉奇观,极大丰富内容多样性。
- 表现形式创新:融合动态漫画、CG动画、游戏引擎渲染等多种技术,漫剧在画面风格与叙事节奏上提供更多可能性,契合年轻用户对新鲜体验的追求。
1.2 市场数据初步验证增长潜力
行业发展趋势已被多项数据所印证。多家研究机构预测,至2025年,中国漫剧市场规模有望突破200亿元。头部平台的实际运营情况进一步佐证了这一判断:
- 内容供给量:截至2024年底,某领先平台累计上线漫剧作品已超一万部。
- 用户消费规模:总付费金额突破2亿元,单日峰值消耗超过500万,增长曲线仍保持强劲上升态势。
- 爆款效应突出:头部剧目单部累计消耗可达千万级别,形成稳定的“金字塔型”内容结构。
以上数据表明,漫剧已完成从内容生产到用户付费的闭环验证,正由导入期快速迈向规模化成长阶段。
1.3 用户画像解析:开辟高价值增量市场
漫剧的核心商业意义之一,在于其强大的新用户获取能力。它并未与真人短剧直接争夺同一用户群体,而是成功开拓出新的市场空间。
数据显示,漫剧付费用户与真人短剧用户的重合率仅为38%,这意味着超过六成的付费用户为平台通过该品类吸引而来的新客。这类用户普遍具有动画、游戏背景,对虚拟形象和数字内容接受度更高,具备较强的付费意愿。
此外,漫剧在商业模式上展现出更高的用户价值(ARPU),主要得益于:
- 防盗版能力强:相较于易被录屏传播的真人内容,AI生成的漫剧在画风一致性、角色设定独特性方面更具辨识度,用户难以找到免费替代品。
- 转化效率优异:凭借内容独特性和较低的观看门槛(单部完整体验成本约10–30元),用户决策路径更短,留存与复购表现良好。
这种“高拉新、高转化”的用户特征,为平台和创作者构建了更为健康、可持续的收益模型。
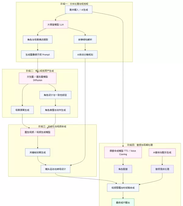
2.2 基于AIGC的漫剧制作流程重构
AIGC技术将原本复杂的漫剧生产过程,拆解为多个可由人工智能模型协同执行的模块化任务,形成了一条全新的、高度自动化的数字内容生产管线(Pipeline),显著提升了创作效率与可控性。
以下是对该生产管线中核心技术环节的详细解析:
2.2.1 分镜设计与剧本理解
技术核心
依托大语言模型(LLM)所具备的自然语言理解(NLU)及多模态语义解析能力。
实现方式
- 结构化信息提取:通过LLM对原始剧本进行深度阅读,自动识别并分离出场景设定、角色信息、对话内容和动作描述等关键要素,并将其转化为机器可处理的结构化数据。
- 文本到镜头语言转换:模型将抽象的文字描写转化为具体的视觉表达指令,包括景别选择(如远景或特写)、拍摄角度(俯拍、仰拍)以及运镜手法(推、拉、摇、移)等。
- 分镜草图输出:结合多模态生成模型,系统可根据分镜脚本直接生成初步的视觉草图(Storyboard),为后续图像生成提供明确的方向指引。
2.2.2 视觉资产创建与风格一致性保障
技术核心
以扩散模型(Diffusion Models)为主导的AI图像生成技术体系。
实现路径
- 角色与场景原画生成:借助精细设计的提示词工程(Prompt Engineering),并融合特定风格的微调模型(如LoRA),可高效产出符合剧情需求的角色形象与背景设定图。
- 跨帧一致性维护:这是当前AIGC在连续画面生成中的关键技术难点。主流应对策略包括:
- Character LoRA:为特定角色训练专属的小型适配模型,确保其在外貌、比例、服饰等方面在不同画面中保持统一。
- ControlNet / IP-Adapter:引入骨骼图、边缘线稿、深度图等控制信号,精确引导图像构图与姿态生成,提升动作连贯性。
- Seed / Latent Space 锁定:通过固定随机种子或在潜在空间内进行微调,降低生成结果的不可控波动。
2.2.3 动态效果生成与视频合成
技术核心
基于图像到视频(Image-to-Video)与视频到视频(Video-to-Video)的生成模型架构。
实现方式
- 微动态添加:针对静态画面,模型可智能加入眨眼、呼吸起伏、发丝飘动、口型同步等细微动态,实现“动态漫画”的核心表现力。
- 关键帧插值:仅需输入少量关键帧图像,AI即可自动生成中间过渡帧,构建流畅自然的动作序列。
- 虚拟摄像机模拟:模型能够模仿真实摄影机的运动轨迹,如推进、拉远、旋转、平移等,增强画面节奏感与叙事张力。
代表性技术进展
诸如Sora、Kling(可灵)等大型文生视频模型,正在快速突破生成时长、分辨率与逻辑一致性的瓶颈,为高质量漫剧的规模化生产提供了颠覆性可能。
2.2.4 音频合成与后期整合
技术核心
涵盖文本转语音(TTS)、声音克隆(Voice Cloning)以及AI智能配乐等音频生成技术。
实现路径
- 智能化配音生成:输入角色台词后,TTS模型可输出带有情感语调的语音内容;结合声音克隆技术,仅需少量样本即可复刻特定声线,保障IP角色声音的一致性。
- 自动音效匹配:AI可根据画面内容分析环境特征,自动推荐或生成匹配的背景音效与动作声响。
- 自动化剪辑处理:AI剪辑工具能依据分镜脚本的时间节点与音频节奏,完成画面拼接、转场设计及音画同步,大幅减少人工干预。
2.3 AIGC带来的生产效率跃迁
引入AIGC生产管线后,漫剧制作的成本结构与效率水平发生了根本性变革。以下是传统模式与AI驱动模式的关键对比:
| 对比维度 |
传统动漫制作 |
AI漫剧制作 |
变革幅度 |
| 制作周期 |
6–24个月 |
45天(样片) |
缩短超过90% |
| 每分钟成本 |
数万至数十万元 |
1000–2500元 |
降低超过95% |
| 人力依赖 |
依赖大型专业团队 |
依赖小型技术/创意团队 |
团队规模大幅缩减 |
| 试错成本 |
极高 |
极低 |
支持快速迭代与AB测试 |
这种指数级的效率提升与成本压缩,正是推动漫剧产业迅速爆发的核心驱动力。它使得内容创作从传统的高风险“项目制”运作,转变为低门槛、可复制、易放量的“工业化”生产范式。
三、平台生态:商业闭环的加速引擎
如果说AIGC提供了底层生产力工具,那么头部内容平台则构建了将技术能力转化为商业价值的完整生态系统。这些平台已不再局限于内容分发,而是集技术供给方、资源整合者、商业模式创新者三位一体,成为推动漫剧产业发展的关键赋能主体。目前,主流短视频平台、长视频网站及社交媒体均已全面布局漫剧赛道。
3.1 构建全链路商业闭环
一个成熟的漫剧平台生态,其核心竞争力在于打通从内容生产到最终变现的全流程链条。这一闭环通常包含以下几个关键环节:
3.1.1 上游:创作门槛的全面降低
- 一体化AIGC创作平台:各大平台陆续推出集成式AI内容生产工具,例如快手的“造梦专家2.0”。此类平台整合了剧本辅助生成、分镜解析、角色建模、视频合成等功能,为创作者提供“即开即用”的一站式服务,极大降低了技术使用门槛,使非技术背景的创意团队也能快速投入生产。
- 算力与模型开放支持:平台对外开放自研大模型API(如可灵AI),并配套提供算力补贴政策。创作者无需自行搭建昂贵的GPU计算集群,即可调用行业领先的AIGC能力,真正实现AI技术的普惠化应用。
3.1.2 中游:智能化流量分发机制
依托AI驱动的个性化推荐系统,平台能够根据用户兴趣、观看行为与互动反馈,精准推送漫剧内容,提升曝光效率与转化率。算法不仅优化内容触达路径,还能反向指导创作方向,形成“数据—反馈—优化”的正向循环。
平台通过大模型技术对漫剧内容进行深度解析,提取出包括画风、题材、情感节奏、付费节点设计等在内的细粒度标签。结合用户画像与行为数据,推荐系统实现了“人-剧”的高效匹配,将内容精准触达具有高付费潜力的用户群体。

公私域联动运营
借助热榜、话题挑战等功能模块,平台为优质漫剧提供公域流量曝光机会。同时,依托弹幕互动、评论区交流及粉丝社群等社区机制,推动用户向创作者私域沉淀,增强用户粘性并提升复购转化率。
3.1.3 下游:多元变现路径
内容付费(IAA/IAP)
作为漫剧最核心的盈利方式,平台支持成熟的付费解锁和按集付费机制,并建立透明化的分账体系,保障创作者收益。
广告投流(ROI保障)
平台为内容方配备广告投放工具,协助其获取外部流量、扩大用户覆盖面。部分平台还推出ROI(投资回报率)保障策略,降低内容方在推广过程中的财务风险。
IP衍生开发
针对爆款漫剧项目,平台会介入IP的深度运营,推动其与真人短剧、游戏、文创周边等领域联动,进一步释放IP的商业潜能。
3.2 多维度扶持策略的设计
为在激烈竞争中吸引并留存优质创作力量,各大平台纷纷构建系统化扶持体系。这些政策聚焦于资金、流量与商业化三大核心维度,旨在加速行业红利释放,激发内容供给活力。
| 扶持维度 |
具体策略 |
目标 |
| 资金扶持 |
现金激励:对优质内容或新入驻团队给予直接奖金支持。 |
降低创作者启动门槛与财务压力,激励持续投入创作。 |
| 成本共担:采用联合出品模式,平台与内容方共同承担制作开支。 |
| 高额分成:提供接近100%的利润分配比例,最大化让利给创作者。 |
| 流量扶持 |
专属流量池:为重点项目配置亿级曝光资源,助力内容冷启动。 |
帮助优质作品突破流量瓶颈,实现广泛用户触达。 |
| 投流补贴:发放广告代金券或返点奖励,鼓励市场化推广行为。 |
| 热榜加权:在推荐算法与榜单排名中对优质内容予以权重倾斜。 |
| 商业化扶持 |
ROI保障:在广告投放场景下承诺最低回报率,稳定创作者收益预期。 |
提升变现效率与可预测性,打造可持续的商业模式。 |
| 专项创投计划:如“灵感·新纪元”计划,整合剧本开发、制作与发行资源,全链路孵化头部内容。 |
| 数据工具开放:开放用户画像、转化漏斗等数据接口,辅助内容优化与运营决策。 |
上述多维扶持组合策略有效激活了市场供给端。大量原本从事短剧、动漫、网文IP改编的团队陆续进入漫剧领域,逐步形成多元共生的创作者生态。内容形态也从早期单一类型,发展为动态漫画剧、CG编辑器剧、小说改编剧、表情包剧情剧等多种形式并存的繁荣格局。
四、未来展望:挑战与机遇并存
4.1 技术层面的挑战与演进方向
AIGC是支撑漫剧行业发展的核心技术基础,其演进水平直接决定产业上限。当前仍面临多项关键技术难题:
- 长视频生成与逻辑一致性:现有文生视频模型在单镜头时长上受限,且难以在长时间序列中维持角色形象、场景设定与物理规则的一致性。未来需依赖具备更强“世界模型”能力的大模型来突破此瓶颈。
- 可控性与艺术表达:如何使AI更准确理解导演意图,如微表情控制、情绪节奏把控、镜头语言的艺术处理,是实现精品化内容的关键。这要求模型具备更高阶的多模态指令遵循能力。
- 实时渲染与互动性:随着云端算力提升,未来或将出现由AI实时生成的互动型漫剧。用户可通过自然语言指令改变剧情走向或角色行为,彻底重塑内容消费体验。
4.2 内容层面的精品化与IP化
随着内容供给日益丰富,用户审美不断提升,市场竞争重心正从“拼数量”转向“拼质量”。
- 精品化趋势:粗制滥造、模板化的内容将逐渐被市场淘汰。未来,高质量剧本、独特视觉风格、精良音效配乐将成为爆款的核心竞争力。AI工具的应用也将更多聚焦于提升精品内容的生产效率,而非批量制造低质内容。
- IP化深耕:漫剧将成为IP孵化链条中的关键环节。一个成功的网文IP可通过漫剧形式进行视觉预演,测试市场反馈,再决定是否推进至真人影视剧或游戏化开发,最终形成“网文→漫剧→短剧/长剧→游戏”的联动开发矩阵。
- 跨形态融合:漫剧与真人短剧之间的界限将趋于模糊。借助AI生成的虚拟场景、特效元素乃至数字角色,可与实拍画面无缝融合,在控制成本的同时实现更具表现力的视听效果。
4.3 商业模式的深化与拓展
平台商业模式将持续迭代,以适应产业发展新需求:
- 精细化运营:平台将提供更深入的数据分析功能,帮助创作者洞察用户付费心理,优化剧情中的“付费点”布局,提升单用户生命周期价值。
- 全球化分发:得益于AI在跨语言翻译与语音合成方面的进步,漫剧内容可低成本转化为多种语言版本,快速推向海外市场,成为中国数字文化出海的重要载体。
- B端应用拓展:漫剧技术能力有望延伸至企业服务领域,如用于品牌宣传、教育培训、虚拟客服等场景,拓展商业化边界。
漫剧产业的兴起,标志着AIGC技术与数字内容生态深度融合的重要里程碑。它不仅催生了一个规模达百亿级的新兴市场,更关键的是,验证了一条清晰的发展路径:以技术革新推动生产力跃升,并由此重构整个产业链格局。
在这一进程中,人工智能已不再仅仅是辅助性工具,而是跃升为核心生产要素。各类平台通过搭建开放的技术架构与商业生态系统,将AI的潜力转化为可规模化复制的商业价值。对于技术开发者而言,从算法优化、工程实现,到内容理解与智能推荐系统,每一个环节都蕴藏着巨大的创新空间。而对于内容创作者来说,这则意味着一个崭新时代的到来——创意得以在极低门槛下自由释放。
未来数年,漫剧领域的竞争将呈现多维度特征,主要聚焦于三大核心能力:领先的AI技术实力、丰富的优质IP积累,以及高效的商业化运作机制。能够在这些方面建立优势,并成功构建稳定、可持续商业模式的企业,将在下一代数字内容生态中占据关键位置。
除了面向个人用户的付费模式与广告变现外,漫剧背后的内容生成技术还具备广泛应用于B端场景的潜力,如企业培训、在线教育及品牌营销等领域,有望开辟全新的商业增长曲线。
【省心锐评】
AI正推动内容创作从传统的“手工作坊”模式迈向“智能工厂”时代,而漫剧正是这条智能化生产线上诞生的首个爆款产品。其深层价值在于,用强大的算力替代了高昂的人力投入与反复试错成本,使内容产业重新回归创意本质。