全部版块 我的主页
论坛 提问 悬赏 求职 新闻 读书 功能一区 经管文库(原现金交易版)
29 0
2026-01-18
注意:此数据是老师带领我们课题组一起弄的,数据内容均来源于官方,和官方内容保持一致!此外,我们课题组一直关注此类数据,并应用此类数据进行过多次研究,截至2026,该数据官方更新至2024年。目前网上有一些非常不负责任的人,号称有2025年数据的,官方都没更新,也不知道他的数是哪来的,估计连同他别的年份数据也都是不真实的,数据对于科研是非常重要的,大家一定注意甄别!我们的数据是课题组自用数据,已有成果产出,是经过验证的真实数据,大家可以放心使用!

含stata指令结果
包含excel、dta格式
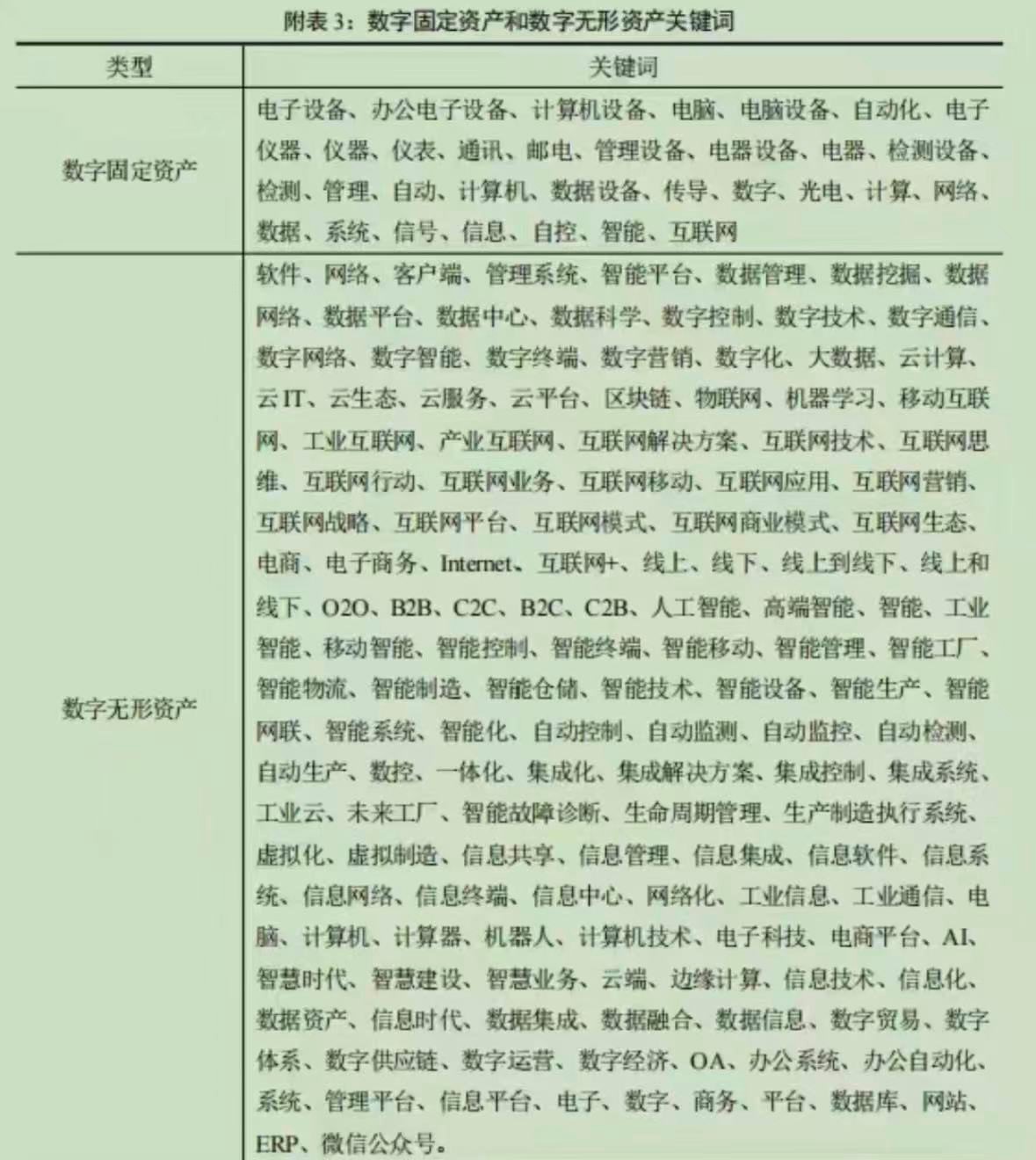
【数据说明】1990-2024年
数据来源于企业年度财务报告,通过筛选固定资产明细项目和无形资产明细项目,计算数字固定资产和数字无形资产对应的年度期末金额,最终得出企业数字投资总额。
【参考文献】
孙忠娟,刘凯月,冯佳林,等.如何实现数字竞争优势:"专精特新"企业数字投资与专业投资的协同逻辑.中国工业经济,2025,(04):156-173.


我们课题成员始终坚持求真务实的学术态度,不善用夸大的语言进行营销。参与本论坛的初衷在于搭建开放的学术交流平台,与各位同仁分享阶段性研究成果,共同进步。在此特别强调:我们坚决维护知识产权,所有资料严禁以任何形式进行转售。愿与大家共建良性学术生态,谨祝各位在探索真理的道路上收获丰硕成果!
1.jpg 2.jpg
附件列表

数字投资

大小:76 Bytes

只需: RMB 39 元  马上下载

二维码

扫码加我 拉你入群

请注明:姓名-公司-职位

以便审核进群资格,未注明则拒绝

栏目导航
热门文章
推荐文章

说点什么

分享

扫码加好友,拉您进群
各岗位、行业、专业交流群