全部版块 我的主页
论坛 提问 悬赏 求职 新闻 读书 功能一区 经管文库(原现金交易版)
209 0
2026-02-25

论文复刻:数字化转型与共同富裕(2002-2022年)

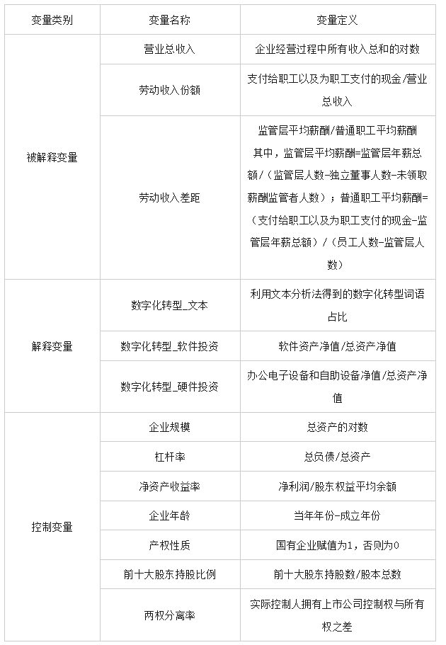
数据简介

本数据参考方明月等(2023)的研究方法,对原文数据进行年份扩充,更新到了2003-2022年,并按照原文的处理方法对样本进行了清洗和筛选。

时间跨度

2002-2022年。

数据指标

代码中所涉及的全部指标在数据中都有标签定义,可以参照原文直接进行实证学习,本数据只包含基准回归部分内容。

QQ20241120-165531.png QQ20241120-165504.png
附件列表
二维码

扫码加我 拉你入群

请注明:姓名-公司-职位

以便审核进群资格,未注明则拒绝

栏目导航
热门文章
推荐文章

说点什么

分享

扫码加好友,拉您进群
各岗位、行业、专业交流群