经管之家App
让优质教育人人可得
立即打开
全部版块
我的主页
›
论坛
›
会计与财务管理论坛 七区
›
会计与财务管理
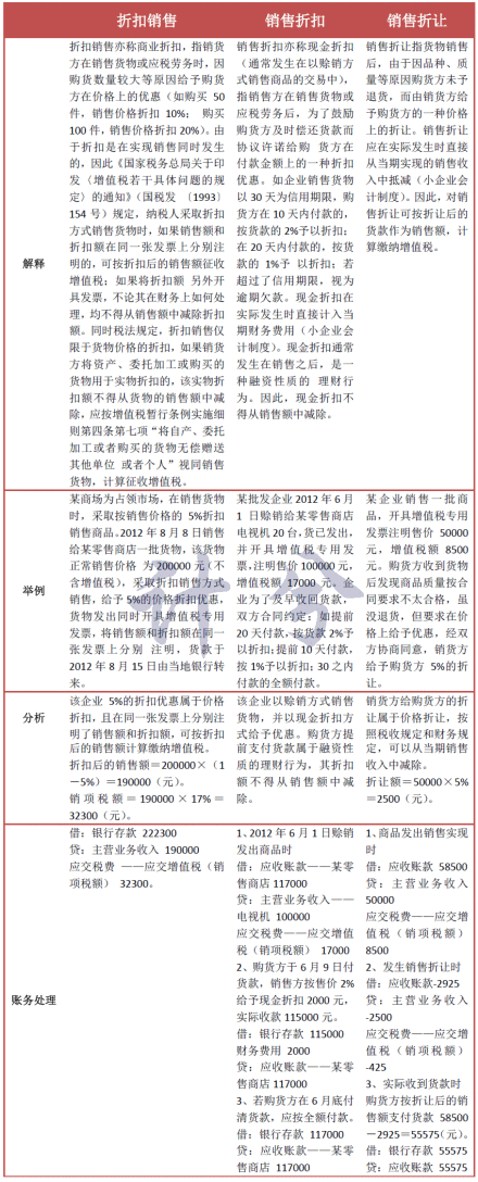
一图了解折扣销售、销售折扣和销售折让
楼主
shjncy
805
1
收藏
2012-12-24
扫码加我 拉你入群
请注明:姓名-公司-职位
以便审核进群资格,未注明则拒绝
全部回复
沙发
zyk325
2012-12-24 10:12:56
这图真不错~
扫码加我 拉你入群
请注明:姓名-公司-职位
以便审核进群资格,未注明则拒绝
相关推荐
On the Robustness of Unit Root Tests in the Presence of Double Unit Roots
论坛开张并诚招版主
庆祝论坛开张并诚招版主
有志于报考人大经济学院的同学朋友们看过来
庆祝论坛开张并诚招各分论坛版主
On the Robustness of Unit Root Tests in the Presence of Double Unit Roots
双单位根存在情况下单位根检验的稳健性研究
Local Power Functions of Tests for Double Unit Roots
周小川:调利率还需观察 息口盯住5%通胀率
栏目导航
会计与财务管理
经管高考
经管在职研
爱问频道
站务与外事
经管文库(原现金交易版)
热门文章
从数据仓库到智能取数:CDA数据分析师视角下 ...
从指标罗列到体系赋能:CDA数据分析师视角下 ...
CDA数据分析脱产就业班在2026年3月7日开班了 ...
统计学基于python课件
stata里如何对面板数据进行Fractional Logi ...
A Practical Guide to Logistic Regression ...
AI Hermes agent安装操作步骤附原生态Herme ...
财大精选裸K交易法,必属佳品
艾伯特·赫希曼的《经济发展战略》
疲惫的真相([美]史蒂文·R. 冈德里)
推荐文章
五一充电,学术突围!四大AI赋能王牌课程, ...
关于学术研究和论文发表的一些建议
几种免费下载文献的方法----我的文献应助经
【必看】【本版版规,欢迎发悬赏贴求助】
【新课】26年3月|Gemini辅助论文写作与数据 ...
关于如何利用文献的若干建议
关于科研中如何学习基础知识的一些建议 (一 ...
一个自编的经济学建模小案例 --写给授课本科 ...
AI智能体赋能教学改革: 全国AI教育教学应用 ...
2025中国AIoT产业全景图谱报告-406页
说点什么
分享
微信
QQ空间
QQ
微博
扫码加好友,拉您进群
各岗位、行业、专业交流群