全部版块 我的主页
论坛 经济学论坛 三区 微观经济学
2814 18
2013-02-08










社会热点密度频率的社会统计学意义分析
摘要

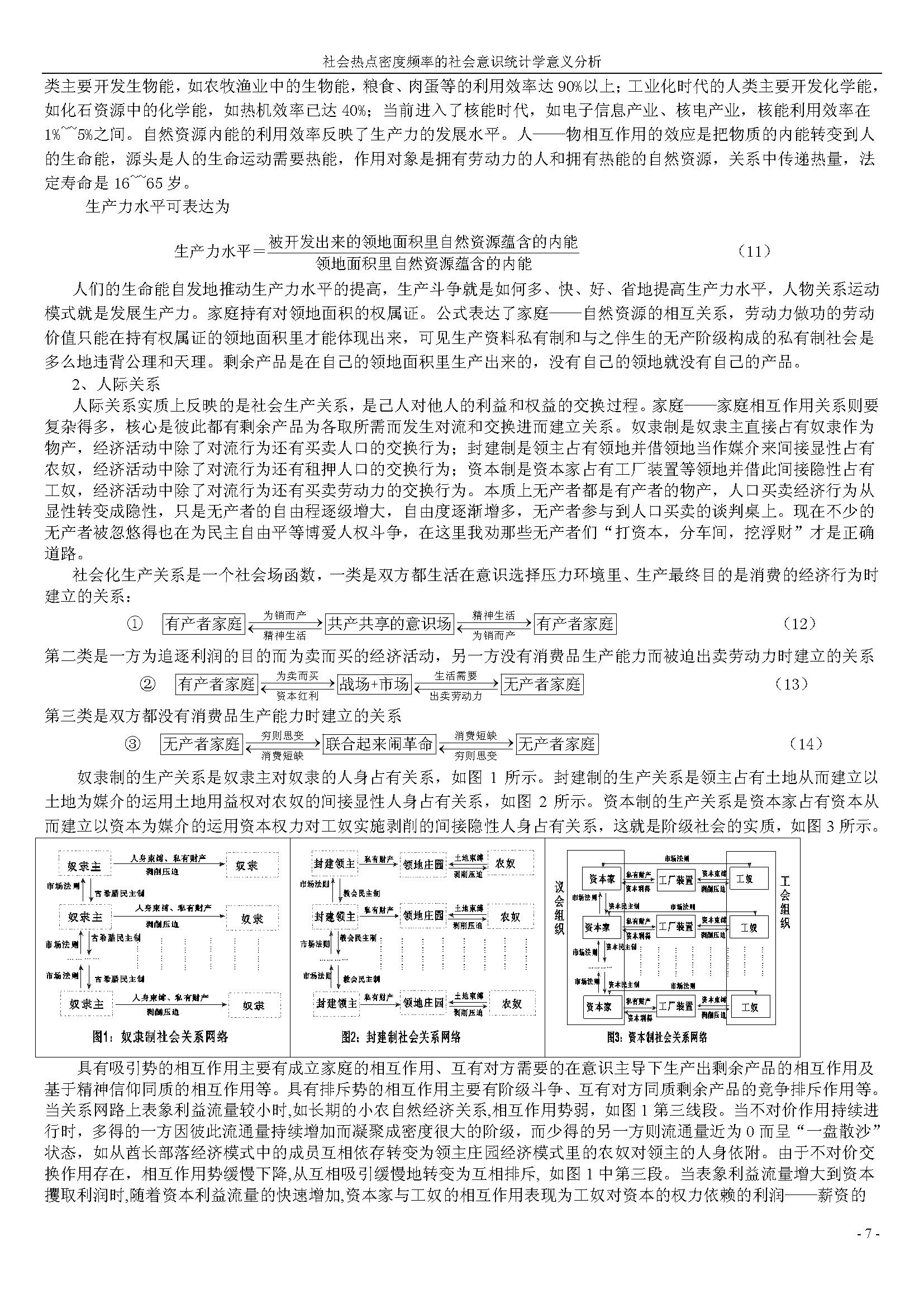
       本文对“生产力决定生产关系”理论提出了质疑,认为关系是社会生活的基本相畴,拥有能量、动量、财产等,具有生老病死等寿命属性。生产力是人——物相互作用强度的度量,给出生产力发展水平的测量方程。生产力是把自然资源蕴含的能量转换为人的生命能的驱动力,是人——物相互关系中拥有的力量,发生着资源内能与消费能的对流和交换的经济行为。消费能是己人——他人相互作用的度量,也就是常说的生产关系,分析了生产关系中劳动者的组织行为、管理行为、生产行为、交换行为、分配行为、消费行为。生产关系中蕴含的是上述各种己人对他人的经济权力、文化权力、政治权力。本文定义社会热点密度频率是某一时间段某个有限社会空间里生活着的可以计数的人口为权益+利益竞争互相冲撞的统计规律的平均几率,认为社会热点密度频率可以充当社会生活健康状况的度量,可以测算社会总财富和人的生命的无畏损耗,并探讨了产生机理和控制方法,社会健康则关系才有可能长寿。人——物相互作用的关系相畴中并不孕育社会热点的爆炸能,生产力发展缺陷并不制造社会热点。生产关系是通过对流和交换经济行为把消费能(消费品)分布和分配到终端消费者身体里。受人的动物恶的支配,生产关系极易病变,病变爆发社会热点,所以生产关系病变是社会热点密度频率产生的唯一动因。生产关系是一种权力关系,如果蕴含生存选择压力则社会热点密度频率必随时间恒增,如果蕴含意识选择压力则社会热点密度频率是随时间缓降的。“生产力决定生产关系”建立在“以物为本”的哲学基础上,只能营造生存选择压力的社会生活环境,则社会热点密度频率困扰社会和民众生活生产。人既是物质的又是精神的,既有禽兽恶也有意识流,每个人充其量只需2500×7千卡/日的消费能,现有生产力水平完全可以充裕地实现这个任务。用人——物关系决定人际关系会带来严重的社会学科难题,如第一个社会主义制度是在半农奴制、半资本制、半帝国制的沙皇俄国诞生的,又如毛泽东社会主义制度是在半封建、半资本、半殖民地的蒋介石中国基础上诞生的,蒋介石把大陆的财富席卷一空,又同讨债的美国等打了一场抗美援朝战争,在西藏、新疆等农奴制地区也建立了公有制社会。走资派和文匪精英开历史倒车复辟私有制社会也是打着“补课论”的招魂旗幡——现阶段中国生产力落后、生产关系超前……。中国人民有能力、有智慧、有毛泽东主义指导,完全能够在当前产能过剩的经济状况下改造生产关系,使其蕴含意识选择压力,压抑生存选择压力并使之去功能化。毛主席在当年产能不足的窘况下尚能义无反顾地发动并领导中国人民“文化大革命”,不惜粉身碎骨、家破人亡,为得就是生产关系中诞生出意识选择压力。现在中国的生产力发展水平已经足够高,消费品足够丰富,比毛主席当年优得多,又中国人民受过第一次“文化大革命”的教育和洗礼,经验教训已成为一笔富贵的精神财富。消费品丰富+精神财富殷实,现实生活中社会热点密度频率窜升速率离谱,中国人民对社会千奇百怪的腐败现象深恶痛绝,完全具备条件在毛泽东主义的指引下开展第二次“无产阶级文化大革命”,新生出意识选择压力推动的社会发展制度。本文定义私有制社会是生存选择压力推动发展的社会,公有制社会是意识选择压力推动发展的社会.

附件列表
二维码

扫码加我 拉你入群

请注明:姓名-公司-职位

以便审核进群资格,未注明则拒绝

全部回复
2013-2-8 09:48:35
缺图补上
附件列表
二维码

扫码加我 拉你入群

请注明:姓名-公司-职位

以便审核进群资格,未注明则拒绝

2013-2-8 09:50:00
待续
二维码

扫码加我 拉你入群

请注明:姓名-公司-职位

以便审核进群资格,未注明则拒绝

2013-2-8 10:00:42
回复求人品
二维码

扫码加我 拉你入群

请注明:姓名-公司-职位

以便审核进群资格,未注明则拒绝

2013-2-8 10:23:44
回复求人品
二维码

扫码加我 拉你入群

请注明:姓名-公司-职位

以便审核进群资格,未注明则拒绝

2013-2-8 21:25:04
续发。
附件列表
二维码

扫码加我 拉你入群

请注明:姓名-公司-职位

以便审核进群资格,未注明则拒绝

点击查看更多内容…
相关推荐
栏目导航
热门文章
推荐文章

说点什么

分享

扫码加好友,拉您进群
各岗位、行业、专业交流群