全部版块 我的主页
论坛 数据科学与人工智能 数据分析与数据科学 R语言论坛
8492 6
2014-06-06
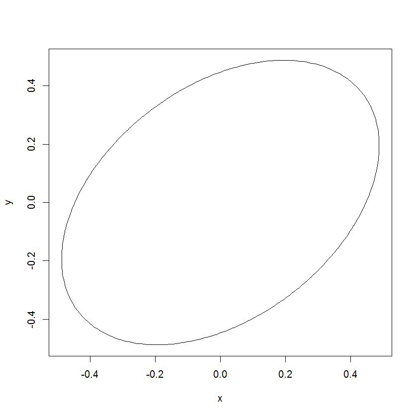
形如5x^2-4xy+5y^2=1,R中如何画这样的图,谢谢!
二维码

扫码加我 拉你入群

请注明:姓名-公司-职位

以便审核进群资格,未注明则拒绝

全部回复
2014-6-6 06:05:22
y1 <- function(x) {
        (2*x+sqrt(5-21*x^2))/5
}
y2 <- function(x) {
        (2*x-sqrt(5-21*x^2))/5
}

low <- -sqrt(5/21)
high <- sqrt(5/21)
curve(y1, low, high, ylim=c(low, high))
curve(y2, low, high, add=T)
二维码

扫码加我 拉你入群

请注明:姓名-公司-职位

以便审核进群资格,未注明则拒绝

2014-6-6 16:23:05
附件列表
ellipse.png

原图尺寸 6.42 KB

ellipse.png

二维码

扫码加我 拉你入群

请注明:姓名-公司-职位

以便审核进群资格,未注明则拒绝

2014-6-6 22:36:25
RFenxi 发表于 2014-6-6 06:05
y1
能否解释一下如何得到 (2*x+sqrt(5-21*x^2))/5  和 (2*x-sqrt(5-21*x^2))/5,谢谢!
二维码

扫码加我 拉你入群

请注明:姓名-公司-职位

以便审核进群资格,未注明则拒绝

2014-6-6 22:37:26
zhangyangsmith 发表于 2014-6-6 16:23
see also: https://bbs.pinggu.org/forum.php?mod=viewthread&tid=2915812&from^^uid=563172
-sqrt(5/21), sqrt(5/21) 如何得到的?谢谢!
二维码

扫码加我 拉你入群

请注明:姓名-公司-职位

以便审核进群资格,未注明则拒绝

2014-6-7 01:30:29
解一元二次方程啊

问题其实也可以写成一个椭圆方程,然后用画椭圆的函数画就可以了
二维码

扫码加我 拉你入群

请注明:姓名-公司-职位

以便审核进群资格,未注明则拒绝

点击查看更多内容…
相关推荐
栏目导航
热门文章
推荐文章

说点什么

分享

扫码加好友,拉您进群
各岗位、行业、专业交流群