全部版块 我的主页
论坛 金融投资论坛 六区 金融学(理论版)
816 2
2015-10-27
符合证券考试改革政策可注册证券从业资格

  证券从业注册条件
  1、申请执业注册应当参加并通过《关于证券业从业人员资格考试测试制度改革有关问题的通知》(中证协发[2015]147号)规定的科目(或科目组合)考试。

  2、规定科目组合之一考试合格且成绩有效,具备申请执业注册的资质条件;同时符合学历经历条件和其他规定条件的,可以按规定程序申请执业注册并获得执业证书。

  证券从业资格申请条件

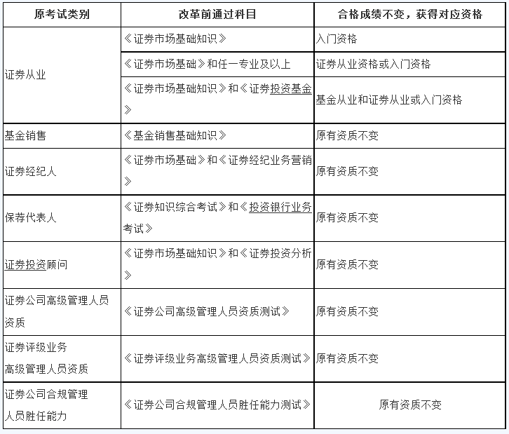
  证券从业考试改革前已获得相应证券资格的,改革后继续获得对应资格或者新增资格。
~2}N3~_V$C]DJJF)U3JQ[XA.png



二维码

扫码加我 拉你入群

请注明:姓名-公司-职位

以便审核进群资格,未注明则拒绝

全部回复
2015-11-4 12:02:33
谢谢,了解了
二维码

扫码加我 拉你入群

请注明:姓名-公司-职位

以便审核进群资格,未注明则拒绝

2015-12-1 09:46:36
谢谢,了解下改革后的证券注册
二维码

扫码加我 拉你入群

请注明:姓名-公司-职位

以便审核进群资格,未注明则拒绝

相关推荐
栏目导航
热门文章
推荐文章

说点什么

分享

扫码加好友,拉您进群
各岗位、行业、专业交流群