全部版块 我的主页
论坛 金融投资论坛 六区 金融学(理论版) 量化投资
23590 12
2015-12-16
在Markowitz投资组合中,是用n种资产来构建的投资组合,为了简单起见,我用了5只股票,其实道理是一样的。

首先说说数据选取:

5只港股,中国电信、中国平安、中国石油、中国银行和中信证券,是从2014年10月到2015年10月一年的数据。

得到数据之后首先算好一些基本的东西:

屏幕快照 2015-12-16 下午6.05.51.png




然后利用Matlab进行计算:

Matlab金融工具箱里面有portopt函数,是专门计算有效边界值的。我大概粗略地想了一下这个问题是一个二次规划的问题,相当于在一个闭区间内,对于每一个给定的期望收益率,求出其对应的最小方差(或标准差)。方差是目标函数,是一个以权重为变量的二次函数。一般来讲求出10个点就能画出大致的边界图。当然如果还要限制其他条件,比如权重有区间范围还要另外加。但总体来讲思路是清晰的。

下面就直接使用portopt函数:


基本语法是,


[PortRisk, PortReturn, PortWts] = portopt(ExpReturn, ExpCovariance, NumPorts, PortReturn, ConSet, varargin)


PortRisk是资产组合的标准差,PortReturn是资产组合的收益率, PortWts是n种资产的权重;
ExpReturn是每种资产的预期收益率,ExpCovariance是资产的协方差矩阵,NumPorts是求出的点的个数(默认值是10), ConSet是其他约束条件(权重范围)


显然,套用该函数[PortRisk,PortReturn,PortWts]=portopt(ExpReturn,ExpCovariance,10),就能得到结果:


(ExpReturn,ExpCovariance均从上面的表格来)


PortRisk =


   0.0174

   0.0174

   0.0176

   0.0178

   0.0183

   0.0191

   0.0201

   0.0214

   0.0228

   0.0245



PortReturn =


   0.0002

   0.0004

   0.0005

   0.0007

   0.0009

   0.0011

   0.0013

   0.0015

   0.0017

   0.0019



PortWts =


   0.3400    0.1200    0.1800   0.3600         0

   0.3291    0.1690    0.1128   0.3890         0

   0.3182    0.2180    0.0457   0.4181         0

   0.2895    0.2859         0   0.4246         0

   0.2231    0.3937         0   0.3832         0

   0.1566    0.5015         0   0.3419         0

   0.0901    0.6093         0   0.3005         0

   0.0237    0.7171         0   0.2592         0

         0   0.8513         0    0.1487         0

        0    1.0000         0         0         0


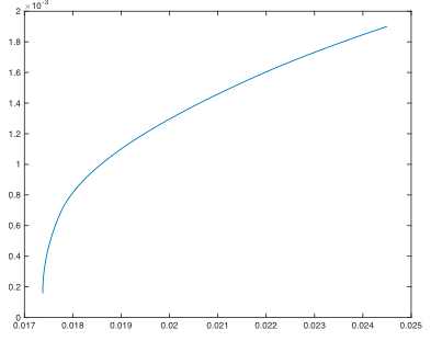
然后用前面两个矩阵作图(事实上作图的时候我用的100个点):


屏幕快照 2015-12-16 下午6.33.58.png


OK,问题就解决了。

如果想了解得更详细请用help portopt和edit portopt查看。

二维码

扫码加我 拉你入群

请注明:姓名-公司-职位

以便审核进群资格,未注明则拒绝

全部回复
2015-12-16 21:40:34
居然还有这个函数MD老子以前都是自己编的
二维码

扫码加我 拉你入群

请注明:姓名-公司-职位

以便审核进群资格,未注明则拒绝

2015-12-16 22:22:44
Crsky7 发表于 2015-12-16 21:40
居然还有这个函数MD老子以前都是自己编的
666,厉害啊!
二维码

扫码加我 拉你入群

请注明:姓名-公司-职位

以便审核进群资格,未注明则拒绝

2015-12-16 22:37:31
离歌レ笑 发表于 2015-12-16 22:22
666,厉害啊!
没啥厉害的,我离饭团还有很大的差距
二维码

扫码加我 拉你入群

请注明:姓名-公司-职位

以便审核进群资格,未注明则拒绝

2015-12-17 09:54:46
楼主介绍的好函数!省了好多事,哈哈
二维码

扫码加我 拉你入群

请注明:姓名-公司-职位

以便审核进群资格,未注明则拒绝

2016-1-4 00:16:16
Matlab 小白 前来学习
二维码

扫码加我 拉你入群

请注明:姓名-公司-职位

以便审核进群资格,未注明则拒绝

点击查看更多内容…
相关推荐
栏目导航
热门文章
推荐文章

说点什么

分享

扫码加好友,拉您进群
各岗位、行业、专业交流群