经管之家App
让优质教育人人可得
立即打开
全部版块
我的主页
›
论坛
›
提问 悬赏 求职 新闻 读书 功能一区
›
经管百科
›
爱问频道
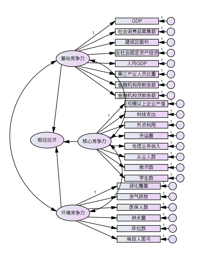
AMOS模型分析时23个变量都显示未命名
楼主
845227965
3082
3
收藏
2016-10-24
扫码加我 拉你入群
请注明:姓名-公司-职位
以便审核进群资格,未注明则拒绝
全部回复
沙发
845227965
2016-10-24 21:22:13
求大神告知,自顶
扫码加我 拉你入群
请注明:姓名-公司-职位
以便审核进群资格,未注明则拒绝
藤椅
暖阳阳2018
2018-3-13 16:14:58
我也知道是怎么回事啊,也是显示没有命名,明明都命名了
扫码加我 拉你入群
请注明:姓名-公司-职位
以便审核进群资格,未注明则拒绝
板凳
tsfy11
2018-3-14 13:48:54
右侧误差项未命名 软件有批量命名的按钮plugins下拉菜单里面
扫码加我 拉你入群
请注明:姓名-公司-职位
以便审核进群资格,未注明则拒绝
相关推荐
求助!AMOS模型不能识别的问题(模型十分简单)
求助:AMOS模型
amos模型为什么输不出结果呀?请指导下,论文赶着要
Amos模型无法识别, 需要设置8个限制, 怎么办?
Amos模型问题求助。
amos模型计算出现以下提示应该如何改进
amos模型不认可如何修改
amos模型输入的结果如下,怎么修正?新手求解
AMOS模型无法识别,要求添加额外约束系数
Amos模型自由度大于零,为什么还是缺少约束?有什么办法可以解决?
栏目导航
爱问频道
灌水吧
经管文库(原现金交易版)
经管高考
学习笔记1.0
微观经济学
热门文章
金融业发展的挑战和机遇
半年内连中2次彩票大奖
展望2026:学术智能体即将崛起?
CDA数据分析师:以数据思维赋能企业管理,驱 ...
CDA全国考点信息一览(更新于2025年12月10日 ...
Wooldridge的最新版Introductory Econometr ...
CDA Level III 认证考试大纲重磅更新并启用 ...
CDA数据分析脱产就业班于2025年12月08日开班 ...
AI4S回归白盒符号主义,清华等联合发布SR-L ...
【独家发布】Bayesian Statistical Methods ...
推荐文章
26年寒假天津站|Gemini论文写作&数据分析 ...
2026JG学术冬训营:从Stata初高到Python机器 ...
关于如何利用文献的若干建议
关于学术研究和论文发表的一些建议
关于科研中如何学习基础知识的一些建议 (一 ...
一个自编的经济学建模小案例 --写给授课本科 ...
AI智能体赋能教学改革: 全国AI教育教学应用 ...
2025中国AIoT产业全景图谱报告-406页
关于文献求助的一些建议
几种免费下载文献的方法----我的文献应助经
说点什么
分享
微信
QQ空间
QQ
微博
扫码加好友,拉您进群
各岗位、行业、专业交流群