全部版块 我的主页
论坛 数据科学与人工智能 数据分析与数据科学 R语言论坛
1627 3
2016-11-15
11.png 22.png
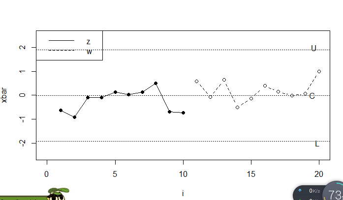
程序我已经编出来了,图像也出来了,就是想让U C L 的那三个直线的标注随直线的变化在图的外面,而不是在图的里面?
求教大神~~
二维码

扫码加我 拉你入群

请注明:姓名-公司-职位

以便审核进群资格,未注明则拒绝

全部回复
2016-11-15 20:03:52
求教~~
二维码

扫码加我 拉你入群

请注明:姓名-公司-职位

以便审核进群资格,未注明则拒绝

2016-11-15 20:52:37
教你一个方法,假设L那条线为-1.8,U那条线是1.8,在你画出原图形时,你可以在图形右边加上坐标:
复制代码

这样就加在外面了。
二维码

扫码加我 拉你入群

请注明:姓名-公司-职位

以便审核进群资格,未注明则拒绝

2016-11-15 21:04:49
飞天玄舞6 发表于 2016-11-15 20:52
教你一个方法,假设L那条线为-1.8,U那条线是1.8,在你画出原图形时,你可以在图形右边加上坐标:

这样就 ...
谢谢大神~太感谢了
二维码

扫码加我 拉你入群

请注明:姓名-公司-职位

以便审核进群资格,未注明则拒绝

相关推荐
栏目导航
热门文章
推荐文章

说点什么

分享

扫码加好友,拉您进群
各岗位、行业、专业交流群