全部版块 我的主页
论坛 新商科论坛 四区(原工商管理论坛) 行业分析报告
1178 3
2017-01-17
2017年1月13日,国家发展改革委出台了关于印发《ZF出资产业投资基金管理暂行办法办法》(下文统称《办法》)的通知,对ZF出资产业投资基金的募集、投资、管理、退出等环节的操作机制进行了规范,并明确了建立信用评价和绩效评价体系建立的具体细则。  

根据清科集团旗下数据库私募通统计,截至2016年底,国内ZF投资基金共设立1,013支,总规模53,316.50亿元,已到位资金19,074.24亿元,其中基础设施类ZF投资基金共设立112支,总目标规模21,089.37亿元,已到位资金7,737.77亿元,股权投资类ZF投资基金(包括创业投资基金、产业投资基金等)共901支,总目标规模32,227.13亿元,已到位资金11,336.47亿元。全国主要省市地区均已设立了ZF投资基金,千亿级别的国家ZF投资基金纷纷落地。

    1.jpg

在此背景下,如何合理利用ZF出资产业投资基金,提高基金投资效率,保证政策目标已成为摆在各级ZF面前亟待有效解决的问题。而《办法》的出台为加强ZF出资产业投资基金的监督管理,提高ZF资金使用效率,切实保证ZF资金的引导作用和放大效益提供了可实施性指引。  

ZF出资产业投资基金方式多样,所有权、管理权和托管权分离  

首先,《办法》明确指出凡是ZF通过财政性资金出资,投资对象为非公开交易企业股权的股权投资基金和创业投资基金均属于“ZF出资产业投资基金”并接受国家和各地方发改委的监督和管理。其次,《办法》对基金的管理权和托管权也作了明确指示,ZF出资产业投资基金由符合条件的专业基金管理人进行管理,ZF出资人不得参与基金日常管理事务,而基金的托管权则委托给国内的商业银行,实现了ZF投资基金的所有权、管理权和托管权的有效分离,有利于基金的市场化运作和专业化管理。同时,《办法》指出ZF出资产业投资可通过参股基金、联合投资、融资担保、ZF出资适当让利等多种方式,从而使ZF投资基金在贯彻产业政策、引导民间投资和稳定经济增长等方面充分发挥作用。  

建立信用信息登记管理体系,监督基金投向  

根据《办法》规定,ZF出资产业投资基金作为“私募”基金的特殊类别,需在“信用信息登记系统”中进行登记并接受国家和各地方发改委对于基金“产业政策符合性”审查。该系统将分为国家级和地方级,分别用于登记1)中央各部门及其直属机构出资设立的产业投资基金和2)地方ZF或所属部门、直属机构出资设立的产业投资基金。发展改革部门将根据登记信息对基金投向进行产业政策符合性审查,一般情况下,中央和各级地方ZF设立的产业投资基金分别由国家和各级发改委进行审查,但若规模超过50亿元,则将直接由国家发改委进行审查,而若低于50亿元但仍超过一定规模的市、县级产业投资基金,则由省级发改委进行审查。
    2.jpg
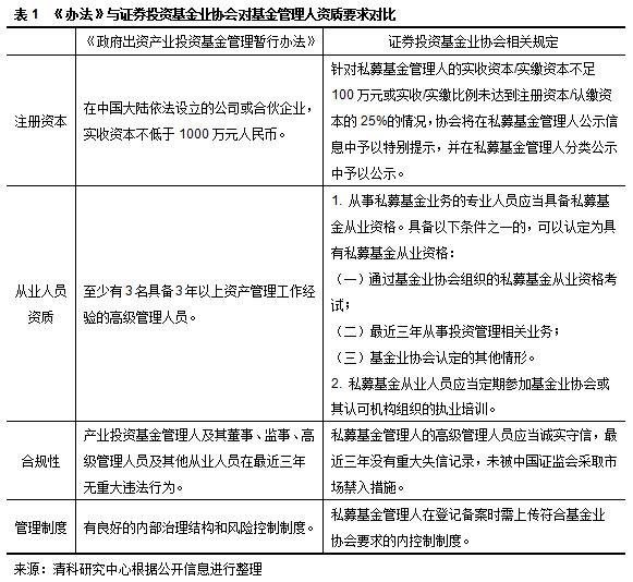
此外,《办法》也对ZF出资产业投资基金的基金管理人、托管人的资质和应履行职责分别进行了规定。   
3.jpg
关于ZF投资产业投资基金的信用登记管理为中央层面首次提出,清科认为该规定旨在对ZF出资产业投资基金的募集和投资行为进行监督,确保ZF出资产业投资基金的投向符合区域规划、区域政策、产业政策、投资政策及其他国家宏观管理政策,进而确保其能够充分发挥ZF资金在特定领域的引导作用和放大效应,有效提高ZF资金使用效率。  

明确ZF出资产业投资基金的投资方向、投资对象和出资额等限制  

对于ZF出资产业投资基金的投资方向,《办法》中明确列出七大主要产业领域:非基本公共服务领域、基础设施领域、住房保障领域、生态环境领域、区域发展领域、战略性新兴产业和先进制造业领域、创业创新领域等。同时规定,投资于基金章程、合伙协议或基金协议中约定产业领域的比例不得低于基金募集规模或承诺出资额的60%,保证了资金流向国家支持的重点领域,落实产业基金的引导作用。其中,非基本公共服务业是指由于ZF定价等原因而没有营利空间或营利空间较小,尚需ZF采取多种措施给予支持的公共服务,如养老托幼、专业培训、健康医疗、家庭服务等为代表的新兴人文服务业。

另一方面,ZF出资产业投资基金的投资对象在《办法》中也作了明确规定,主要是:1)未上市企业股权,包括以法人形式设立的基础设施项目、重大工程项目等未上市企业的股权;2)参与上市公司定向增发、并购重组和私有化等股权交易形成的股份;3)经基金章程、合伙协议或基金协议明确或约定的符合国家产业政策的其他投资形式。此外,闲置资金应投资于安全性和流动性较好的固定收益类资产。同时,《办法》要求ZF出资产业投资基金对单个企业的投资额不得超过基金资产总值的20%,且明确了禁止投资领域。

清科研究中心认为,对基金投资产业的规定旨在强调要利用ZF资金引导社会资本投向ZF支持产业领域,在重点产业实现突破和跨越性发展,推动社会经济的整体进步;而对基金投资对象的限制一方面意在鼓励创业企业发展,促进企业产业结构调整,另一方面意在加强ZF资金的利用效能,防范风险。  

建立基金绩效评价体系,加强基金监督管理  

国家发展改革委将建立并完善对ZF出资产业投资基金和基金管理人的绩效评价指标体系。对于产业投资基金的绩效考评,《办法》并未对基金的经济绩效指标(即投资业绩指标)作过多规定,而将评价重点落在对政策引导效果和社会经济效益等方面,如基金投向、引导和放大效果、资金使用效率和对产业拉动效果等;对于基金管理人的评价指标设置,监管机构则主要关注投资能力、过往投资业绩和该基金管理人的投资运作等行为是否合法合规。此外,《办法》还指出国家发展改革委每年将根据评价指标对ZF出资产业投资基金和基金管理人绩效进行系统性评分,并将评分结果适当予以公告。金融机构可以根据评分结果对登记的ZF出资产业投资基金给予差异化的信贷政策,各级ZF部门可以根据评分结果选择基金管理人。

清科研究中心认为,基金绩效评价体系的建立,有利于ZF对基金投资行为的把控和监督,确保产业投资投资方向符合国家政策和产业要求,实现产业投资基金的引导效果,同时也能较好的保证基金各参与方的规范化运作,降低投资风险,提高资金使用效率。
4.jpg    

加强基金行业信用体系建设,防范信用风险  

除了基金绩效评价体系,发改委还将加强基金行业信用体系建设,不仅要将基金、基金管理人和从业人员进行信息记录纳入全国信用信息共享平台,还会向社会公布不良信用记录的基金、基金管理人和从业人员。

在前文所提各项监管措施基础上,《办法》强调国家发展改革委会同地方发展改革部门严格履行基金的信用信息监管责任,建立健全信用信息登记体系、基金绩效评价体系和基金行业信用体系,促进基金规范运作,进一步加强基金的监督管理。发展改革部门还会通过现场和非现场“双随机”抽查,会同有关部门对ZF出资产业投资基金进行业务指导,促进基金规范运作,有效防范风险。  

综上所述,中央对ZF出资产业投资基金的监督管理正在进一步加强,各项措施的核心目标均为提高ZF资金使用效率,切实保证ZF资金的引导作用和放大效益。预计2017年各级ZF将会以《办法》为指引,从基金的募集、投资、管理、退出等环节加强对ZF出资产业投资基金的监督管理,积极研究建立与基金绩效评价体系,在中央建立起的信用信息登记、绩效评价和行业信用体系下,开展对基金的信用信息登记、产业政策符合性审查和不良信用记录公示等监管行动。  

清科研究中心认为,ZF出资产业投资基金会在越来越规范的监管体系下,进一步提高专业化程度、加深市场化运作机制,最终实现ZF资金使用效率的不断提升和社会经济的健康发展。  
二维码

扫码加我 拉你入群

请注明:姓名-公司-职位

以便审核进群资格,未注明则拒绝

全部回复
2021-2-28 18:23:48
谢谢分享!!!
二维码

扫码加我 拉你入群

请注明:姓名-公司-职位

以便审核进群资格,未注明则拒绝

2021-2-28 18:24:11
谢谢分享!!!
二维码

扫码加我 拉你入群

请注明:姓名-公司-职位

以便审核进群资格,未注明则拒绝

2021-2-28 18:24:32
谢谢分享!!!
二维码

扫码加我 拉你入群

请注明:姓名-公司-职位

以便审核进群资格,未注明则拒绝

相关推荐
栏目导航
热门文章
推荐文章

说点什么

分享

扫码加好友,拉您进群
各岗位、行业、专业交流群