你四万元年收入中有三万元是商业银行官员造的假币
粟作冰粟锴棠
虽然你拿到手的每一张钞票都是真的,但是你四万元年收入中就有三万元是商业银行官员造的假币,这也是真的。如果你疑惑不理解不相信,你只要有一点正常的理解能力,下边就能为你解惑。
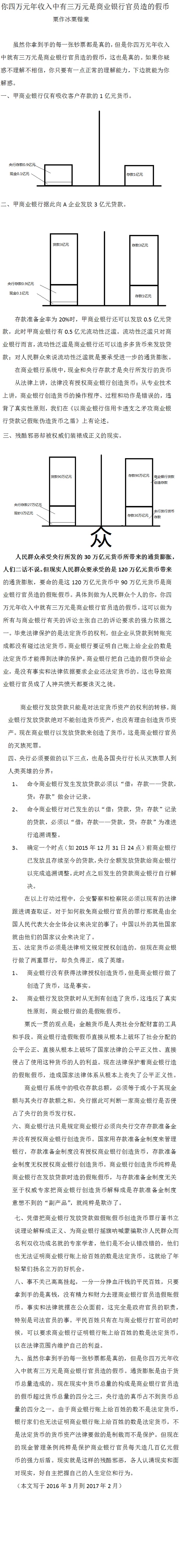
一、甲商业银行仅有吸收客户存款的1亿元货币。

二、甲商业银行据此向A企业发放3亿元贷款。

存款准备金率为20%时,甲商业银行还可以发放0.5亿元贷款,此时甲商业银行有0.5亿元流动性泛滥。流动性泛滥只对商业银行而言,流动性泛滥是商业银行还可以造多多货币来发放贷款;对人民群众来说流动性泛滥就是要承受进一步的通货膨胀。
在商业银行系统中,现金和央行存款才是央行所发行的货币。
从法律上讲,法律没有授权商业银行创造货币;从专业技术上讲,商业银行创造货币的操作程序、过程和动作是错误的,违背了真实性原则,我们在《以商业银行信用卡透支之矛攻商业银行贷款记假账伪造货币之盾》上有论述。
三、残酷邪恶却被权威们装裱成正义的现实。

人民群众承受央行所发的30万亿元货币所带来的通货膨胀,人们二话不说。但现实人民群众要承受的是120万亿元货币带来的通货膨胀,要命的是这120万亿元货币中90万亿元货币是商业银行官员造的假账假币。具体到做为人民群众个人的你,你四万元年收入中就有三万元是商业银行官员造的假币。这可以做为所有与商业银行有关的诉讼主张自己的诉讼要求的强力依据之一。毕竞法律保护的是法定货币的权利,但企业从贷款到转账完成都没有碰过法定货币。商业银行要证明自己账上给企业的数是法定货币才能得到法律的保护。商业银行把自己造的假币贷给企业,是没有事实和法律依据要求企业还法定货币的。这也导致商业银行官员成了人神共愤天都要诛灭之徒。
商业银行发放贷款只能是对法定货币资产的权利的转移。商业银行发放贷款绝对不能创造货币资产,也没有理由创造货币资产。现在商业银行以发放贷款来创造了货币,这是商业银行官员的灭族死罪。
四、央行必须要做的以下三点,也是各国央行行长从灭族罪人到人类英雄的分界:
1、 命令商业银行发生发放贷款必须以“借:存款——贷款,贷:存款”做会计记录。
2、 命令商业银行对已发生的以“借:贷款,贷:存款”记录的贷款,必须以“借:存款——贷款,贷:存款”为准进行追溯调整。
3、 确定一个时点(如2015年12月31日24点)前商业银行已发放且存续至今的贷款,央行全额发放贷款给商业银行以完成追溯调整。此时点之后发生的贷款商业银行自行解决。
在以上行动过程中,公安警察和检察院必须以现有的法律跟进调查取证。对于如何赦免商业银行官员的罪行那就是由全国人民代表大会全体会议来决定的事了;中国以外的其他国家就由他们的国家议会来决定了。
五、法定货币必须是法律明文规定授权创造的。但现在商业银行做了两重罪行,却负负得正,成了英雄:
1、 商业银行没有获得法律授权创造货币,但是商业银行做了创造了货币,这是事实。
2、 商业银行发放贷款时从无到有创造了货币,这违反了真实性原则,商业银行做的是假账假币。
粟氏一贯的观点是:金融货币是人类社会分配财富的工具和手段。商业银行造假账假币直接从根本上破坏了社会分配的公平公正、直接从根本上破坏了国家法律的公平正义性、直接侵占了使用这种货币的人的利益。现在法律保护着商业银行造的假账假币,造成国家法律体系从根本上丧失了公平正义性。
商业银行系统中的吸收存款总额,必须等于或小于其现金额与其央行存款额之和。央行据此可判断一家商业银行是否侵占了央行的货币发行权。
六、商业银行法只是规定商业银行必须向央行交存存款准备金,并没有授权商业银行创造货币。国家用存款准备金制度来管理银行,存款准备金制度没有授权商业银行创造货币,存款准备金制度无权授权商业银行创造货币。商业银行创造货币纯粹是商业银行在发放贷款时造的假账假币,与存款准备金制度无关。至于权威专家把商业银行创造货币解释成是存款准备金制度意想不到的“副产品”,就纯粹是欺诈了。
七、凭借把商业银行发放贷款做假账假币创造货币罪行著书立说理论解释成正义、为商业银行摇旗呐喊蒙骗欺诈人民群众而名利双收功成名就的专家学者,他们是不会认错改错的,他们也无法证明商业银行账上给百姓的数是法定货币。这就给了年轻辈们扬名立万的好机会。
八、事不关己高高挂起,一分一分挣血汗钱的平民百姓,只要拿到手的是真钱,没有精力和财力去理商业银行官员造假账假币。事实和法律就摆在公众面前,这完全是政府官员的职责,特别是司法官员的事。平民百姓只有在与商业银行打官司的时候,可以要求商业银行证明银行账上给百姓的数是法定货币,以在法律范围内维护自己的利益。
九、虽然你拿到手的每一张钞票都是真的,但是你四万元年收入中就有三万元是商业银行官员造的假币。通货膨胀是由于货币总量造成的。现在现实中货币总量的构成是商业银行官员造的假币超过货币总量的四分之三,央行造的真币占不到货币总量的四分之一。由于商业银行账上给百姓的数不是法定货币,银行家们也无法证明商业银行账上给百姓的数是法定货币,不是法定货币的货币资产法律要做的是制裁而不是保护。但现在的现金管理条例纯粹是保护商业银行官员每天造几百亿元假币的强力后盾。现实就是这样的残酷邪恶,各人认清现实和面对现实,好自主把握自己的人生定位和行为。
(本文写于2016年3月到2017年2月)