全部版块 我的主页
论坛 计量经济学与统计论坛 五区 数据交流中心 数据求助
1492 1
2017-03-01
节选自《

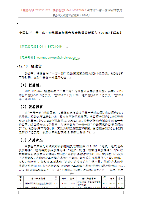
中国与“一带一路”沿线国家贸易合作大数据分析报告(2016)


2015年,福建省与“一带一路”沿线国家贸易额为509.0亿美元,较2014年下降6.8%,在31个省份中排名第七位。

(1)贸易额

2011-2015年,福建省与“一带一路”沿线国家保持贸易顺差。其中,2015年出口额为349.9亿美元,较2014年上升1.2%;进口额为159.1亿美元,较2014年下降20.6%。

(2)贸易国家

在“一带一路”沿线国家中,菲律宾为福建省的第一大出口国,出口额为49.1亿美元,较2014年上升31.4%;其次为阿联酋和泰国,出口额分别为31.9亿美元和29.5亿美元,较2014年分别上升16.6%和42.2%。沙特阿拉伯为福建省的第一大进口国,进口额为44.1亿美元,占福建省自“一带一路”沿线国家进口贸易额的27.7%,较2014年下降39.8%;其次为印度尼西亚和泰国,出口额分别为21.6亿美元和15.7亿美元,较2014年分别下降18.8%和上升18.7%。




附件列表
二维码

扫码加我 拉你入群

请注明:姓名-公司-职位

以便审核进群资格,未注明则拒绝

全部回复
2017-3-1 11:40:28
二维码

扫码加我 拉你入群

请注明:姓名-公司-职位

以便审核进群资格,未注明则拒绝

相关推荐
栏目导航
热门文章
推荐文章

说点什么

分享

扫码加好友,拉您进群
各岗位、行业、专业交流群