全部版块 我的主页
论坛 经济学论坛 三区 行为经济学与实验经济学
1168 6
2017-03-10
Nature——科学家解析我们追求奖励的神经生物学环路

很多时候,支撑一个人走下去的是希望,而推动一个人前进的是渴望。没有渴望也就没有对未来美好生活的向往和期待。是渴望赋予了我们忍受痛苦和失败的力量,也是渴望不断的推动着我们寻找新的方向和目标。我们所渴望的对象往往是那些美好的事物,那些让我们愉悦的事物,以及那些让我们获得幸福和成功的事物。我们大脑是给予我们渴望的源头。渴望意味着我们会得到回报,学术点说就是获得奖赏。在大脑中存在奖赏和惩罚系统,分别促进和抑制我们的行为,因为我们都是渴望快乐和讨厌痛苦的。

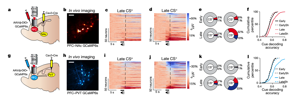
奖赏系统的核心环路是VTA-NAc通路,但是杏仁核、丘脑、下丘脑、额叶皮层也参与奖赏行为的调控。当我们看到了一样让自己喜欢或厌恶东西的时候,我们的大脑就会通过一个top-down的过程通过皮层-皮层下环路导致我们的“seek”或“avoid”行为,这就是“趋利避害”的神经生物学机制。在最近发表于Nature上的一项研究发现了PFC通过不同的神经元分别和腹侧纹状体和下丘脑进行纤维联系,进而促进对奖赏行为的学习和表达,但两条通路却又起着不同的作用。

PFC神经元对奖赏预测提示的反应具有异质性,一类是呈兴奋性反应,而另一类呈是抑制性反应:

2. PFC投射到NAc的神经元对奖赏预测提示呈兴奋性反应,而PFC投射到PVT的神经元对奖赏预测提示呈抑制性反应:

3. 在学习过程中,PFC到NAc投射神经元和PFC到PVT投射神经元对奖赏预测的tone具有不同的反应:

4. 只有PFC到PVT的投射控制着条件性奖励行为的获得:

5. PFC到NAc和PVT的投射都控制着条件性奖励行为的表达:

总结

这项研究表明我们的渴望在产生之后,是如何通过大脑中的“电路”来传递“seeking”的命令的。但是文章中并没有揭示两条通路之间潜在的关联,因为如果PFC到PVT的纤维调控学习和获得,那么可能这条通路会把信号传递到PFC-NAc,也就是说PFC-NAc可能是PFC-PVT局部环路分支的并行下游。

转自:http://blog.sciencenet.cn/blog-661795-1038698.html
二维码

扫码加我 拉你入群

请注明:姓名-公司-职位

以便审核进群资格,未注明则拒绝

全部回复
2017-3-10 20:51:57
点赞别吐槽.gif 1489121259187315.png 1489121236962586.png 1489121207711431.png 1489121182103264.png 1489121077433957.png 1489121048262105.png 1489079502448502.gif
二维码

扫码加我 拉你入群

请注明:姓名-公司-职位

以便审核进群资格,未注明则拒绝

2017-3-10 21:54:44
谢谢分享哈
二维码

扫码加我 拉你入群

请注明:姓名-公司-职位

以便审核进群资格,未注明则拒绝

2017-3-11 00:16:21
提示: 作者被禁止或删除 内容自动屏蔽
二维码

扫码加我 拉你入群

请注明:姓名-公司-职位

以便审核进群资格,未注明则拒绝

2017-3-11 01:58:58
fumingxu 发表于 2017-3-10 20:50
Nature——科学家解析我们追求奖励的神经生物学环路

很多时候,支撑一个人走下去的是希望,而推动一个人 ...
谢谢楼主分享
二维码

扫码加我 拉你入群

请注明:姓名-公司-职位

以便审核进群资格,未注明则拒绝

2017-3-11 10:03:47
谢谢楼主分享!
二维码

扫码加我 拉你入群

请注明:姓名-公司-职位

以便审核进群资格,未注明则拒绝

点击查看更多内容…
相关推荐
栏目导航
热门文章
推荐文章

说点什么

分享

扫码加好友,拉您进群
各岗位、行业、专业交流群