全部版块 我的主页
论坛 新商科论坛 四区(原工商管理论坛) 行业分析报告
868 3
2017-03-28
  1、总体概况
  虽然我国生物医用材料基础研究已达到国际先进水平,但受专业技术壁垒及企业资金投入的限制,进口产品仍占据我国高端市场的半壁江山。
  近几年,跨国公司通过并购也强化了国内的市场地位,国内部分港股和海外上市的优秀公司以及未上市公司,已经被外企收购。
  2、区域竞争格局
  中投顾问发布的《2017-2021年中国生物医用材料行业投资分析及前景预测报告》资料显示:我国已经形成了长三角、珠三角和京津环渤海湾三大医疗器械产业聚集区。其中珠三角以研发生产综合性高技术医疗器械为主,包括有源植入性微电子器械、动物源生物材料和人工器官等;长三角主要生产开发以出口为导向的中小型医疗器械,特别是骨科器械和牙科器械等;环渤海湾地区主要从事高技术数字化医疗器械的研发生产,在医用高分子耗材、医用金属及植入器械等方面具有优势。此外成都–重庆地区是新兴的产业集聚区,在组织诱导性材料、表面改性植入器械以及采血、储血(液)和输血器械方面具有优势。
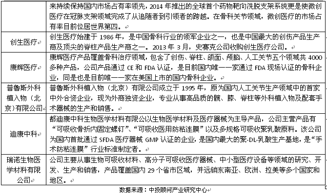
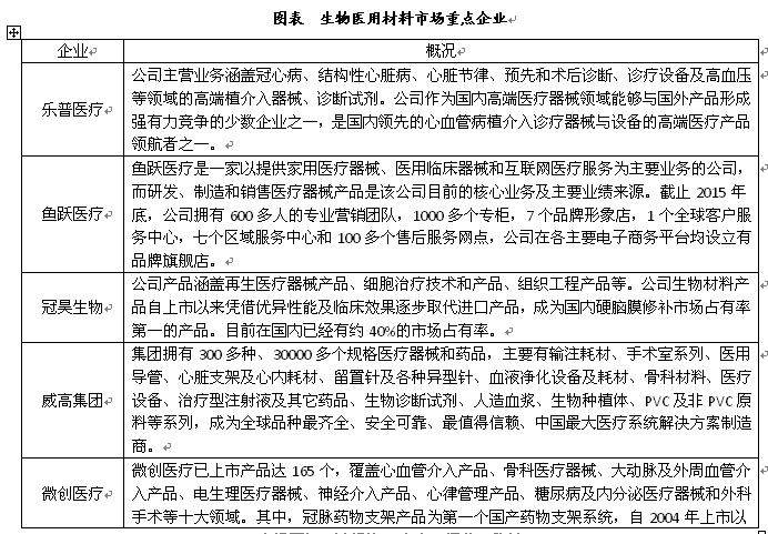
  3、生物医用材料市场重点企业

3.jpg

4.jpg


二维码

扫码加我 拉你入群

请注明:姓名-公司-职位

以便审核进群资格,未注明则拒绝

全部回复
2020-7-21 23:10:30
谢谢分享!!!
二维码

扫码加我 拉你入群

请注明:姓名-公司-职位

以便审核进群资格,未注明则拒绝

2020-7-21 23:11:03
谢谢分享!!!
二维码

扫码加我 拉你入群

请注明:姓名-公司-职位

以便审核进群资格,未注明则拒绝

2020-7-21 23:11:21
谢谢分享!!!
二维码

扫码加我 拉你入群

请注明:姓名-公司-职位

以便审核进群资格,未注明则拒绝

相关推荐
栏目导航
热门文章
推荐文章

说点什么

分享

扫码加好友,拉您进群
各岗位、行业、专业交流群